本文来源:建纬律师、谭波、董腾泽、张国辉、工程造价管理
在部分政府投资工程项目中,“以审代结”是指审计机关代替建设单位或主管部门承担结算审核职责,审计监督介入管理,既当“裁判员”,又当“运动员”,强制或变相强制“以审代结”超越了审计机关的法定职权。笔者从政府投资工程“以审代结”问题的识别与处理出发,就“政府审计”与“结算审价”问题进行了比较研究,以期厘清该类案件司法裁判的规则。
一、工程造价确定的政府审计与结算审价
(一)政府审计
政府审计,又称“行政审计”或“国家审计”,政府审计的对象是“财政收支和财务收支”,财政收支是指“宏观层面”上,国家参与国民收入分配和再分配的货币收支,是财税法和经济法研究的范畴,而财务收支是指“微观层面”上,使用国有资金的部门、企事业单位、机关团体等经济活动的货币收支。政府审计的核心工作方式是对会计账目进行独立检查,监督财政、财务收支真实、合法和效益的行为,其实质是对受托经济责任履行结果进行独立的监督。政府审计的目的,一方面是监督国家财政、财务预算资金合理、有效地使用;另一方面是对财政、财务决算情况作出客观的鉴定与公证,为财政和财务管理提供改进措施,并揭露违法行为。政府审计的行为性质系由法律规定的、独立的、专门的行使监督权的政府行政机关和人员实施的强制性的行政行为。
狭义上的政府审计是指审计机关依据《审计法》对各级政府及其各部门的财政收支,国有的金融机构和企业事业组织的财务收支,予以审计监督。而广义上的政府审计还包括对中央和地方政府各部门及其他公共机构财务报告的真实性、公允性,运用公共资源的经济性、效益性、效果性,以及提供公共服务的质量进行审计,以及依据《审计法》第23条,对政府投资和以政府投资为主的建设项目的预算执行情况和决算,对其他关系国家利益和公共利益的重大公共工程项目的资金管理使用和建设运营情况,进行审计监督。
与本文相关的“政府投资建设项目审计”是典型的广义层面的“政府审计”,相对于行政机关内向型的“财政审计”,属于审计机关监督国有资金使用部门对外资金使用行为的政府审计,受审计法、审计法实施条例以及政府投资项目审计规定等行政性公法律法规的调整,其目的主要在于揭露基本建设项目中的违法违规行为,提高财政资金的使用效益,是一种行政监督行为,审计结论理论上仅对被审计单位有直接约束力。
(二)工程审价中的结算审价
工程审价通常的意义包括了工程项目概算、预算、竣工结算和工程决算的全部过程,而在实践中,对项目施工过程的造价问题予以“跟踪审计和结算审计”是最为重要的两类审计(本文为区分政府审计,对于工程审计命名为“工程审价”),本文仅对比研究“结算审价”,结算审价发生于建设工程全过程造价控制中的最后阶段,依据合同、签证、工程量清单、图纸等结算资料,对承包人的已完工程造价以及索赔予以确定竣工结算价款金额的一种民事法律行为,结算结果对建设方和承包方均具有法律约束力,是支付工程结算款的依据,整个结算过程完全体现了双方当事人意思自治的原则。
(三)相关关系
1.“政府审计”与“结算审价”法律性质不同
审价是作为平等主体的发包人与承包人之间自行或委托有关机构所进行的自我确定工程造价的民事法律行为,属于当事人意思自治范畴;审计则是由国家审计机构对发包人使用财政资金包括工程造价等情况所作的财务监督行为,属于行政监督范畴,具有一定的强制性。因此,二者是不同性质的法律行为,“审价”主要体现当事人一致意思,而“审计”主要体现国家行政职权意志。
2.“政府审计”与“结算审价”行使主体不同
“审价”既可双方自行审核工程造价,也可委托有资质的第三方审核;“审计”的主体则是国家审计机关。因此,二者是由不同主体行使的,“审价”主体之间主要体现平等性,“审计”主体之间主要体现行政监督的特点。
3.“审计”与“审价”实施内容不同
“审价”是依据合同约定的结算标准对施工相关资料等进行审核、计算而专门进行的工程造价确定;“审计”则是依据国家及地方政府的相关规定对工程所用资金、工程造价、竣工决算、投资效益等方面进行审查监督。通常,在“审价”完成后,审计机关在对“审价”过程真实性、合法性进行调查的基础上,就被审计单位所执行的竣工决算依法予以行政审计监督。
4.“审计”与“审价”法律后果不同
被双方当事人签字认可的审价结论对双方当事人均具有约束力;而审计结论一般仅对发包人产生约束力。
除此之外,“审价”与 “审计”在采用依据和行为目的等方面也是截然不同的,基于本文所讨论问题的则重点为法律问题,有关两者之间采用依据和行为目的的区别在此不再讨论。
正是基于政府审计的行政监督性法律性质,特别是《审计法实施条例(2010修订)》第20条第二款规定,“审计机关对前款规定的建设项目的总预算或者概算的执行情况、年度预算的执行情况和年度决算、单项工程结算、项目竣工决算,依法进行审计监督;对前款规定的建设项目进行审计时,可以对直接有关的设计、施工、供货等单位取得建设项目资金的真实性、合法性进行调查。”曾一度被各地方性法规确认为:在政府投资建设的工程项目结算中,结算依据“应当”以行政审计结果为准,即本文所研究的“以审代结”问题。政府审计结果效力边界的扩张,对民事经济活动私法领域的法律适用产生了严重的冲击。
二、里程碑式的判例:最高人民法院2014年公报案例裁判观点“若无约定,政府审计不得替代工程审价”
《最高人民法院公报》2014年第4期所载“重庆建工集团股份有限公司与中铁十九局集团有限公司建设工程合同纠纷案”(案号:(2012)民提字第205号),系最高人民法院就政府投资和以政府投资为主的建设项目工程结算是否“应当”以政府审计报告或结论为依据作出的观点释明。
(一)案情摘要
1.项目发承包与合同履行情况
2003年8月22日,重庆金凯实业股份有限公司(以下简称金凯公司或建设单位、发包人或甲方)将重庆市北部新区经开园金山大道西延段建设项目发包给总承包人重庆建工集团,双方工程总承包合同约定材料价格的确定方式为“金凯公司、经开区监审局审定后纳入工程结算”。2003年11月17日经甲方指定,重庆建工集团将该项目中的岚峰隧道工程分包给中铁十九局,分包合同约定最终结算价按照“业主审计”为准(笔者注:“业主审计”究竟理解为“建设单位与总承包人约定的政府审计还是仅指建设单位或总承包人的工程审价,属于“约定不明”,为双方日后产生纠纷的争议焦点“如何确定重庆建工集团与中铁十九局之间结算工程款的依据”埋下了伏笔。)2005年9月8日,金山大道西延段道路工程竣工,同年12月通过验收并于2006年2月6日取得《重庆市建设工程竣工验收备案登记证》(建竣备字[2006]024号)。
2.项目的第一次结算以工程审价为准
2006年8月10日,依据重庆市经开区监察审计局(以下简称经开区监审局)委托第三方单位出具的《基本建设工程结算审核报告》(以下简称审核报告),重庆建工集团与中铁十九局于2007年12月5日进行结算,确认中铁十九局分包结算金额为102,393,794元。重庆建工集团累计已向中铁十九局支付涉案工程的工程款98,120,156.63元。
3.审计局对项目结算予以重新政府审计,总承包人重庆建工要求分包人执行政府审计结论
2008年10月9日至11月21日,重庆市审计局以涉案项目建设单位土储中心1为被审计单位,对原金山大道道路工程竣工决算进行审计,并出具渝审报[2008]142号审计报告,审定土储中心应核减该工程竣工结算价款15,481,440.93元,其中岚峰隧道工程应审减8,168,328.52元。同年12月24日,重庆市审计局以《关于北部新区经开园金渝大道道路工程竣工决算的审计决定》(渝审决 [2008]111号),责令土储中心核减该工程结算价款15,481,440.93元,调整有关账目,并要求土储中心在2009年3月20日前执行完毕。
2009年2月9日,土储中心要求重庆建工集团按照重庆市审计局复议结果,将审减金额在3月1日前退还土储中心。重庆建工集团扣还了部分款项。
2010年9月1日,重庆建工集团根据重庆市审计局对金山大道西延段项目的审计,认为与中铁十九局的分包结算金额应为94,878,931.76元。重庆建工集团在上述审计前已累计向中铁十九局支付工程款98,120,156.63元,多支付了工程款3,241,224.87元,故请求中铁十九局立即返还多支付的工程款3,241,224.87元。
中铁十九局认为经开区监审局(委托第三方)出具的审核报告符合分包合同关于“最终结算价按业主审计为准”的约定。重庆建工集团与中铁十九局基于该报告达成了分包结算协议,该协议依法成立,合法有效,对双方具有法律约束力。双方已按照该协议基本履行完毕。重庆市审计局的审计属二次审计,并非分包合同中双方当事人约定的范围,其审计报告及其审计结论对本案双方当事人不具有约束力,更不影响分包结算协议的效力。依据合同的相对性,重庆建工集团与业主方依据重庆市审计局的审计报告和审计决定,协商变更或调整总包合同的结算工程价款,对依据分包合同结算收取工程价款的分包人中铁十九局不具约束力。
双方对本案工程的最终结算依据产生争议,引发诉讼。
(二)争议焦点
在双方分包合同只约定了以业主对分包工程“审计”作为最终结算的前提条件,对审计的经办单位、具体的实施方式、出具审计结论的形式并未作任何限制,应如何理解结算工程款的依据。
(三)裁判要旨
1. 合同必须明确具体约定“审计部门的审计结果作为结算依据”的,才能作为工程价款结算的依据
最高人民法院认为:“因此,本案诉争工程款的结算,与法律规定的国家审计的主体、范围、效力等,属于不同性质的法律关系问题,即无论案涉工程是否依法须经国家审计机关审计,均不能认为,国家审计机关的审计结论,可以成为确定本案双方当事人之间结算的当然依据,故对重庆建工集团的上述主张,本院不予采信,对案涉工程的结算依据问题,应当按照双方当事人的约定与履行等情况确定”。即,在民事法律行为中,当事人有意设立行政审计作为约束民事法律关系依据的约定,必须具体明确,而不能通过解释推定的方式,认为合同签订时,当事人愿意受国家机关的审计行为对民事法律关系的介入。
2. 本案例首次区分了政府审计与工程审价属不同性质的法律关系
最高人民法院认为:“根据审计法的规定及其立法宗旨,法律规定审计机关对政府投资和以政府投资为主的建设项目的预算执行情况和决算进行审计监督,目的在于维护国家财政经济秩序,提高财政资金使用效益,防止建设项目中出现违规行为。重庆建工集团与中铁十九局之间关于案涉工程款的结算,属于平等民事主体之间的民事法律关系”。即,国家审计机关对工程建设单位进行审计是一种行政监督行为,建设方与承包方工程款结算属于平等的民事主体之间的民事法律关系,两者之间的法律关系性质不同。
3. 政府审计报告不影响之前的双方结算协议效力
最高人民法院认为:“在双方当事人已经通过结算协议确认了工程结算价款并已基本履行完毕的情况下,国家审计机关做出的审计报告,不影响双方结算协议的效力”。即,在双方当事人已经通过结算协议确认了工程结算价款并已基本履行完毕的情况下,行政审计结果的效力约束的边界仅及于审计人与被审计人之间,不得肆意扩大效力约束的边界,对平等民事法律关系进行无序的干涉。
三、立法机关、行政机关关于“结审代结”问题的规则梳理
最早见于最高人民法院民事审判第一庭《关于建设工程承包合同案件中双方当事人已确认的工程承包合同中双方当事人已确认的工程决算价款与审计部门的工程决算价款不一致时如何适用法律问题的电话答复意见》([2001]民一他字第2号)明确,“审计是国家对建设单位的一种行政监督,不影响建设单位与承建单位的合同效力。建设工程承包合同案件应以当事人的约定作为法院判决的依据。只有在合同明确约定以审计结论作为结算依据或者合同约定不明确、合同约定无效的情况下,才能将审计结论作为判决的依据”,即最高人民法院民事审判第一庭早有观点认为只有在合同明确约定以审计结论作为结算依据或者合同约定不明确、合同约定无效的情况下,才能将审计结论作为判决的依据。
全国人大法律工作委员会制订的《关于对地方性法规中以审计结果作为政府投资建设项目竣工结算依据有关规定提出的审查建议的复函》(法工备函〔2017〕22号)明确,“地方性法规中直接以审计结果作为竣工结算依据和应当在招标文件中载明或者在合同中约定以审计结果作为竣工结算依据的规定,限制了民事权利,超越了地方立法权限,应当予以纠正。”,即全国人大法工委复函明确地方性法规不得强制要求“以政府审计为准”;亦不得强制要求招标文件和合同中强制缔约为“以政府审计为准”,并具体在《全国人大常委会法工委对地方性法规中以审计结果作为政府投资建设项目竣工结算依据有关规定的研究意见》(法工委函〔2017〕2号)中进一步明确:“一是直接规定审计结果应当作为竣工结算的依据;二是规定建单位应当在招标文件中载明或者在合同中约定以审计结果作为竣工结算的依据;三是规定建设单位可以在招标文件中载明或者在合同中约定以审计结果作为竣工结算的依据。前二种违法,第三种合法。”
据此,国务院法制办向各省、自治区、设区的市人民政府办公厅(室)印发《关于纠正处理地方规章中以审计结果作为政府投资建设项目竣工结算依据的有关规定的函》(国法秘备函〔2017〕447号),《北京市审计条例》、《上海市审计条例》等将强制规定审计结果应当作为竣工结算依据的相关条款进行了修订。
《保障中小企业款项支付条例》(国务院令第728号)亦明确规定,“机关、事业单位和国有大型企业不得强制要求以审计机关的审计结果作为结算依据,但合同另有约定或者法律、行政法规另有规定的除外。”以及《住房和城乡建设部办公厅关于加强新冠肺炎疫情防控有序推动企业开复工工作的通知》(建办市〔2020〕5号)规定,“政府和国有投资工程不得以审计机关的审计结论作为工程结算依据,建设单位不得以未完成决算审计为由,拒绝或拖延办理工程结算和工程款支付。”
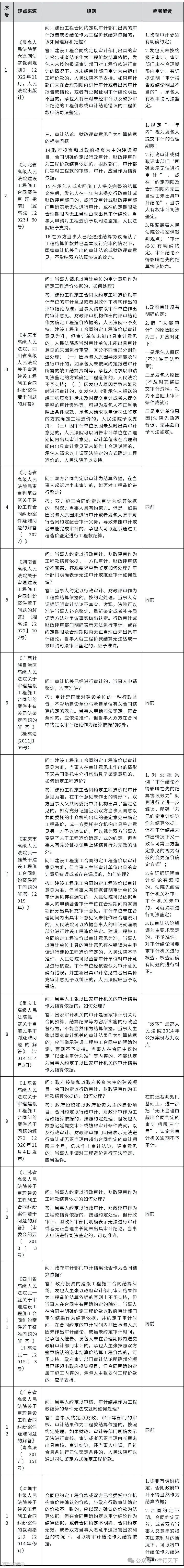
四、地方法院司法相关裁判规则梳理2
有关建设工程合同结算条款中约定以审计部门出具的审计报告或者结论为结算依据的,该约定条款具体适用实务观点梳理:

五、政府审计与工程审价相关关系的类型梳理与实证分析
鉴于,实务中政府审计报告事实效力边界的扩张对民事法律活动的行为效力造成一定程度的影响,政府投资建设项目工程造价结算是否必须以政府审计、财政评审结论为依据,经笔者对相关立法规则、司法裁判规则、典型案例审判观点的梳理,形成如下结论,可分层次厘清该类案件:
(一)尊重意思自治原则,没有明确约定政府审计作为工程结算依据禁止强制与推定
1.禁止发包人强制以政府审计作为工程结算依据,2017年以前存在部分地方性法规设立强制工程结算以政府审计为依据的条款,全国人大法工委特别复函明确地方性法规中有关“以政府审计为准”规定不具有合法性,即在没有合同约定的情况下,发包人及地方法院不得“以政府审计为准”的要求作为工程结算的依据。
2.严格遵循意思自治原则,只有在双方明确约定以政府审计、财政评审结论作为结算依据的情况下,才能将其作为认定工程造价的依据,合同对“审计部门的审计结果作为结算依据”约定不明的情况下,不能推定为政府审计、财政评审结论作为结算依据。
规则之一:没有约定则不能以政府审计取代工程审价。如,在“德兴市人民医院、九江市公交集团建筑安装工程公司建设工程施工合同纠纷二审案【江西省高级人民法院民事判决书(2019)赣民终190号】”中,江西省高级人民法院认为:“根据《最高人民法院关于人民法院在审理建设工程施工合同纠纷案件中如何认定财政评审中心出具的审核结论问题的答复》([2008]民一他第4号)……建设合同中明确约定以财政投资的审核结论作为结算依据的,审核结论应当作为结算的依据。”
规则之二:同时约定“工程审价和政府审计”的亦视为“约定不明”。如“太平洋建设集团有限公司、沈阳雪松经济开发区管理委员会建设工程施工合同纠纷再审案【最高人民法院民事裁定书(2021)最高法民申6126号】”中,“甲方委托具有法定审核资质的社会中介机构或区审计局进行工程造价决算审核。”属于既约定“工程审价”又约定“政府审计”,视为“约定不明”,应当实施司法鉴定。
规则之三:但合同中仅约定需提交财政评审,而并未明确约定以财政评审结论作为结算依据,则财政评审结论对合同双方并不具有当然的约束力。
规则之四:当事人在合同中仅约定“以业主审计为准”等内容的,不能认定为当事人约定了以国家审计机关的审计结果作为结算依据。
规则之五:合同约定以审计报告作为结算依据的,应当注意审计报告的计价方式和相关规定是否与合同约定一致,如不一致,则审计报告亦不作为结算依据。如,在“黄厚忠、郴州市发展投资集团有限公司与湖南华盛建设工程(集团)有限公司、湖南格塘建筑工程有限公司建设工程施工合同纠纷案”【最高人民法院民事判决书(2020)最高法民终630号】中,涉案《施工合同》专用条款第25.4条约定,“本工程人工工资单价按湘建价〔2009〕396号文件市场工资单价执行”。但涉案审计报告却直接依据该项目市政府《关于市城区政府投资BT项目竣工结算审计有关问题的会议备忘录》的规定,按施工同期最低人工工资标准计取了人工费。因此,最高人民法院未采信政府审计报告意见。
规则之六:对约定审计予以实际变更视为“变更有效”:约定审计结论作为结算依据,审计结果未作出情况下,又一致认可第三方审价意见,或形成一致的“结算协议”,视为有效变更了原有“审计约定”。如,在“内蒙古黄河工程局股份有限公司与内蒙古大唐国际海勃湾水利枢纽开发有限公司建设工程合同纠纷再审案”【内蒙古自治区高级人民法院民事判决书(2019)内民再313号】中,双方虽存在政府审计的约定,但在合同履行过程中,双方已经通过结算协议确认工程价款并已基本履行完毕,在此条件下,国家审计机关做出的报告,不影响双方结算协议的效力。
(二)当事人有约定政府审计、财政评审结论作为工程结算依据的,应当对当事人具有约束效力。
1.施工合同明确约定了“政府审计作为结算依据”,既使合同无效亦不影响约定政府审计的效力
合同明确约定以行政审计、财政评审作为工程价款结算依据的,应以“政府审计”为结算依据,合同无效亦不影响该结算条款的效力,如,“重庆两江新区水土高新技术产业园建设投资有限公司与河南万绿园林股份有限公司成都分公司建设工程施工合同纠纷二审判决书”【重庆市第一中级人民法院民事判决书(2017)渝01民终5550号】明确“必须进行招投标的建设工程因违反《招标投标法》未招标而签订的合同被认定为无效的,不影响合同中明确约定的“以审计机关的审计结论作为结算依据”条款的效力。”裁判理由是,“第一,以审计机关的审定金额作为双方结算价款是双方真实意思一致和连贯的表示。第二、以审计机关的审定金额作为双方结算价款不致损害国家利益。第三、以审计机关的审定金额作为双方结算价款更符合合同本意。第四、在双方明确约定以审计机关的审定金额作为结算价款的前提下,民事审判中不宜对未经依法撤销或变更的审计结论作直接或间接的否定。”但《深圳市中级人民法院关于建设工程施工合同纠纷案件的裁判指引》(2014年修订)有不同解读。
2.施工方怠于履行提交政府审计义务的,应当自行承担不利后果
合同约定工程造价以审计意见为准,但因承包人原因导致未能及时进行审计的,如承包人未按照约定报送审计所需的竣工结算资料等,承包人不得申请司法鉴定。如,在“福建中联建工有限公司、石狮市交通和城市建设局、石狮市市政公用设施管理处(市燃气管理站、市公路管理所)建设工程合同纠纷再审案【福建省高级人民法院民事判决书(2020)闽民再113号】”中,双方明确约定了政府审计,但承包人向发包人提交送审材料时,未提交“标外签证材料”,且经发包人提醒亦不提交,应由承包人承担“无法财政审核”的责任,视为诉争工程款付款条件未成就。另有:“福建省交建集团工程有限公司与莆田市交通能源投资开发有限公司建设工程施工合同纠纷一案”【福建省莆田市中级人民法院民事判决书(2017)闽03民初509号】
3.发包人怠于送审或审计机关不能审计、怠于审计,承包人有权申请司法鉴定
合同约定以审计部门出具的审计报告或者结论作为工程价款结算依据的,承包人或实际施工人提交完整的结算文件后,发包人未按约(注:《河北省高级人民法院建设工程施工合同案件审理指南》(冀高法〔2023〕30号规定为“一年内”)报请审计部门对工程价款进行审计的、审计部门未在合理期限内进行审计或行政审计或财政评审部门明确表示无法进行审计当事人申请对工程造价予以司法鉴定,人民法院应予支持。如,在“中国建筑一局(集团)有限公司与沈阳祺越市政工程有限公司、沈阳大东城市开发建设投资有限公司建设工程施工合同纠纷案【最高人民法院民事判决书(2020)最高法民终106号】”中,总承包人中建一局虽与分包人约定以政府审计为结算依据,但中建一局怠于送审,分包人有权申请司法鉴定造价。
4.“有证据证明”审计部门出具审计报告或结论明显不当的,承包人提供证据证明审计机关的审计意见具有不真实、不客观情形,人民法院可以准许当事人补充鉴定、重新质证或者补充质证等方法纠正审计意见存在的缺陷。上述方法不能解决的,应当准许当事人申请对工程造价进行鉴定。但部分地区高级人民法院规定应先行通知审计机关自我纠错。
综上,笔者认为在工程结算以政府审计为依据的纠纷案件中,最高人民法院裁判观点倾向于考量到该等纠纷案件中存在司法权与行政权交叉管辖的情况,发包单位作为天然“强势”的甲方主体,如客观上想完全贯彻执行以政府审计价格为依据结算工程价款,必须在履约的全过程中无瑕疵责任,否则基于平衡双方地位、利益的司法救济考量,应当为以司法鉴定确认工程价款为优先选择。该观点符合司法救济权为权利保障最后一道防线法律原则。
注释
1.2003年12月,金凯公司改制,重庆市北部新区经开园金山大道西延段项目业主变更为重庆市经开区土地储备整治中心,即现重庆市北部新区土地储备整治中心 (简称土储中心)。
2.对司法裁判规则梳理的编纂体例参见“张国印建设工程号”公众号文章:《各地法院:审理工程审计纠纷指导意见与裁判规则》,但对应的“解读”部分,系本文作者个人观点。
本文来源:建纬律师、谭波、董腾泽、张国辉、工程造价管理

