
来源:人社部官网、新华社
人社部近日公布决定,取消专业技术人员资格考试资格审核时需提供的学历证明和从事相关专业工作年限证明,取消后的办理方式将试行告知承诺制。


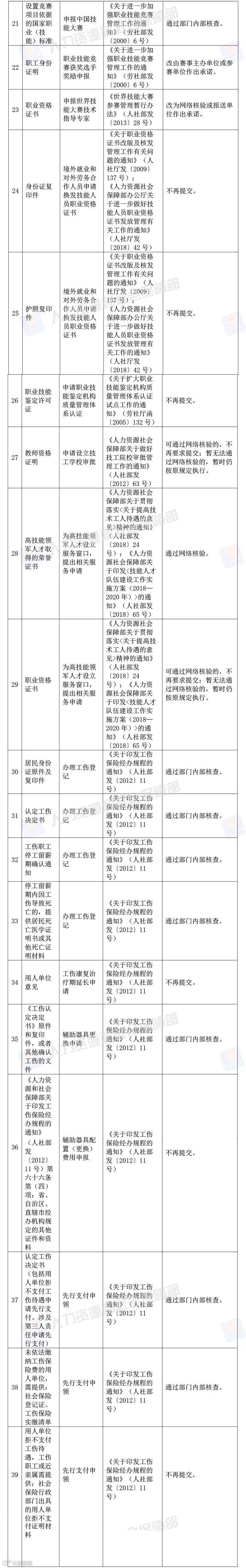
申报职业技能鉴定:
① 身份证明
② 结业证书(不再提交)
③ 职业资格证书
④ 毕业证书
⑤ 预备技师证书
⑥ 工作经历证明(改为申请人书面承诺)
以上:①、④、⑤ 可通过政府部门内部或部门间核查、网络核验的,不再要求提交;暂时无法核查、核验的,暂时仍按原规定执行。
③ 可通过网络核验的,不再要求提交;暂无法通过网络核验的,暂时仍按原规定执行。
专业技术人员资格考试资格审核:
① 学历证明
② 从事相关专业工作年限证明
以上:①、② 均试行告知承诺制办理。
申请补发技能人员职业资格证书:
① 身份证复印件
② 证书遗失作废的登报声明(不再提交)
以上:① 可通过网络核验的,不再要求提交;暂无法通过网络核验的,暂时仍按原规定执行。
申请更正职业资格证书信息:
① 身份证件
② 申请更正信息的证明材料
以上:①、② 可通过政府部门内部或部门间核查、网络核验的,不再要求提交;暂时无法核查、核验的,暂时仍按原规定执行。
办理工伤登记:
① 居民身份证原件及复印件
② 认定工伤决定书
③ 工伤职工停工留薪期确认通知
④ 停工留薪期内因工伤导致死亡的,提供居民死亡医学证明书或其他死亡证明材料
以上:①、②、③、④ 均通过部门内部核查。

具体如下:
人社部决定取消73项由规范性文件设定的证明材料


往期回顾





