
以下25张图总结了工程建设项目的一般流程,建议转发和收藏,随手查阅!
基本流程

· 建设项目投资决策(建议书、可行性研究报告)流程


· 建设项目设计阶段工作流程

· 建设项目准备阶段工作流程

· 项目管理基本流程

· 招投标基本流程

· 合同签订流程

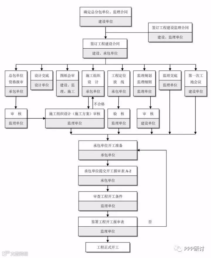
· 施工准备流程

· 项目风险管理与信息管理流程
1、项目风险管理流程

2、项目信息管理流程

· 竣工验收流程

工程项目实施监理的总流程

· 施工准备阶段监理工作流程

· 施工阶段工程投资控制流程

· 施工阶段工程进度控制流程

· 施工阶段工程质量控制流程

· 施工阶段安全监理控制流程

· 合同管理控制流程

· 信息管理控制流程

· 组织协调控制流程

· 工程质量问题及工程质量事故处理流程

· 工程安全事故处理流程

· 工程洽商控制及签证工作流程

· 工程竣工验收控制流程

· 保修阶段监理工作流程

来源:U学在线
往期回顾





