
>>>被避尕套毁掉的中国年轻人
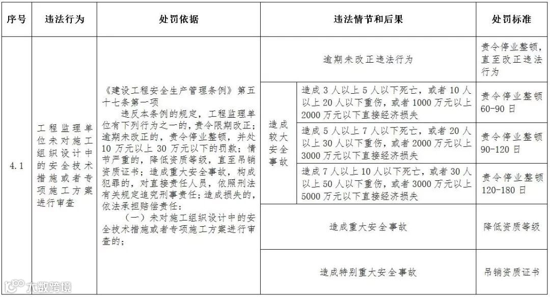
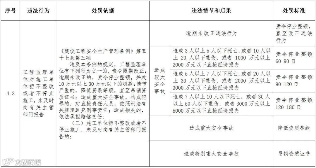
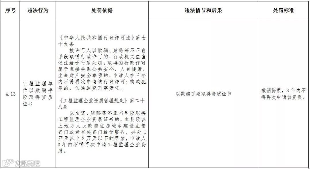
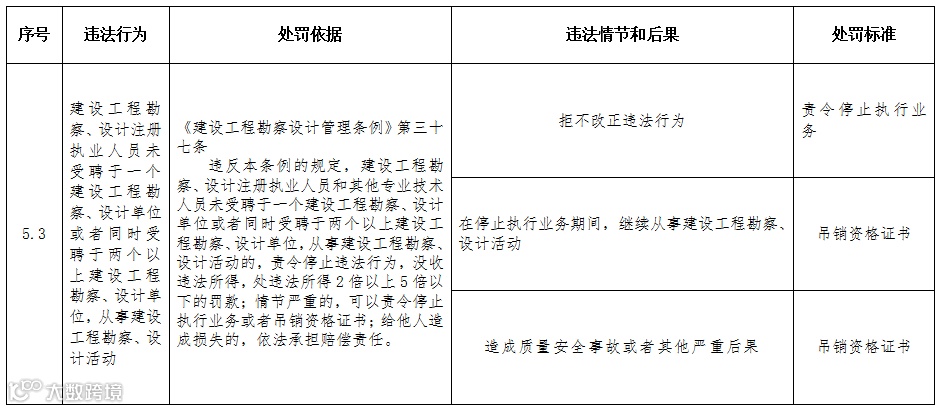
昨日,住建部网站发布了《工程建设行政处罚裁量权实施办法》和《行政处罚裁量基准》的通知,对勘察设计、施工和监理等参建单位以及执业证书人员的责任划分和处罚裁量进行了明确!

住房和城乡建设部关于印发《规范住房和城乡
建设部工程建设行政处罚裁量权实施
办法》和《住房和城乡建设部工程
建设行政处罚裁量基准》的通知
部机关各单位,各省、自治区住房和城乡建设厅,直辖市住房和城乡建设(管)委及有关部门,新疆生产建设兵团住房和城乡建设局:
为规范工程建设行政处罚工作,我部制定了《规范住房和城乡建设部工程建设行政处罚裁量权实施办法》和《住房和城乡建设部工程建设行政处罚裁量基准》,现印发给你们,请遵照执行。
在执行过程中遇到的问题,请及时报告我部。
附件:1.规范住房和城乡建设部工程建设行政处罚裁量权实施办法
2.住房和城乡建设部工程建设行政处罚裁量基准
中华人民共和国住房和城乡建设部
2019年9月23日
(此件主动公开)
点击>>工程资料免费下载
第一条 为规范住房和城乡建设部工程建设行政处罚行为,促进依法行政,保护公民、法人和其他组织的合法权益,根据《中华人民共和国行政处罚法》《中华人民共和国建筑法》等法律法规,以及《法治政府建设实施纲要(2015—2020年)》,制定本办法。
第二条 本办法所称工程建设行政处罚裁量权,是指住房和城乡建设部在工程建设领域行使法定的行政处罚权时,在法律法规规定的行政处罚种类和幅度范围内享有的自主决定权。
本办法所称规范工程建设行政处罚裁量权,是指住房和城乡建设部在法定的工程建设行政处罚权限范围内,通过制定《住房和城乡建设部工程建设行政处罚裁量基准》(以下简称《裁量基准》),视违法行为的情节轻重程度、后果影响大小,合理划分不同档次违法情形,明确行政处罚的具体标准。
第三条 工程建设法律法规未规定实施行政处罚可以选择处罚种类和幅度的,住房和城乡建设部应当严格依据法律法规的规定作出行政处罚。
第四条 住房和城乡建设部行使工程建设行政处罚裁量权,应当坚持合法合理、过罚相当、程序正当、行政效率、教育处罚相结合的原则。
第五条 依法应当由住房和城乡建设部实施的工程建设行政处罚,包括下列内容:
(一)对住房和城乡建设部核准资质的工程勘察设计企业、建筑施工企业、工程监理企业处以停业整顿、降低资质等级、吊销资质证书的行政处罚。
(二)对住房和城乡建设部核发注册执业证书的工程建设类注册执业人员,处以停止执业、吊销执业资格证书的行政处罚。
第六条 地方各级住房和城乡建设主管部门发现需要由住房和城乡建设部实施行政处罚的工程建设违法行为,应当依据法律法规、本办法和《裁量基准》提出行政处罚建议,并及时将行政处罚建议和相关证据材料逐级上报住房和城乡建设部。
住房和城乡建设部收到省级住房和城乡建设主管部门的行政处罚建议,或者直接发现应当由住房和城乡建设部实施行政处罚的工程建设违法行为,应当依据法律法规、本办法和《裁量基准》确定的行政处罚种类和幅度实施行政处罚。
第七条 住房和城乡建设部依照法律法规、本办法和《裁量基准》实施行政处罚,不影响地方住房和城乡建设主管部门依法实施罚款等其他种类的行政处罚。依法应当由住房和城乡建设部作出行政处罚,并需要处以罚款的,由地方住房和城乡建设主管部门作出罚款的行政处罚。
第八条 工程建设违法行为导致建设工程质量、安全事故,须由住房和城乡建设部实施行政处罚的,事故发生地住房和城乡建设主管部门应当在事故调查报告被批准后7个工作日内向上一级住房和城乡建设主管部门提出行政处罚建议,并移送案件证据材料;省级住房和城乡建设主管部门收到下一级住房和城乡建设主管部门上报的处罚建议后,应当在7个工作日内向住房和城乡建设部提出行政处罚建议,并移送案件证据材料。
第九条 住房和城乡建设部收到省级住房和城乡建设主管部门的行政处罚建议和证据材料后,认为证据不够充分的,可以要求地方住房和城乡建设主管部门补充调查,也可以直接调查取证。点击>>工程资料免费下载
住房和城乡建设部收到省级住房和城乡建设主管部门的行政处罚建议后,应当及时将处理结果告知该省级住房和城乡建设主管部门。
第十条 住房和城乡建设部实施行政处罚,应当按照《住房城乡建设部关于印发集中行使部机关行政处罚权工作规程的通知》(建督〔2017〕96号)履行行政处罚程序。
行政处罚决定依法作出后,应当于7个工作日内在住房和城乡建设部门户网站办事大厅栏目公示,并记入全国建筑市场监管公共服务平台。
第十一条 行政处罚决定书中应当明确履行停业整顿处罚的起止日期,起算日期应当考虑必要的文书制作、送达、合理范围知悉等因素,但不得超过处罚决定作出后7个工作日。
发生安全事故的建筑施工企业已经受到暂扣安全生产许可证处罚的,对其实施责令停业整顿处罚时,应当在折抵暂扣安全生产许可证的期限后,确定停业整顿的履行期限。
第十二条 停业整顿期间,企业在全国范围内不得以承接发生违法行为的工程项目时所用资质类别承接新的工程项目;对于设计、监理综合类资质企业,在全国范围内不得以承接发生违法行为的工程项目时所用工程类别承接新的工程项目。
降低资质等级、吊销资质证书处罚的范围是企业承接发生违法行为的工程项目时所用资质类别。
责令停止执业、吊销执业资格证书处罚的范围是相应执业资格注册的全部专业。
第十三条 当事人有下列情形之一的,应当根据法律法规和《裁量基准》从轻或者减轻处罚:
第十四条 当事人有下列情形之一的,应当依法在《裁量基准》相应档次内从重处罚。情节特别严重的,可以按高一档次处罚。
(一)工程勘察设计企业、建筑施工企业、工程监理企业在发生建设工程质量、安全事故后2年内再次发生建设工程质量、安全事故且负有事故责任的;
(二)工程勘察设计企业、建筑施工企业、工程监理企业对建设工程质量、安全事故负有责任且存在超越资质、转包(转让业务)、违法分包、挂靠、租借资质等行为的;
(三)注册执业人员对建设工程质量、安全事故负有责任且存在注册单位与实际工作单位不一致,或者买卖租借执业资格证书等“挂证”行为的;
(四)工程勘察设计企业、建筑施工企业、工程监理企业和注册执业人员多次实施违法行为,或在有关主管部门责令改正后,拒不改正,继续实施违法行为的。
第十五条 住房和城乡建设部成立规范工程建设行政处罚裁量权专家委员会,对重大的工程建设行政处罚提供咨询意见。
住房和城乡建设部适时对本办法和《裁量基准》的实施情况,以及规范工程建设行政处罚裁量权工作情况进行评估。
第十六条 地方住房和城乡建设主管部门根据权限实施责令停业整顿、降低资质等级、吊销资质证书以及停止执业、吊销执业资格证书等处罚,应当参照本办法和《裁量基准》制定相应基准。
第十七条 在依法查处工程建设违法行为中发现涉嫌犯罪的,应当及时移送有关国家机关依法处理。
第十八条 本办法自2019年11月1日起施行。《规范住房城乡建设部工程建设行政处罚裁量权实施办法(试行)》和《住房城乡建设部工程建设行政处罚裁量基准(试行)》(建法〔2011〕6号)同时废止。《住房城乡建设质量安全事故和其他重大突发事件督办处理办法》(建法〔2015〕37号)与本办法和《裁量基准》规定不一致的,以本办法和《裁量基准》为准。



点击>>工程资料免费下载











本条注册执业人员指:注册建筑师、注册勘察设计工程师(结构工程师、土木工程师、公用设备工程师、电气工程师、化工工程师等)、注册建造师、注册监理工程师、注册造价工程师等。

本条注册执业人员指:注册建筑师、注册勘察设计工程师(结构工程师、土木工程师、公用设备工程师、电气工程师、化工工程师等)、注册建造师、注册监理工程师、注册造价工程师等。

本条注册执业人员指:注册建筑师、注册勘察设计工程师(结构工程师、土木工程师、公用设备工程师、电气工程师、化工工程师等)。
备注:篇幅所限,勘察、设计、建筑业企业行政处罚裁量基准可至官网下载查看。
