
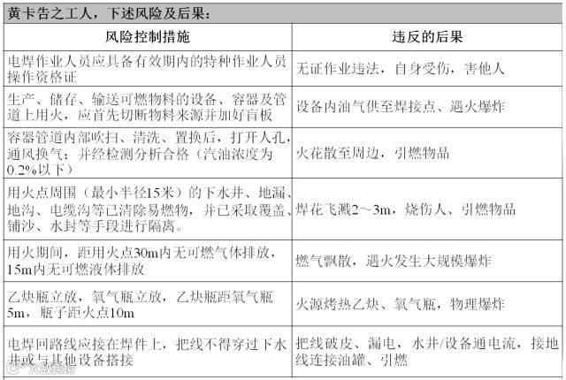
1
油气区用火
2
临时用电作业
3
高处作业点击>>工程资料免费下载
4
受限空间作业
5
动土作业点击>>工程资料免费下载
6
吊装作业
7
拆除作业
来源:灵犀安全生产

工程资料平台
1
油气区用火
2
临时用电作业
3
高处作业点击>>工程资料免费下载
4
受限空间作业
5
动土作业点击>>工程资料免费下载
6
吊装作业
7
拆除作业
来源:灵犀安全生产
