大数跨境
0
0

2条螺栓引发重大事故致11死2伤!13人被逮捕!附现场模拟动画及标准化视频...

2条螺栓引发重大事故致11死2伤!13人被逮捕!附现场模拟动画及标准化视频... 工程资料平台
2019-12-01
1

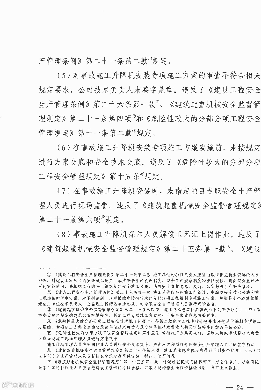
2019年4月25日上午7时20分左右,河北衡水市翡翠华庭项目1#楼建筑工地,发生一起施工升降机轿厢(吊笼)坠落的重大事故,造成11人死亡、2人受伤,直接经济损失约1800万元。

据事故调查报告显示,已有13人被检察机关批准逮捕。

升降机事故发生地

动画模拟事故发生过程

近日,河北省安委会发布《衡水市翡翠华庭“4.25”施工升降机轿厢坠落重大事故调查报告》。点击>>工程资料免费下载

直接原因:

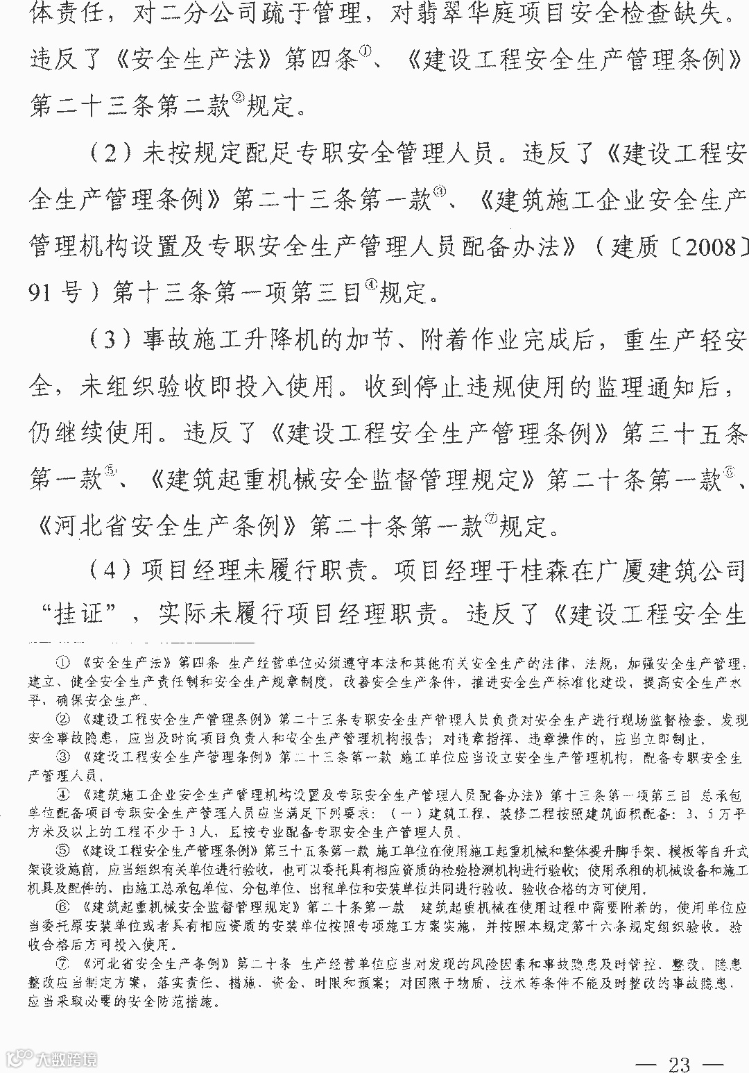
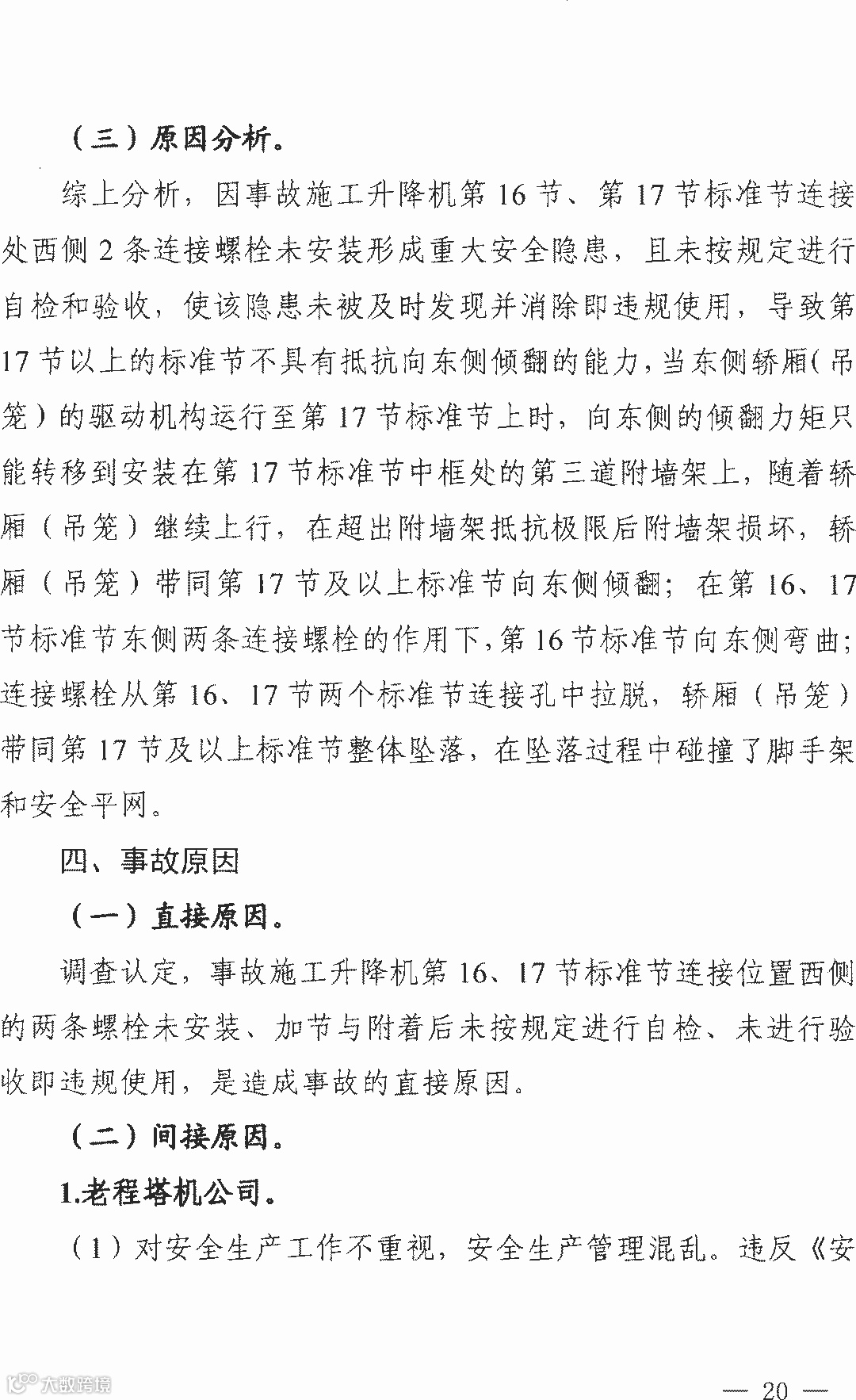
事故施工升降机第16、17节标准节连接位置西侧的两条螺栓未安装、加节与附着后未按规定进行自检、未进行验收即违规使用。

事故查处:

13人被逮捕

施工单位6人:

  • 赵学军,安全科长,建议吊销安全生产考核合格证书,被检察机关批准逮捕。

  • 刘为,衡水广厦建筑公司二分公司经理,被检察机关批准逮捕。

  • 刘军,二分公司副经理,被检察机关批准逮捕。

  • 于桂森,翡翠华庭项目经理,在衡水广厦建筑公司“挂证”,建议吊销执业资格证书、终身不予注册,建议吊销安全生产考核合格证书,被检察机关批准逮捕。

  • 刘文义,翡翠华庭项目工长,被检察机关批准逮捕。

  • 张松,安全员,建议吊销安全生产考核合格证书,被检察机关批准逮捕。

监理单位1人:

  • 姜云,翡翠华庭项目现场监理员,被检察机关批准逮捕。

施工升降机安装单位5人:

  • 程义,法人、总经理,建议吊销安全生产考核合格证书,被检察机关批准逮捕。

  • 程学明,生产经理,被检察机关批准逮捕。

  • 程治,安全员、安拆工,建议吊销特种作业人员操作资格证书,被检察机关批准逮捕。

  • 王延东,安拆工,建议吊销特种作业人员操作资格证书,被检察机关批准逮捕。

  • 胡士仓,安拆工,建议吊销特种作业人员操作资格证书,被检察机关批准逮捕。

节能办1人:

  • 于建华,节能办职工,兼职翡翠华庭项目总监,被检察机关批准逮捕。

免职1人

梁长江,衡水市住建局副局长。

行政撤职3人

吴燕明,衡水市建材办主任。

李治华,衡水市建材办副主任。

张红兵,衡水市建材办监督科科长。

行政处罚

施工单位:降低资质扣安全生产许可证120日150万元罚款,法人予以65568元罚款。

施工升降机安装单位:吊销资质,150万元罚款

监理单位:降低资质110万元罚款,法人予以29875元罚款。

建设单位:110万元罚款,法人予以177791元罚款。

施工升降机安全生产标准化视频

视频来源:湖南省住房和城乡建设厅

文件原文:


点击>>工程资料免费下载


点击>>工程资料免费下载

来源:河北省安委办,河北省人民政府

建筑管理、腾讯视频湖南省住房和城乡建设厅

版权属于原作者


【声明】内容源于网络
0
0
工程资料平台
工程资料:标准规范、图集、工程学习资料等专业分享平台
内容 4124
粉丝 0
工程资料平台 工程资料:标准规范、图集、工程学习资料等专业分享平台
总阅读2.3k
粉丝0
内容4.1k