
近日深圳市住建局发布《关于做好我市建设工程施工图审查改革工作的通知》,明确提出:
1、2020 年7月1日起,本市行政区域范围内新建、扩建、 改建房屋建筑和市政基础设施(含水务、交通)工程取消施工图审查,实行告知承诺制,各项行政许可均不得以施工图审查合格文件作为前置条件。
2、建设单位对勘察、设计的质量安全管理负首要责任。勘察、设计单位对勘察、设计的质量安全管理负主体责任。建设、勘察、设计单位实行项目负责人制度。
3、2020 年7月1日前,已经签订施工图审查合同或通过招标确定审图机构,或者虽未签订施工图审查合同,但为了加快重大项目建设,施工图审查机构已提前介入审查的,可以继续按照原施工图审查及行政许可方式执行。2020 年7月1日零时起,深圳市勘察设计施工图审查系统关闭,系统中的文件及信息将自动转至管理系统。
2019年国务院办公厅印发《关于全面开展工程建设项目审批制度改革的实施意见》,明确提出“探索取消施工图审查(或缩小审查范围)。随后多地发文取消图审。

近日,山东省印发《关于深化制度创新加快流程再造的指导意见》,明确提出:
改革工程图审机制,在中国(山东)自由贸易试验区、中国—上合组织地方经贸合作示范区、青岛西海岸新区探索取消施工图审查或缩小审查范围,2020年12月底前全省依法取消。
目前,已有多地取消施工图审查。深圳、山西、陕西渭南,全面取消图审;青岛、南京部分取消;浙江实行自审备案制;广东要求简化图审,全部网上进行。
2019年山西省住建厅提出取消现行的房屋建筑和市政基础设施工程社会中介机构施工图审查环节,全省图审机构停止承接新业务。
后续山西某图审公司发布通知因取消图审环节,公司无新业务经营收入,仅靠遗留业务的应收账款维持运作近半年时间,目前面临难以为继的困境,无法继续支付员工工资及其他运行成本。为此决定解散公司,与职工解除劳动关系,成立清算组开始清算。
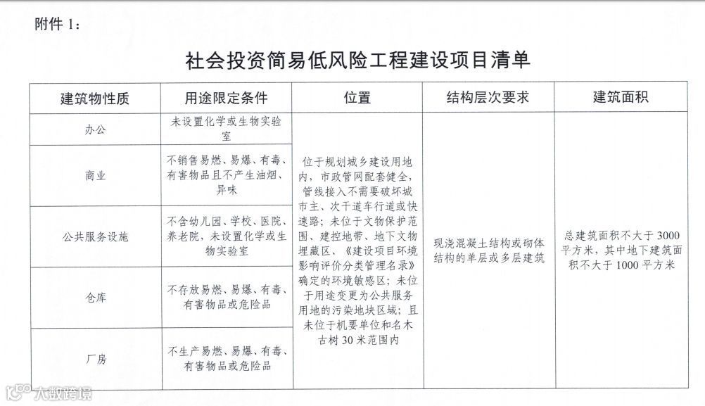
对社会投资简易低风险项目进行以下改革:

自2019年10月1日起,开始试行。
西海岸新区管委办公室发布《关于进一步提高项目建设行政审批效能的通知》,提出:
自2019年9月12日起,青岛西海岸新区辖区内所有建设工程实行勘察设计质量安全承诺制。
建设单位在办理消防、人防、施工许可等行政审批手续时,提交建设、勘察、设计单位共同签署的《勘察设计质量安全承诺书》,不再要求提交《施工图设计文件审查合格书》。

2019年7月,山西省住建厅发布《关于进一步深化施工图审查制度改革 加强勘察设计质量管理的意见(试行)》的通知,提出:
取消现行的房屋建筑和市政基础设施工程社会中介机构施工图审查环节,全省图审机构停止承接新业务。

2019年8月26日,广州市政府下发《关于印发广州市进一步深化工程建设项目审批制度改革实施方案的通知》,提出:
探索取消政府投资类的房屋建筑工程、市政基础设施工程的施工图设计文件审查,强化建设单位主体责任,建设单位可根据项目实际情况,自行决定是否委托第三方开展施工图设计文件审查,建设单位出具承诺函、提交具备资质设计单位及注册设计人员签章的施工图,可以申请施工许可核准。
近日,厦门市政府印发《开展工程建设项目“清单制+告知承诺制”审批改革试点工作方案》。
以下项目实行“清单制+告知承诺制”!
取消“项目报建”、优化联合竣工验收:
(一)小型社会投资工业类项目,指本市行政区域内,建筑面积不大于5000平方米、建筑高度不大于24米、无地下室、符合区域规划环评且不涉及危险化学品等特殊审批要求的厂房、仓储等社会投资工业建筑工程。
(二)带方案出让土地项目
(三)既有建筑改造工程
工程建设许可阶段、施工许可阶段均实行告知承诺制,与阶段并行推进的事项及施工期间需申报的事项原则上实行告知承诺制,即来即办
不再强制要求进行工程监理,鼓励有条件的建设单位实行自管模式
取消施工图审查,设计单位对其编制的施工图设计文件承担相应的法律责任
免予办理环境影响评价手续。
取消消防验收备案,建设工程竣工档案实行容缺承诺制移交;
竣工规划条件核实中“绿地率”验收采用告知承诺制,无需建设单位实施绿化后才可验收
原文通知:
深圳市住房和建设局关于做好我市建设工程施工图审查改革工作的通知
各区人民政府、新区管委会,市发展改革委、市规划和自然资源局、市交通运输局、市水务局、市工务署,各有关单位:
为了做好工程建设项目审批制度改革,进一步优化营商环境,根据《深圳市政府投资建设项目施工许可管理规定》(深圳市人民政府令第328号)、《深圳市社会投资建设项目报建登记实施办法》(深圳市人民政府令第329号)、《深圳市人民政府办公厅关于印发<深圳市进一步深化工程建设项目审批制度改革工作实施方案>的通知》(深府办函〔2019〕234号)等有关规定,现就我市取消施工图审查事宜通知如下:
2020 年7月1日起,本市行政区域范围内新建、扩建、 改建房屋建筑和市政基础设施(含水务、交通)工程取消施工图审查,实行告知承诺制,各项行政许可均不得以施工图审查合格文件作为前置条件,但交通、水利、能源等领域需上报省和国家审批的重大工程,油气库、油气长输管线、民爆仓库等重大危险源项目、保密工程,以及轨道交通工程除外。
2020 年7月1日起,启用深圳市建设工程勘察设计管理系统( http://zjj.sz.gov.cn/kcsgtsc)(以下简称“管理系统”),管理系统与深圳市投资项目在线审批监管平台对接,各相关部门通过数据交换获取勘察、设计项目信息,实现信息共享。
勘察单位应当在勘察作业正式开工前两日,登录管理系统进行开工告知,并于勘察作业结束后一个月内将勘察文件上传至管理系统。
设计单位完成设计后应当将全套施工图设计文件上传至管理系统,涉及公共利益、公众安全及工程建设强制性标准要求的设计变更文件也应当及时上传。
勘察、设计单位上传勘察、设计文件时应加盖单位出图章(电子)和注册人员注册章(电子)。
建设单位应当对勘察、设计单位已上传的勘察、设计文件进行确认。建设单位取得施工许可、施工备案或提前介入复函后,管理系统将在建设单位已确认的设计文件上生成二维码。二维码含有工程项目、设计文件和施工许可的基本信息。
建设、勘察、设计单位应当通过管理系统下载打印勘察、 设计文件。
建设单位申领施工许可证或办理施工备案时,应当提交告知承诺书,承诺上传至管理系统的勘察、设计文件符合公共利益、公众安全和工程建设强制性标准要求,满足设备材料采购、非标准设备制作和施工的需要。
建设单位对勘察、设计的质量安全管理负首要责任。勘察、设计单位对勘察、设计的质量安全管理负主体责任。建设、勘察、设计单位实行项目负责人制度。
建设单位应当组建或者委托项目管理团队,配备与工程类别和规模相适应的专业技术人员,并指派项目负责人,代表建设单位全面负责工程项目建设全过程管理。
勘察、设计单位项目负责人受各自单位委托,代表勘察、 设计单位负责工程项目勘察、设计质量和安全管理,并对勘察、设计质量和安全承担主要责任。勘察、设计专业负责人对本专业勘察、设计质量和安全负责。甲、乙级岩土工程勘察项目的负责人应当由注册土木工程师( 岩土) 担任。设计单位项目负责人应当由取得相应的工程设计类注册执业资格或者高级工程师职称资格的人员担任。
建设、勘察、设计单位及其项目负责人、专业负责人等从业人员应当遵守国家有关法律法规,执行国家、行业和本省市工程建设标准,保证勘察、设计质量。
鼓励建设单位通过开展工程总承包(EPC)、全过程工程咨询服务和建筑师负责制等国际通行的工程管理方式强化对勘察设计质量安全的管控。
住房建设、交通运输、水务等部门应当依据各自职责分工加强对工程设计活动的监督管理。
区住房建设、交通运输、水务等部门应当按属地管理原则加强对工程勘察活动的监督管理。
各相关行政管理部门应当及时在省、市政务事项管理系统中调整行政许可条件。
各部门应当建立建设工程勘察、设计活动“双随机、一公开”抽查机制和“互联网+监管”模式。对勘察现场作业情况及勘察、设计文件进行抽查,抽查重点为:大型建设工程、超限高层建筑、深基坑、桥梁、隧道、涉及人员密集场所和公共安全的工程项目,以及多次违反法律法规和工程建设标准的勘察、设计单位承接的工程项目。
各部门可以通过购买服务的方式委托具有相应能力的机构对勘察现场作业及勘察、设计文件抽查工作提供技术服务和支持。
各质量安全监督机构在日常现场检查中,应当抽查施工现场使用的设计文件,核查其项目名称、设计单位、出图时间、施工许可信息与管理系统数据的一致性。
对抽查或检查中发现的违反法律法规的行为,各部门应当责成相关单位及时整改,并依法进行处罚或不良行为记录,并录入管理系统。
住房建设、交通运输、水务部门应当对建设、勘察、设计单位及项目负责人、专业负责人和注册执业人员等从业人员开展信用评价,将评价结果纳入市建筑市场主体信用管理体系,并按规定将信用情况向社会公开。
依法必须招标的工程建设项目,招标人在制定定标工作规则时可以将投标人的信用评价情况作为择优因素。
住房建设、交通运输、水务部门可以综合考虑信用评价情况实行差异化监督管理。
2020 年7月1日前,已经签订施工图审查合同或通过招标确定审图机构,或者虽未签订施工图审查合同,但为了加快重大项目建设,施工图审查机构已提前介入审查的,可以继续按照原施工图审查及行政许可方式执行。
2020 年7月1日零时起,深圳市勘察设计施工图审查系统关闭,系统中的文件及信息将自动转至管理系统。2020年7月1日前未取得施工图设计文件(含勘察文件)审查合格证的建设工程项目,建设、勘察、设计等单位均需登陆管理系统填报或补充项目信息。前款规定的情形,建设单位应当同时将审图机构出具的审查合格文件、审查意见上传至管理系统。
深圳市住房和建设局
2020年5月27日