
来源:深圳市住建局、工程辞典
版权归原作者所有

近日深圳市住建局发布《关于做好我市建设工程施工图审查改革工作的通知》,明确提出:
1、2020 年7月1日起,本市行政区域范围内新建、扩建、 改建房屋建筑和市政基础设施(含水务、交通)工程取消施工图审查,实行告知承诺制,各项行政许可均不得以施工图审查合格文件作为前置条件。
2019年国务院办公厅印发《关于全面开展工程建设项目审批制度改革的实施意见》,明确提出“探索取消施工图审查(或缩小审查范围)。随后多地发文取消图审。

近日,山东省印发《关于深化制度创新加快流程再造的指导意见》,明确提出:
改革工程图审机制,在中国(山东)自由贸易试验区、中国—上合组织地方经贸合作示范区、青岛西海岸新区探索取消施工图审查或缩小审查范围,2020年12月底前全省依法取消。
目前,已有多地取消施工图审查。深圳、山西、陕西渭南,全面取消图审;青岛、南京部分取消;浙江实行自审备案制;广东要求简化图审,全部网上进行。
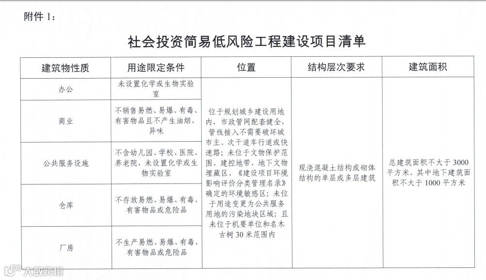
对社会投资简易低风险项目进行以下改革:
取消施工图审查
除特殊建设工程和人员密集场所外,取消消防验收及备案
取消设计方案审查
取消人防、交通、竣工档案验收,以及水、电、气等工程验收

自2019年10月1日起,开始试行。
西海岸新区管委办公室发布《关于进一步提高项目建设行政审批效能的通知》,提出:
自2019年9月12日起,青岛西海岸新区辖区内所有建设工程实行勘察设计质量安全承诺制。
建设单位在办理消防、人防、施工许可等行政审批手续时,提交建设、勘察、设计单位共同签署的《勘察设计质量安全承诺书》,不再要求提交《施工图设计文件审查合格书》。

2019年7月,山西省住建厅发布《关于进一步深化施工图审查制度改革 加强勘察设计质量管理的意见(试行)》的通知,提出:
取消现行的房屋建筑和市政基础设施工程社会中介机构施工图审查环节,全省图审机构停止承接新业务。

2019年8月26日,广州市政府下发《关于印发广州市进一步深化工程建设项目审批制度改革实施方案的通知》,提出:
探索取消政府投资类的房屋建筑工程、市政基础设施工程的施工图设计文件审查,强化建设单位主体责任,建设单位可根据项目实际情况,自行决定是否委托第三方开展施工图设计文件审查,建设单位出具承诺函、提交具备资质设计单位及注册设计人员签章的施工图,可以申请施工许可核准。
近日,厦门市政府印发《开展工程建设项目“清单制+告知承诺制”审批改革试点工作方案》。
以下项目实行“清单制+告知承诺制”!
取消“项目报建”、优化联合竣工验收:
(一)小型社会投资工业类项目,指本市行政区域内,建筑面积不大于5000平方米、建筑高度不大于24米、无地下室、符合区域规划环评且不涉及危险化学品等特殊审批要求的厂房、仓储等社会投资工业建筑工程。
(二)带方案出让土地项目
(三)既有建筑改造工程
小型社会投资工业类项目审批精简:
工程建设许可阶段、施工许可阶段均实行告知承诺制,与阶段并行推进的事项及施工期间需申报的事项原则上实行告知承诺制,即来即办
不再强制要求进行工程监理,鼓励有条件的建设单位实行自管模式
取消施工图审查,设计单位对其编制的施工图设计文件承担相应的法律责任
免予办理环境影响评价手续。
取消消防验收备案,建设工程竣工档案实行容缺承诺制移交;
竣工规划条件核实中“绿地率”验收采用告知承诺制,无需建设单位实施绿化后才可验收
原文通知:
深圳市住房和建设局关于做好我市建设工程施工图审查改革工作的通知
深圳市住房和建设局
2020年5月27日
长按下方二维码→识别关注

