![]()
热点资讯▕ 知识分享▕ 热门活动
☂ 订阅汽车部件与材料资讯 ☂
本 期 关 键 词
新能源汽车丨补贴政策
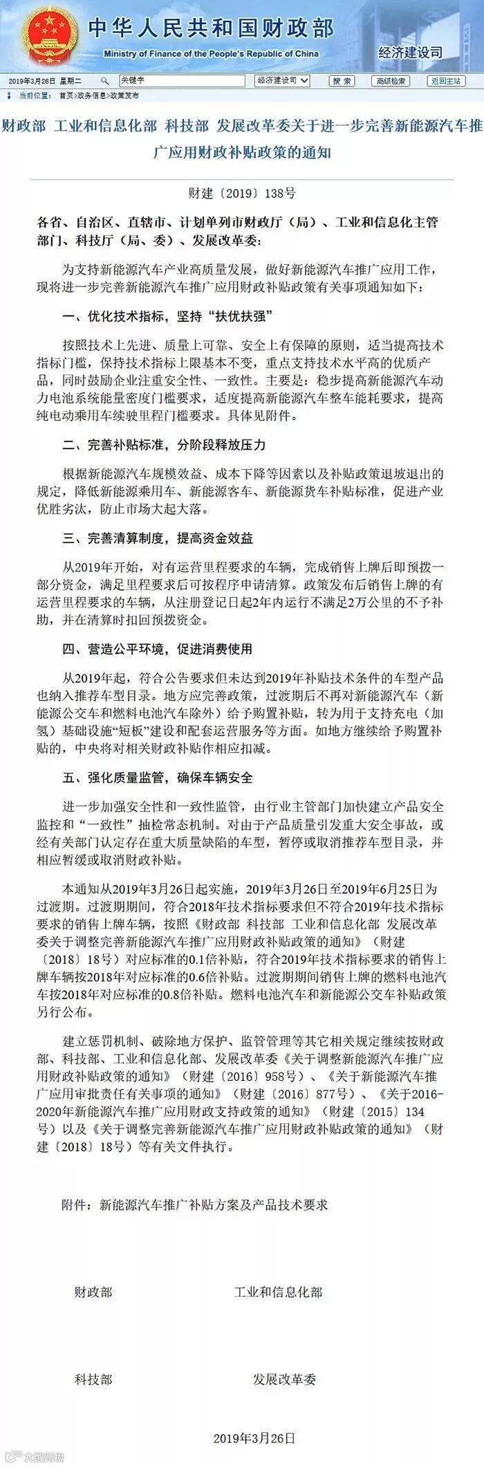
今日,四部委(财政部、工信部、科技部、发改委)联合发布《关于进一步完善新能源汽车推广应用财政补贴政策的通知》(财建〔2019〕138号,以下简称2019年补贴政策),明确了2019年新能源汽车补贴政策方向和技术标准。提炼要点如下:
1、2019年补贴政策2019年3月26日起实施,2019年3月26日至2019年6月25日为过渡期。过渡期期间,符合2018年技术指标要求但不符合2019年技术指标要求的销售上牌车辆,按照2018年补贴政策对应标准的0.1倍补贴,符合2019年技术指标要求的销售上牌车辆按2018年对应标准的0.6倍补贴。过渡期期间销售上牌的燃料电池汽车按2018年对应标准的0.8倍补贴。燃料电池汽车和新能源公交车补贴政策另行公布。
2、从2019年开始,运营类车辆完成销售上牌后即预拨一部分资金,满足里程要求后可按程序申请清算。2年内运行不满足2万公里的不予补助,并在清算时扣回预拨资金。
3、从2019年起,符合公告要求但未达到2019年补贴技术条件的车型产品也纳入推荐车型目录。
4、过渡期后地方政府不再对新能源汽车(新能源公交车和燃料电池汽车除外)给予购置补贴,转为用于支持充电(加氢)基础设施“短板”建设和配套运营服务等方面。
5、2019年新能源汽车补贴标准及技术要求如下:



原文如下:

来源:电车汇

时间:2019年8月15-17日
地点:上海新国际博览中心(浦东.龙阳路2345号)
2019第三届中国上海国际车轮展览会
2019第九届中国上海国际汽车内饰与外饰展览会
Auto Cne 2019上海国际城市新能源车辆展览会暨运营发展论坛
英佛会议展览(上海)有限公司
Info Convention & Exhibition (Shanghai) Co., Ltd.
唯一官网:www.clamexpo.com
咨询热线:021-60564788
服务热线:13818175178(24小时服务热线)
E-mail:zf@info-shanghai.com
长按
关注我们
汽车部件与材料资讯
最前沿的学术知识分享
最新的行业热点资讯

