前沿资讯▕ 知识分享▕ 热门活动 | 行业数据
☂ 订阅汽车新技术资讯 ☂
本 期 关 键 词
榜单排名
汽|车|新|技|术|资|讯
2019
胡润百富榜
第21次发布

前 言
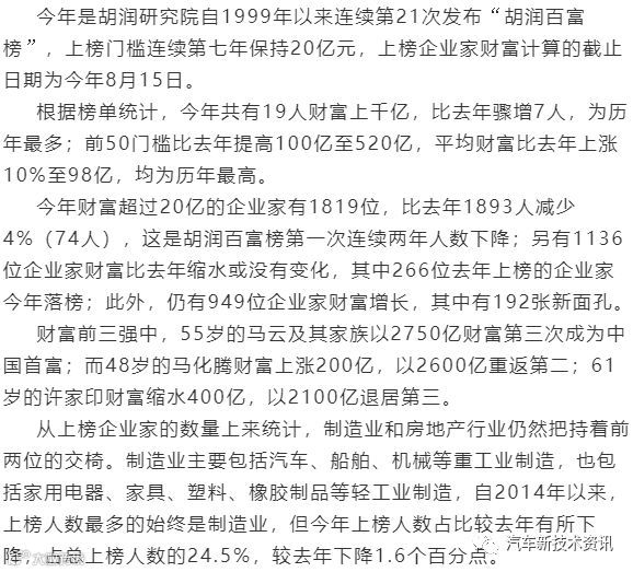
总榜单:“二马当先” 许家印财富缩水400亿
汽车榜单:李书福蝉联车界榜首 曾毓群跃居第二
《2019胡润百富榜》汽车类企业具体排名情况



榜单排名 | 国内最好的十所“汽车学院”你知道吗?吉林大学居首,同济、合工大上榜!
干货满满的分享:
AutoNewTech
前沿资讯▕ 知识分享▕ 热门活动 | 行业数据
☂ 订阅汽车新技术资讯 ☂
本 期 关 键 词
榜单排名
汽|车|新|技|术|资|讯
2019
胡润百富榜
第21次发布

前 言
总榜单:“二马当先” 许家印财富缩水400亿
汽车榜单:李书福蝉联车界榜首 曾毓群跃居第二
《2019胡润百富榜》汽车类企业具体排名情况



榜单排名 | 国内最好的十所“汽车学院”你知道吗?吉林大学居首,同济、合工大上榜!
干货满满的分享: