

危大工程,即:危险性较大的分部分项工程,是指房屋建筑和市政基础设施工程在施工过程中,容易导致人员群死群伤或者造成重大经济损失的分部分项工程。
危大工程及超过一定规模的危大工程范围,由国务院住房城乡建设主管部门制定的。
【危大工程要求】
施工单位应当在施工前组织工程技术人员编制专项施工方案。
【超过一定规模的危大工程要求】
施工单位应当在施工前组织工程技术人员编制专项施工方案,还应当组织召开专家论证会对专项施工方案进行论证。

【专项方案编制、审核、审批】
施工单位应当在危大工程施工前组织工程技术人员编制专项施工方案。
实行施工总承包的,专项施工方案应当由施工总承包单位组织编制。危大工程实行分包的,专项施工方案可以由相关专业分包单位组织编制。
专项施工方案应当由施工单位技术负责人审核签字、加盖单位公章,并由总监理工程师审查签字、加盖执业印章后方可实施。
危大工程实行分包并由分包单位编制专项施工方案的,专项施工方案应当由总承包单位技术负责人及分包单位技术负责人共同审核签字并加盖单位公章。
【专项方案主要内容】
(一)工程概况:危大工程概况和特点、施工平面布置、施工要求和技术保证条件;
(二)编制依据:相关法律、法规、规范性文件、标准、规范及施工图设计文件、施工组织设计等;
(三)施工计划:包括施工进度计划、材料与设备计划;
(四)施工工艺技术:技术参数、工艺流程、施工方法、操作要求、检查要求等;
(五)施工安全保证措施:组织保障措施、技术措施、监测监控措施等;
(六)施工管理及作业人员配备和分工:施工管理人员、专职安全生产管理人员、特种作业人员、其他作业人员等;
(七)验收要求:验收标准、验收程序、验收内容、验收人员等;
(八)应急处置措施;
(九)计算书及相关施工图纸。

【专家论证、方案评审】
对于超过一定规模的危大工程,施工单位应当组织召开专家论证会对专项施工方案进行论证。实行施工总承包的,由施工总承包单位组织召开专家论证会。专家论证前专项施工方案应当通过施工单位审核和总监理工程师审查。
专家论证会后,应当形成论证报告,对专项施工方案提出通过、修改后通过或者不通过的一致意见。专家对论证报告负责并签字确认。
专项施工方案经论证需修改后通过的,施工单位应当根据论证报告修改完善后,专项施工方案应当由施工单位技术负责人审核签字、加盖单位公章,并由总监理工程师审查签字、加盖执业印章后方可实施。
专项施工方案经论证不通过的,施工单位修改后应当按照本规定的要求重新组织专家论证。
【参会人员】
超过一定规模的危大工程专项施工方案专家论证会的参会人员应当包括:
(一)专家(专家应当从地方人民政府住房城乡建设主管部门建立的专家库中选取,符合专业要求且人数不得少于5名,与本工程有利害关系的人员不得以专家身份参加专家论证会);
(二)建设单位项目负责人;
(三)有关勘察、设计单位项目技术负责人及相关人员;
(四)总承包单位和分包单位技术负责人或授权委派的专业技术人员、项目负责人、项目技术负责人、专项施工方案编制人员、项目专职安全生产管理人员及相关人员;
(五)监理单位项目总监理工程师及专业监理工程师。
【论证内容】
对于超过一定规模的危大工程专项施工方案,专家论证的主要内容应当包括:
(一)专项施工方案内容是否完整、可行;
(二)专项施工方案计算书和验算依据、施工图是否符合有关标准规范;
(三)专项施工方案是否满足现场实际情况,并能够确保施工安全。
【附】
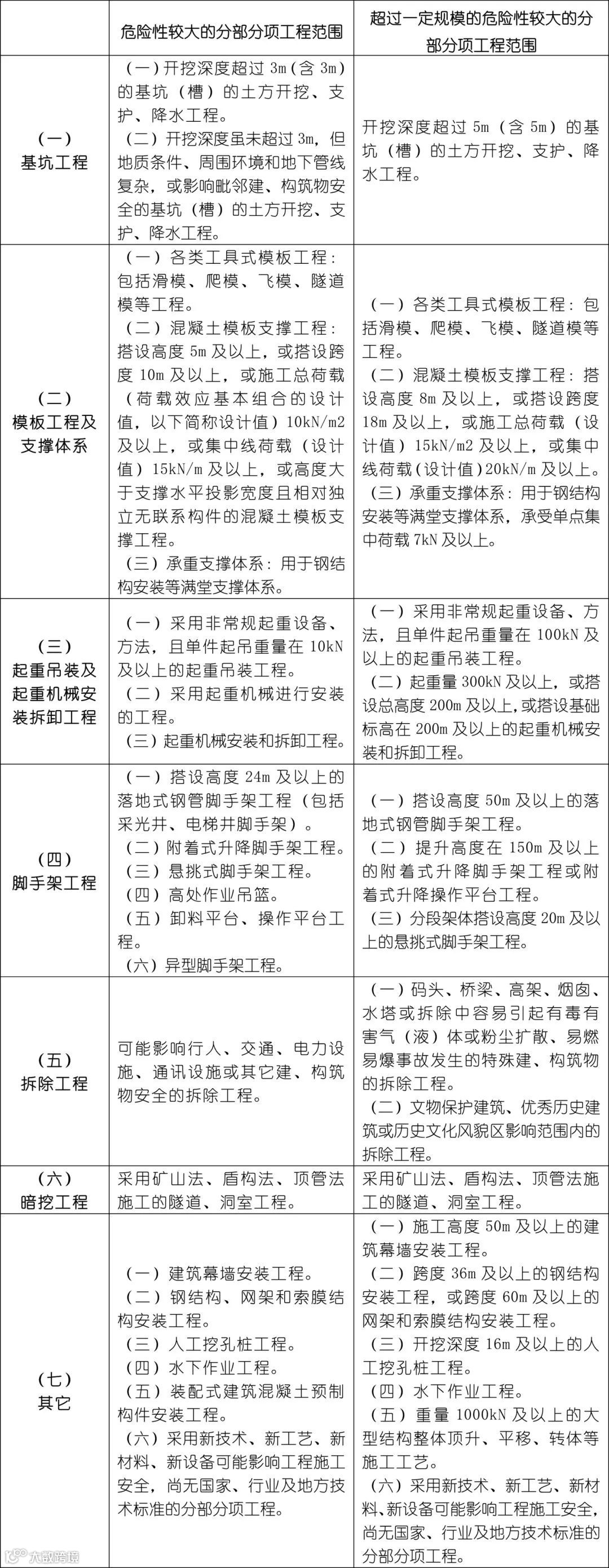
危险性较大的分部分项工程范围
一、基坑工程
(一)开挖深度超过3m(含3m)的基坑(槽)的土方开挖、支护、降水工程。
(二)开挖深度虽未超过3m,但地质条件、周围环境和地下管线复杂,或影响毗邻建、构筑物安全的基坑(槽)的土方开挖、支护、降水工程。
二、模板工程及支撑体系
(一)各类工具式模板工程:包括滑模、爬模、飞模、隧道模等工程。
(二)混凝土模板支撑工程:搭设高度5m及以上,或搭设跨度10m及以上,或施工总荷载(荷载效应基本组合的设计值,以下简称设计值)10kN/m2及以上,或集中线荷载(设计值)15kN/m及以上,或高度大于支撑水平投影宽度且相对独立无联系构件的混凝土模板支撑工程。
(三)承重支撑体系:用于钢结构安装等满堂支撑体系。
三、起重吊装及起重机械安装拆卸工程
(一)采用非常规起重设备、方法,且单件起吊重量在10kN及以上的起重吊装工程。
(二)采用起重机械进行安装的工程。
(三)起重机械安装和拆卸工程。
四、脚手架工程
(一)搭设高度24m及以上的落地式钢管脚手架工程(包括采光井、电梯井脚手架)。
(二)附着式升降脚手架工程。
(三)悬挑式脚手架工程。
(四)高处作业吊篮。
(五)卸料平台、操作平台工程。
(六)异型脚手架工程。
五、拆除工程
可能影响行人、交通、电力设施、通讯设施或其它建、构筑物安全的拆除工程。
六、暗挖工程
采用矿山法、盾构法、顶管法施工的隧道、洞室工程。
七、其它
(一)建筑幕墙安装工程。
(二)钢结构、网架和索膜结构安装工程。
(三)人工挖孔桩工程。
(四)水下作业工程。
(五)装配式建筑混凝土预制构件安装工程。
(六)采用新技术、新工艺、新材料、新设备可能影响工程施工安全,尚无国家、行业及地方技术标准的分部分项工程。
超过一定规模的危险性较大的分部分项工程范围
一、深基坑工程
开挖深度超过5m(含5m)的基坑(槽)的土方开挖、支护、降水工程。
二、模板工程及支撑体系
(一)各类工具式模板工程:包括滑模、爬模、飞模、隧道模等工程。
(二)混凝土模板支撑工程:搭设高度8m及以上,或搭设跨度18m及以上,或施工总荷载(设计值)15kN/m2及以上,或集中线荷载(设计值)20kN/m及以上。
(三)承重支撑体系:用于钢结构安装等满堂支撑体系,承受单点集中荷载7kN及以上。
三、起重吊装及起重机械安装拆卸工程
(一)采用非常规起重设备、方法,且单件起吊重量在100kN及以上的起重吊装工程。
(二)起重量300kN及以上,或搭设总高度200m及以上,或搭设基础标高在200m及以上的起重机械安装和拆卸工程。
四、脚手架工程
(一)搭设高度50m及以上的落地式钢管脚手架工程。
(二)提升高度在150m及以上的附着式升降脚手架工程或附着式升降操作平台工程。
(三)分段架体搭设高度20m及以上的悬挑式脚手架工程。
五、拆除工程
(一)码头、桥梁、高架、烟囱、水塔或拆除中容易引起有毒有害气(液)体或粉尘扩散、易燃易爆事故发生的特殊建、构筑物的拆除工程。
(二)文物保护建筑、优秀历史建筑或历史文化风貌区影响范围内的拆除工程。
六、暗挖工程
采用矿山法、盾构法、顶管法施工的隧道、洞室工程。
七、其它
(一)施工高度50m及以上的建筑幕墙安装工程。
(二)跨度36m及以上的钢结构安装工程,或跨度60m及以上的网架和索膜结构安装工程。
(三)开挖深度16m及以上的人工挖孔桩工程。
(四)水下作业工程。
(五)重量1000kN及以上的大型结构整体顶升、平移、转体等施工工艺。
(六)采用新技术、新工艺、新材料、新设备可能影响工程施工安全,尚无国家、行业及地方技术标准的分部分项工程。
长按下方二维码→识别关注



