前沿资讯▕ 知识分享▕ 热门活动 | 行业数据
☂ 订阅汽车新技术资讯 ☂
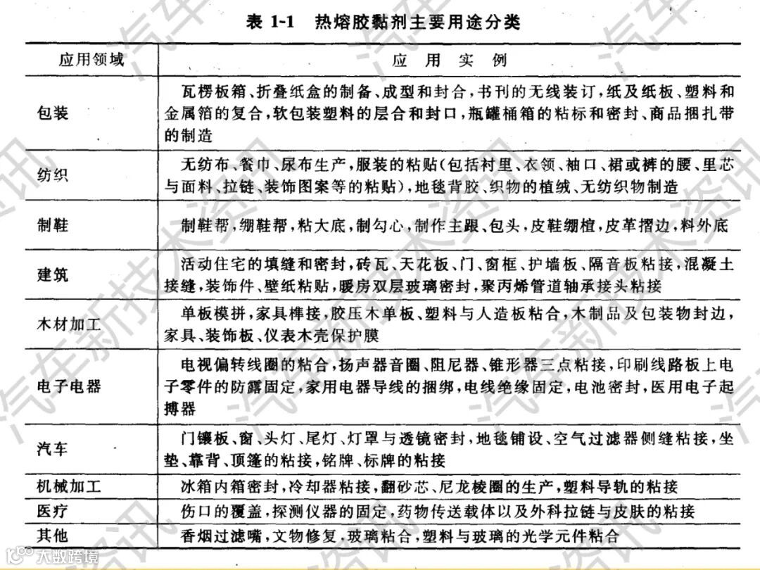
本 期 关 键 词
热熔胶讲义
| 进 “国际汽车内外饰供应链群”,请加微 13120672097 或扫描二维码,备注内外饰

































































































































































































来源:网络 侵删
| 进 “国际汽车内外饰供应链群”,请加微 13120672097 或扫描二维码,备注内外饰


推动全球汽车工业发展,助力汽车内外饰产业链互联
推动全球汽车工业发展,助力汽车内外饰产业链互联
中国上海国际汽车内饰与外饰展览会(CIAIE)多年来伴随着中国汽车工业健康稳定的发展,深耕汽车内外饰行业10余年,现已成为全球极具规模及影响力的汽车内外饰行业专业性展会。展品涉及内外饰总成、座椅、智能驾驶舱、塑料件、装饰件、方向盘、门板、顶棚、车身覆盖件、车身结构件、外观件、座舱电子、被动安全、保险杠、后视镜、车灯与车辆照明以及应用领域新材料、新技术、新设备、新工艺集中亮相,展会全面链接汽车内外饰上下游产业链。是企业市场拓展、品牌推广的首选平台,更是为业内人士提供了寻找新技术、新产品、新材料、新设备,了解市场先机的一站式商贸、技术及学术交流的专业平台。
时间:2020年8月7日-9日
地点:上海新国际博览中心
地址:上海市浦东新区龙阳路2345号
2020第三届中国国际智能座舱技术创新展览会
2020第四届上海国际汽车座椅创新与技术应用展览会
中日德汽车内饰件与座椅行业发展研讨会
中欧汽车环保座舱国际论坛
国际车辆用胶粘剂/密封胶技术高峰论坛
中国车用塑料技术论坛
中国汽车工业聚氨酯应用高峰论坛
新能源汽车与复合材料创新应用国际研讨会
车用纺织品材料/无纺布材料科技创新与产业发展论坛
中国汽车皮革与环保技术论坛
汽车保险杠系统技术论坛
汽车方向盘技术创新论坛
汽车顶棚内饰设计及工艺技术创新论坛
汽车智能车灯系统创新技术论坛
汽车车门系统创新技术论坛
中国国际汽车热管理峰会
中国新能源汽车NVH国际峰会
英佛会议展览(上海)有限公司
唯一官网:www.ciaie.com
电 话:021-66871823
传 真:021-51062285
E-mail:zf@info-shanghai.com

往期精彩内容:
↓↓↓ 点击"阅读原文" 报名参加 2020 CIAIE

