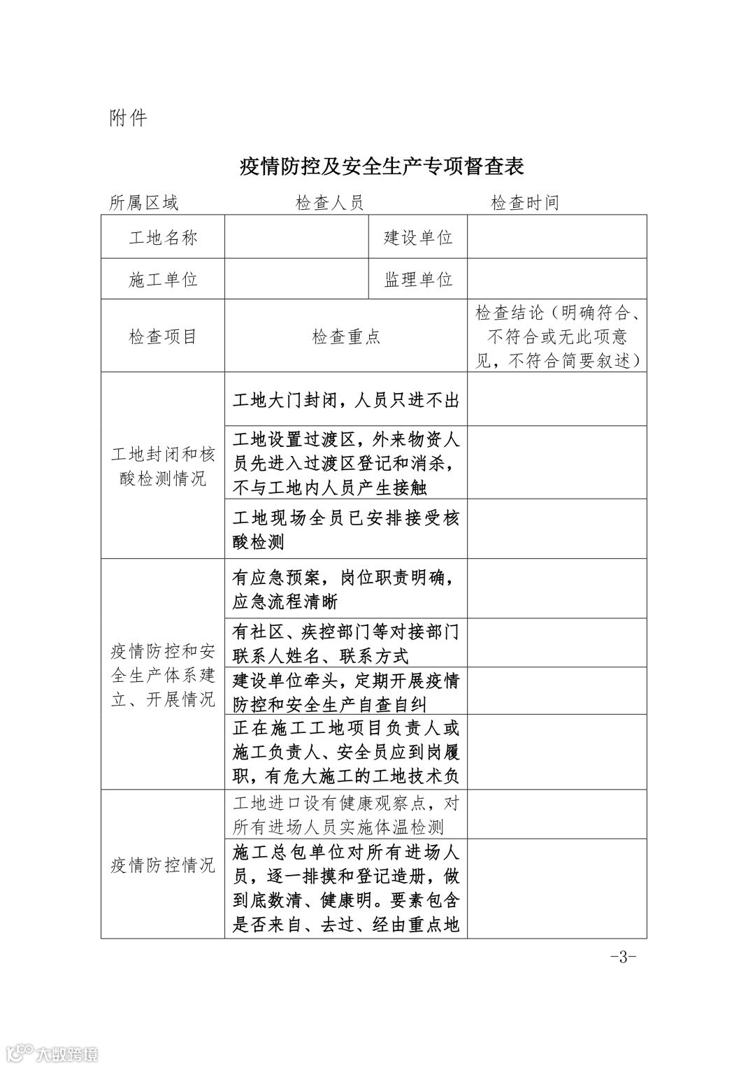
上海市安质监总站《关于开展疫情防控及安全生产专项督查的紧急通知》
根据市住建委《进一步统筹做好本市建设工程疫情防控和安全生产工作的通知》(沪建质安〔2022〕169号)文件,为进一步提高政治站位,压紧压实本市建筑工地疫情防控和安全生产工作,切实做到两手硬、两手赢,总站即日起对本市建筑工地开展疫情防控及安全生产专项督查工作,现将督查通知如下:




上海市住建委《进一步统筹做好本市建设工程疫情防控和安全生产工作的通知》
近期本市建设工地疫情防控形势十分严峻,对建设工程安全生产工作带来较大影响,安全生产形势异常严峻。根据市委、市政府最新工作要求,市住房城乡建设管理委现就进一步做好本市建设工程疫情防控和安全生产工作通知如下:
各有关单位要始终坚持“人民至上、生命至上”理念,坚决扛起“促发展、保安全”重大责任,统筹做好疫情防控和安全风险防范工作。要进一步提高政治站位,以“疫情就是命令、防控就是责任”的使命担当,牢固树立“零事故”理念,严格督促企业落实疫情防控和安全生产主体责任,强化建设单位安全首要责任和总包单位施工现场管理主体责任,切实做到疫情防控和安全生产两手抓、两手硬、两手赢,为坚决打赢疫情防控阻击战,稳住当前建设工程领域安全生产形势提供坚实保障。
各单位要充分认识当前建设工程领域疫情防控和安全生产工作的严峻性和复杂性,要充分研判当前工作中的问题和风险隐患,深刻吸取有关事件事故的惨痛教训,早谋划、早部署、早落实,出台实招实策,确保取得实效。
(一)立即开展自查自纠。各建设项目要针对工地现场的疫情防控和安全生产工作立即组织开展自查自纠,重点检查各项疫情防控措施落实情况、现场安全防护措施设置情况、关键岗位人员到岗履职情况、一线作业人员身心健康情况,对于疫情防控形势不明朗、安全生产条件不完备的建设项目,要果断放缓项目建设节奏,必要时停工整改。
(二)确保连续施工项目安全生产。对于确需连续施工的项目,要严格落实《关于进一步加强本市建设工程疫情防控和应急处置工作的通知》(沪建质安〔2022〕166 号)中的各项疫情防控要求,确保疫情形势稳定。同时,要坚决做好施工现场的安全生产工作,严格落实各项安全防范措施,做好人员、机械、材料的预判和准备工作,确保施工现场的项目管理力量、物资物料储备、一线作业人员均配备到位,全力降低施工现场安全生产的不确定性。对于项目负责人、技术负责人、安全员等关键岗位人员因疫情原因需居家隔离的,各区建设管理部门要积极协助相关企业对接属地疫情防控部门,协调该部分人员通过绿色通道进入工地现场进行隔离,并做好相应的应急预案,“隔离不脱岗”,兼顾疫情防控和安全生产。对于关键岗位人员因疫情原因被集中隔离或收治的,允许企业临时补充替换具有相似资质资格的人员代为履职,确保管理岗不缺位。
(三)做好停工项目的现场管控工作。对于因疫情原因停工的项目,要严格遵照属地疫情防控部门的要求,配合属地做好疫情防控各项工作。同时,要切实做好停工停产项目现场的安全防范和现场人员管控工作。
(四)做好服务保障和应急处置工作。项目参建各方要从严从紧从细从实做好本市建设工地疫情防控、安全生产和应急处置工作。对于形势严峻的项目,企业要派驻力量驻场指挥和领导。要加强封闭区的人员管理,关心好工人生活,安抚好工人情绪。配合属地疫情防控部门要求做好核酸检测工作,有条件的尽量组织安排检测人员到工地现场进行统一检测,对于组织核酸检测确有困难的项目,各区建设行政管理部门要积极协助对接,协调解决。一旦发生疫情事件,要第一时间启动应急预案,同时报告属地疫情防控部门和工程监督机构,工程监督机构按规定上报上级管理部门。做好疫情防控背景下的安全生产事故处置预案,一旦发生安全生产事故,启动预案进行处置。
市、区两级建设管理部门要采取灵活多样的监管方式、务实管用的监管举措,加大对辖区内建设工程的监督检查力度,坚决扛起疫情防控和安全生产双重监管责任。对发现未履行疫情防控主体责任、存在防疫措施不到位、未及时上报疫情信息、未按要求配合属地疫情防控工作、未执行“封闭式”管理、未落实项目人员核酸检测要求、未落实实名制管理、未登记人员信息、未配备防护用品、未开展防疫和安全生产教育等情形的企业,要加大处罚力度;对未开展安全生产自查自纠、安全生产条件不具备、隐患整改不到位或拒不整改、关键岗位管理人员不到岗、作业人员未经培训上岗、“危大工程”管控不到位等行为,一律停工并依法处罚。对存在重大安全隐患、一时无法整改到位的要坚决停工停产,要督促建设相关主体研究制定整改措施,严防“带病”施工酿成事故恶果。
原标题为《市住房城乡建设管理委进一步统筹做好本市建设工程疫情防控和安全生产工作》《关于开展疫情防控及安全生产专项督查的紧急通知》