
来源:国家发改委网站、政府采购网、人民日报,结合网络
近日,国家发展改革委等13部门印发《关于严格执行招标投标法规制度进一步规范招标投标主体行为的若干意见》,与此同时,司法部、国家发展改革委正在持续加快推进《招标投标法》修订工作,大力改革完善招标投标制度。
这也意味着,已颁布实施22年的《招标投标法》将迎来大修!从修订草案来看,这次修订主要针对最低价中标、评标方法、中标候选人、评定分离等热点内容,相比之前都有较大改动,也是整个行业最关心的部分。
《招标投标法》原第四十条修订为:
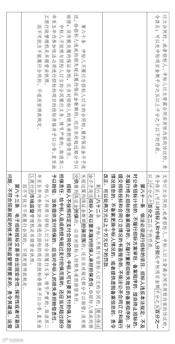
第四十七条 评标委员会应当按照招标文件确定的评标标准和方法,集体研究并分别独立对投标文件进行评审和比较;设有标底的,应当参考标底。评标委员会完成评标后,应当向招标人提出书面评标报告,并推荐不超过三个合格的中标候选人,并对每个中标候选人的优势、风险等评审情况进行说明;除招标文件明确要求排序的外,推荐中标候选人不标明排序。
招标人根据评标委员会提出的书面评标报告和推荐的中标候选人,按照招标文件规定的定标方法,结合对中标候选人合同履行能力和风险进行复核的情况,自收到评标报告之日起二十日内自主确定中标人。定标方法应当科学、规范、透明。招标人也可以授权评标委员会直接确定中标人。国务院对特定招标项目的评标有特别规定的,从其规定。
国务院对特定招标项目的评标有特别规定的,从其规定。
原第四十二条修订为:
第四十八条 评标委员会经评审,认为所有投标都不符合招标文件要求的,可以应当否决所有投标。
依法必须进行招标的项目的所有投标被否决的,招标人应当分析招标失败的原因,必要时采取对招标文件设定的投标人资格条件等进行修改或者其他相应措施后,依照本法重新招标。重新招标后,投标人少于三个的,可以开标、评标,或者依法以其他方式从现有投标人中确定中标人,并向有关行政监督部门备案;所有投标再次被否决的,可以不再进行招标,并向有关行政监督部门备案。
2019年,财政部对人大代表提出的《关于在政府采购中建立最优品质中标制度的建议》给予了明确答复:将调整最低价优先的交易规则,研究取消最低价中标的规定,取消综合评分法中价格权重的规定,按照高质量发展的工作要求着力推进优质优价采购。
此次发布的《中华人民共和国招标投标法(修订草案公开征求意见稿)》明确:
一、投标人不得以低于成本的报价可能影响合同履行的异常低价竞标。
发现投标人的报价为异常低价,有可能影响合同履行的,应当要求投标人在合理期限内作澄清或者说明,并提供必要的证明材料。不能说明其报价合理性,导致合同履行风险过高的,应当否决其投标。


二、招标人应当按照招投标项目实际需求和技术特点,从以下方法中选择确定评标方法:
(一)综合评估法,即明确投标文件能够最大限度满足招标文件中规定的各项综合评价标准的投标人为中标候选人的方法。
(二)经评审的最低投标价法,即投标文件能够满足招标文件的实质性要求,并且经评审的投标价格最低的投标人为中标人候选人的评标办法;但是投标价格低于成本可能影响合同履行的异常低价的除外。
(三)法律、行政法规、部门规章规定的其他评标方法。
经评审的最低投标价法仅适用于具有通用的技术、性能标准或者招标人对其技术、性能没有特殊要求的项目。
国家鼓励招标人将全生命周期成本纳入价格评审因素,并在同等条件下优先选择全生命周期内能源资源消耗最低、环境影响最小的投标。

三、在确定中标人前,招标人不得与投标人就投标价格、投标方案等实质性内容进行谈判。


由此可见,“最低价中标”这一行业内广为诟病的问题将逐渐退出舞台!
工程总承包的分包(有些文件提法为“总承包的再发包”)没有上位法明确支持、当前规定法律层级不够的问题,在本次修订案中,也有了明确的修改意见。
此次修改为:
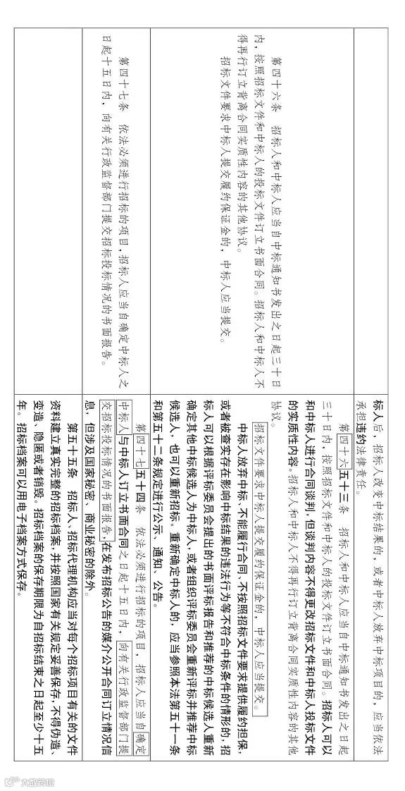
中标人按照合同约定或者经招标人同意,可以将中标项目的部分非主体、非关键性工作分包给他人完成。中标项目的主体、关键性工作不得分包,国家对工程总承包项目、政府和社会资本合作项目等的分包另有规定的,从其规定。除法律、行政法规另有规定外,中标人可以自主确定分包人。接受分包的人应当具备相应的资格条件,并不得再次分包。
草案全文

中华人民共和国招标投标法(修订草案公开征求意见稿)
长按下方二维码→识别关注



