
为强化建设工程质量主体责任,实行勘察设计质量告知承诺制,健全抽查工作。北京市规划和自然资源委员会等五部门建立北京市勘察设计质量信用评价体系,该体系自2022年9月1日起实施,有效期2年。该体系一出在行业引起广泛反响,AT特整理了来自网友各方观点,供行业交流探讨。
关于印发《北京市建设工程勘察设计质量告知承诺制实施办法(试行)》
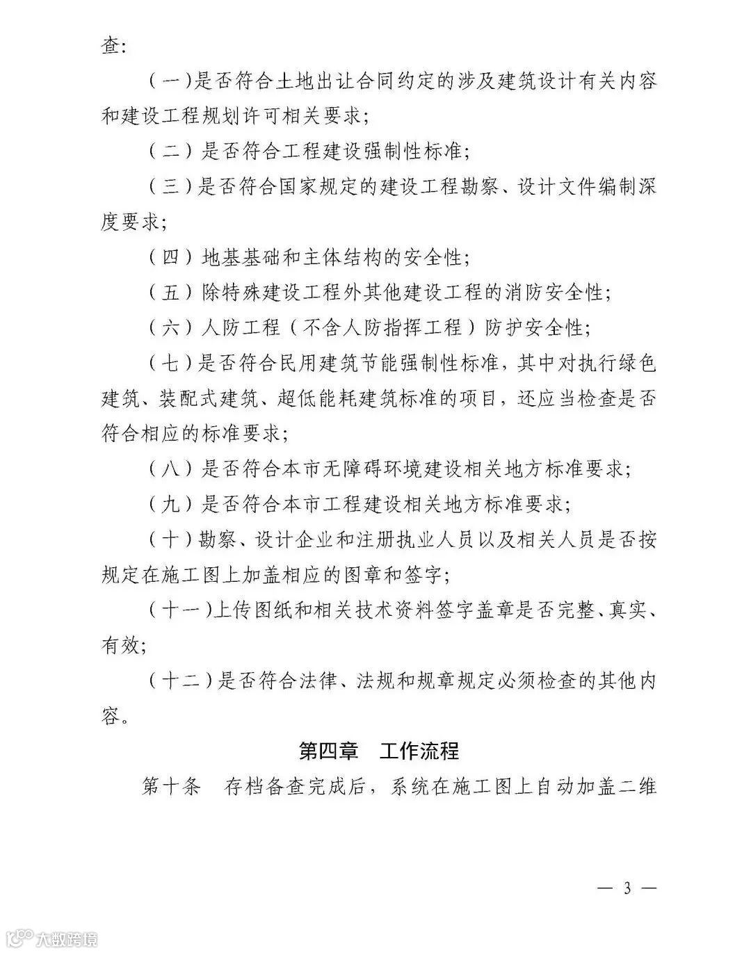
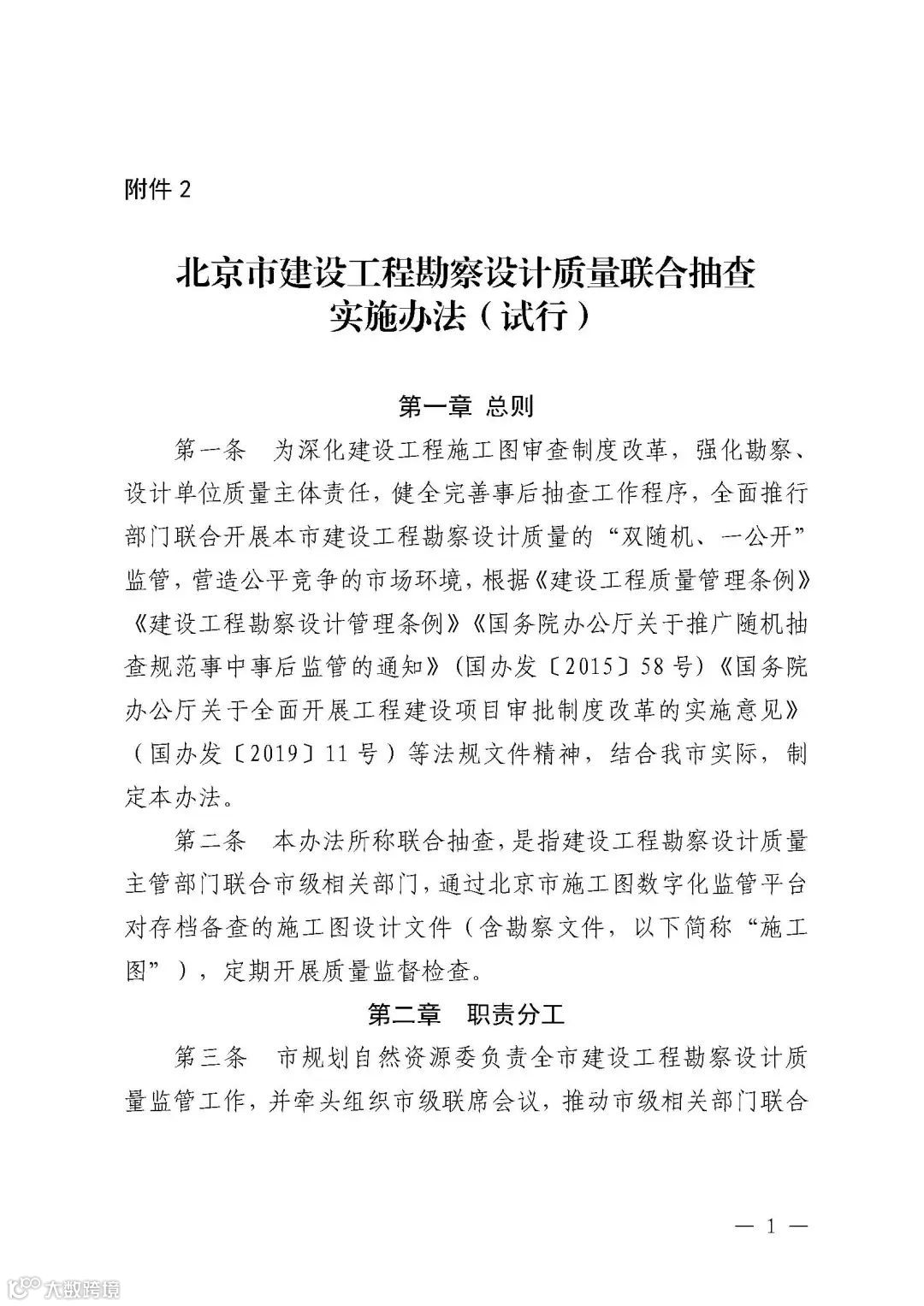
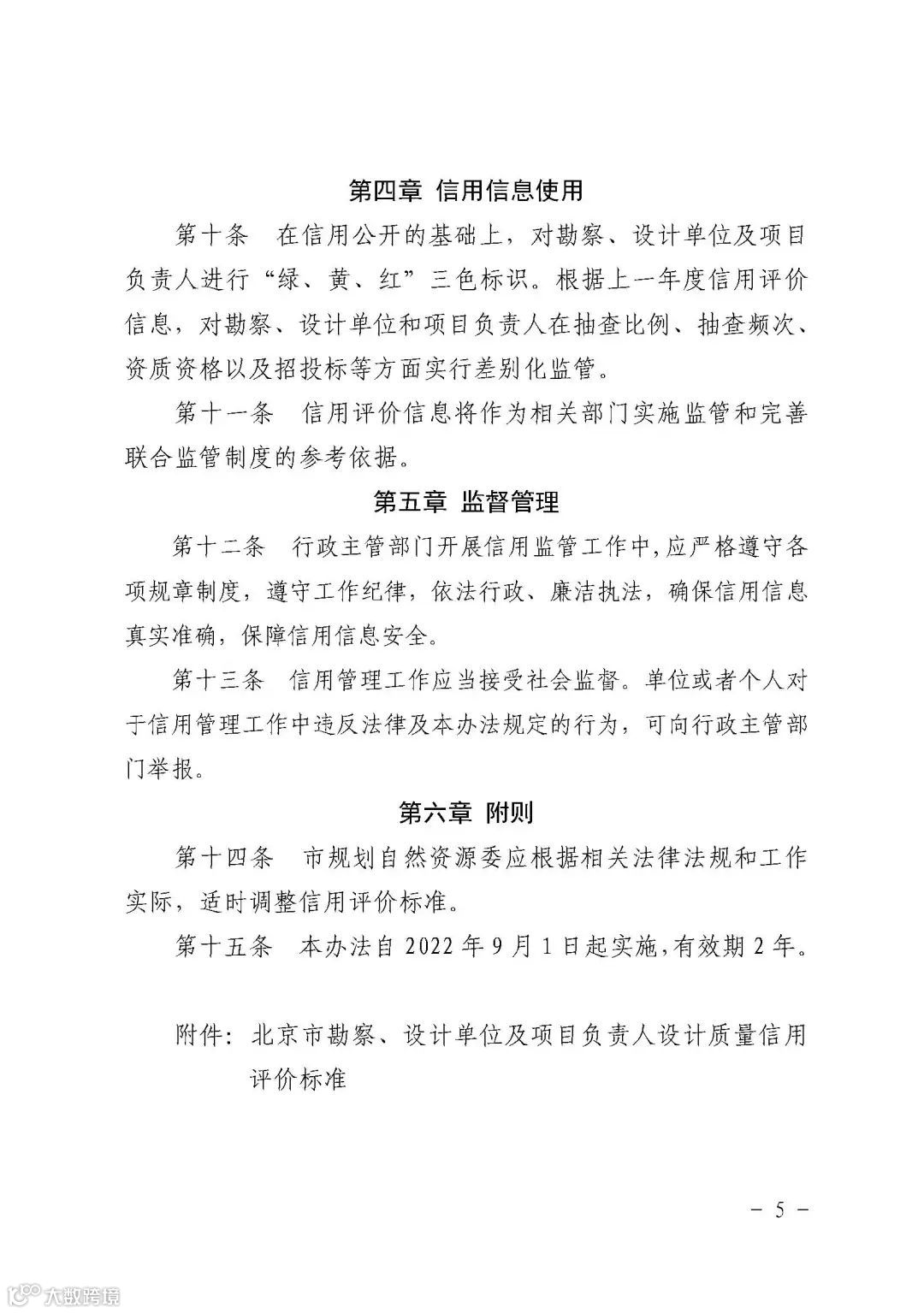
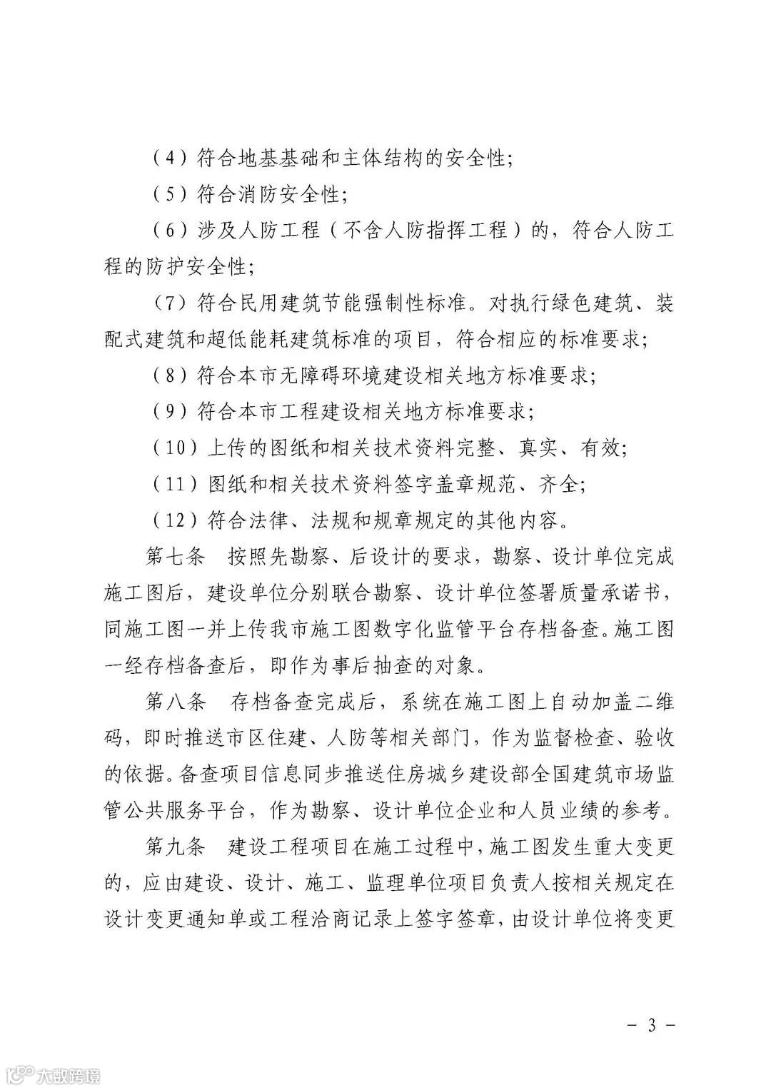
《北京市建设工程勘察设计质量联合抽查实施办法(试行)》
《北京市建设工程勘察设计质量信用管理办法(试行)》的通知
为贯彻落实党中央、国务院关于深化“放管服”改革和优化营商环境的工作部署,按照《北京市关于深化建设工程施工图审查制度改革实施方案》(京规自发〔2022〕194号)的要求,强化建设工程质量主体责任,实行勘察设计质量告知承诺制,健全完善事后抽查工作程序,建立本市勘察设计质量信用评价体系,市规划自然资源委、市住房城乡建设委、市人防办、市通信管理局、市地震局联合制定了《北京市建设工程勘察设计质量告知承诺制实施办法(试行)》《北京市建设工程勘察设计质量联合抽查实施办法(试行)》《北京市建设工程勘察设计质量信用管理办法(试行)》,现印发给你们,请认真贯彻执行。
附件:1.《北京市建设工程勘察设计质量告知承诺制实施办法(试行)》
2.《北京市建设工程勘察设计质量联合抽查实施办法(试行)》
3.《北京市建设工程勘察设计质量信用管理办法(试行)》
北京市规划和自然资源委员会 北京市住房和城乡建设委员会
附文件:《北京市建设工程勘察设计质量信用管理办法(试行)》(点击图片可放大阅读)


查阅以上文件可点击官网链接:http://ghzrzyw.beijing.gov.cn/zhengwuxinxi/tzgg/sj/202208/t20220804_2786353.html
本次文件一经出台就引起了广泛关注和行业热议,摘录网友观点如下:
现在建筑学本来就报得少,这个政策要是推行全国,典型的低收入、高风险职业!建筑系招生老师就需要到各个高中去举牌子“欢迎报考建筑系,分低好进”。
网友2:此政策利好施工总包企业,设计单位更没有话语权了。
按这政策先造后审,审出问题要改设计只能求施工单位,还不一定有用,所以更可能最后演变成只有施工总包单位敢做施工图了!只有总包单位可以任性地和业主说:“包过,不包过也包改……”。曾经有个项目被总包改得一塌糊涂,设计方啥招都没有,不签字拿不到尾款,业主不干自己单位也不干。
目前因为费用低、工期紧的原因,很多设计单位的施工图被施工单位称为“施工报审图”,施工单位会自己做“施工深化图”,其实还有一个重要原因,就是我们培养的建筑师不会画“施工实施图”!而日本的建筑师80%在施工单位画施工图,那个图真的就是我们学习的典范。
网友4:建议把目前设计费对应深度的施工图改称为“初步设计”,施工单位的深化设计图改称为“施工图”,这样比较名正言顺。
中国有近两万家设计企业,大多以施工图为主,欧美施工图归施工单位的方式没错,可以借鉴,可是他们的行业制度是通畅的,我们是综合院体制,要有个整体调整的过程,而不是一纸文件了事。综合院制度不利于推行建筑师负责制。
网友6:施工图交给施工单位是大势所趋,所以我们单位自己做了EPC的设计管理系统。
短期内可以借此淘汰一批不合格的设计单位和设计人员,扭转设计市场“供远大于求”的状态,这或许可以让真正有水准的设计师有一个争取的机会,待遇、责任、专业素养这些因素不再会处于一个失衡的状态,甲方的选择更少,瞎指挥的应该会减少,但同样要求建立甲方责任制或者甲乙方联合责任制。长期来看,退居二线的成熟设计人可能会担纲图审师这一职位。
网友1:取消施工图审查是整体的社会法治化、公正化的一部分。
取消施工图审查是整体的社会法治化、公正化的一部分。工程出问题,应该在具体环节找到具体的责任方和责任人。以前,政府设置了层层的审查和管控环节,其根本原因是各个层面的专业化水平不高,政府需要进行家长式的管理以防出现问题。进行了审查之后,实际上,政府审查部门应该为出问题的部分承担一部分责任才对。而往往他们并不能承担这部分责任,因为在政府部门而言,他们是一个团队,没有具体责任人。
尽可能地取消审查,避免政府在其中作为一个群体性机构承担责任,避免一件有具体责任人的事情需要政府分责。
网友2:取消施工图审查是好事,但是规范上的条文如何才能形成约束力,如果单纯依靠设计院内审,那么必然后续会出大问题。
这个做法的初衷还是好的,减少设计上的约束和枷锁,可以让设计师更加自由地发挥,相当于减小了规范条文的约束力。这有点向欧美学习的意思,欧美规范条文并没有很强的约束力,通常都是协会颁发的条文,而国内的条文都是住建部颁发的,强制性条文要严格执行的。取消施工图审查后,设计质量的保障只剩下设计院内审和施工单位会审两道了,会不会只要搞定了最好搞的施工单位,就可以为所欲为。
设计终身责任制+取消施工图审查,初衷很好,提高设计质量,但是配套的制约业主的条文呢?设计人员的待遇呢?设计时长的保证呢?只有这些都出台相应规定才能达成目标。
网友3:施工图审查很有必要,现行业更重要的是如何保障落地建筑的安全和质量。
有审查的时候虽然经常说审查瞎搞,但是不得不承认,审查可能是设计院对抗甲方无理要求的最后一道防线了,现在把审查取消了,就是继续勒紧了设计师脖子上的锁套,给甲方大开绿灯……
本来谁勘察、谁负责,基本责任非常清晰。原来审查的目的是审强条,后来成了增加一级审核了,偏离了原来的本意。实际中,一旦勘察资料有什么不妥,审图机构根本没啥责任,白白耽误工期。
这下整个设计行业要经历一个阵痛期了,没有图审专家的限制,开发商各种改图要求,就看各个设计师们能不能顶得住了。
网友5:简政放权,政府不再参与图审后,现在最好的解决办法就是成立第三方图审机构。
简政放权,政府不再参与图审后,现在最好的解决办法就是成立第三方图审机构,换种形式存在罢了。就像取消监理,就不用报验了?自己验收合格就行了?就不用打报验单了?就没人签字拍板了?无非是换人来担责。
设计从业者担心第三方会不会被甲方无限地侵入,这种责任谁来承担?设计从业者担心的都是现在能从别的责任主体看到的。
网友6:随着社会生产力水平的提升,弱化监管,是必然的趋势。
随着社会生产力水平的提升,弱化监管,是必然的趋势。以前的竣工验收,要质监站来进行验收,后来就是备案而已。劳务分包需要资质,江苏省范围内从去年就取消了劳务资质,园林绿化几年前也取消了资质。政府过问的事情越来越少,也是简政放权,减轻财政负担。
不支持取消,但是也要改进目前的审图机制;对强制性条文应进行审查,但对一般性条文,应该给予一定的空间;现在审图机构不管对错,不按照他的来就不通过,没有申述的机会;个别审图人员没拿到好处就故意刁难的现象也是存在的。
网友8:取消施工图审查的关键是要处理好外行管内行、经济利益凌驾于工程安全之上的行为。
施工图审查制度可以尝试取消,但是要做好取消以后如何保证建设市场质量的对策,国外的某些方法可以参考。其实关键是要处理好外行管内行、经济利益凌驾于工程安全之上的行为。
在实行施工图审查制度的时候,政府和审图机构相当于为设计分担了部分的责任,所以在一些问题出现之后,很多的业主都去投诉政府,一些实力不够的设计单位还把审图机构当成了公司的“总师室”。“责任分散”“追责不便”,是施工图审查制度存在时一直都有的问题。
那么实行“设计人员终身负责制”,真的能代替施工图审查制度发挥保障作用吗?纵观国内建设行业现状,设计单位/设计人员的“权、利”,与其“终身责任”严重失调,根本无法匹配;而近些年来行政文件里频频出现的“设计人员终身负责制”,已经造成了设计行业内的极大恐慌,很大一部分的建筑师、设计师都不敢签字,并快速流出建筑设计行业。
总而言之,要达到以“设计人员终身负责制”代替取消施工图审查制度的目的,一方面,需要通过立法彻底解决设计人员或单位的权利责任问题;另一方面,需要建立相应的配套保障制度,如设计责任保险制度等,完善设计人员终身负责制。
▼针对“全面取消图审”这一大发展趋势,有设计“老鸟”如是说:
“利益相关:这事儿对我有好处。
起码我的竞争对手们——工作经验不足、薪资要求不高、身体好能往死里加班的新人们,更难抢我的饭碗了,他们签设计人之前得掂量掂量。
起码我的竞争对手们——什么图都敢出、什么条件都敢答应、什么工期都敢许的同仁们,再这么做之前也得掂量掂量。”
当全面取消施工图审已成必然趋势,在这新旧保障制度的“交接”过程中,只希望尚不完善的“设计人员终身负责制”,别让设计人在这一期间成为炮灰。
资料来源:北京市规划和自然资源委员会官网、结构号角,由AT建筑技艺公众号重新整理。文中观点仅代表网友观点。