
近期,中建集团下发了一份人证合一核查的文件,对于集团内担任项目负责人(含执行经理)而未持有一建的下发考证提醒函,今年还未通过考试的一律降为项目副职,且不得担任实际负责人。
后备项目经理同样施行先取证,再选拔入库的规定。正在选拔的,未取得证书直接取消竞选资格。
没有一级建造师,想混到项目经理的位置彻底没希望了
地产进入存量时代,大开发建设时间结束了,也到了行业正本清源整治乱像的时候。从建造师制度执行以来已近18年,建筑业企业项目经理资质管理制度向建造师执业资格制度,当时的过渡期为五年,即从国〔2003〕5号文印发之日起至2008年2月27日止。过渡期满后,项目经理资质证书停止使用。
会管理不一定会考证,当时那批项目经理很多考不到证书,所以诞生了执行经理这一岗位,项目实际是执行经理掌握实权,很多就是挂靠,出现了不少“傀儡”项目经理,也就是我们说的喝茶经理。
官方也知道这种情况,现实情况摆在这,有证的缺管理经验,会管理的没有证,一刀切会产生人才断层,所以这事都是睁一只眼闭一只眼,只要不捅出大篓子,基本就没人来找你麻烦。经过这么多年的过渡和人才再培养,项目少了,证书也趋近饱和,时机早已成熟,人证合一会成为以后常态化核查管理,央企的动态可以窥知一二。
还在干建筑这行的,还是抓紧考几个证吧。尤其是现场管理,一级建造师只是标配,有能力做到“人证合一”将会越来越有价值,越老越吃香。

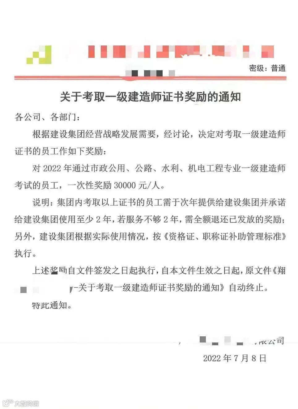
良心公司还是很多的

有的央企
良心到奖励你的孩子

获得群友的一致好评

这年头
最卷的已经不是高考了
而是中考
国家为了发展职业教育
把中考录取率定在
50%左右
几乎是一半的孩子
与高中无缘
接着说补贴
说说让人吐血的公司补贴
请做好心理准备

网友的评论




版权申明:版权归原作者所有,如涉及作品版权问题,请与我们联系,我们将第一时间删除内容!
长按下方二维码→识别关注



