
来源:住建部、建筑工程鲁班联盟、各省市住建部门等
此前,住建部发布《房屋建筑和市政基础设施工程危及生产安全施工工艺、设备和材料淘汰目录(第一批)》的公告,2022年09月15日后,全面停止在新开工项目中使用本《目录》所列禁止的施工工艺、设备和材料。其中,“饰面砖水泥砂浆粘贴工艺”被列入淘汰目录。

水泥砂浆是外墙砖铺贴的传统粘结剂,采用普通水泥砂浆粘贴容易引起陶瓷板空鼓、脱落,特别是在经过一段时间的使用后因为温度循环和湿度循环,常常见到因为脱落造成的隐患事故。
如今,这一传统铺贴方式却不得不面临“退场”。随着水泥砂浆铺贴外墙砖工艺被禁止,瓷砖胶、预混合材料等新型粘结剂和干挂、薄贴等施工工艺的普及率会不会进一步提高?
公告指出,房屋建筑和市政基础设施工程从业单位要在2022年09月15日后,全面停止在新开工项目中使用本《目录》所列禁止的施工工艺、设备和材料;2022年06月15日后,新开工项目不得在限制条件和范围内使用本《目录》所列限制类施工工艺、设备和材料。

这也就意味着,2022年09月15日后所有房屋建筑、基础工程的新开工项目中,将不能继续使用水泥砂浆铺贴外墙砖的施工工艺。

公告还提到,为了保障落实,负有安全生产监督管理职责的各级住房和城乡建设主管部门依据相关规定,开展对本《目录》执行情况的监督检查工作。
传统外墙铺砖方式将面临退场
新工艺新材料迎来新风口
水泥砂浆是外墙砖铺贴的传统粘结剂,其作用是通过水泥水化反应产生的虹吸现象将瓷砖黏住。这一传统铺贴方式虽然成本较低,应用普遍,但也有不少缺点。
随着我国经济经过多年的高速发展,各行业工业化水平飞速提升,环保、人口、技术等多方面因素影响,建筑业变革大潮已经来临,装配式建筑发展,建筑工业化变革势不可挡。
在装配式墙面工艺的进步下,水泥砂浆粘贴工艺再也不再是装修的泛泛之选。
以瓷砖胶为例,瓷砖胶是用于粘贴瓷砖、面砖、地砖等装饰材料的现代装修新材料,具有良好的柔韧性、防水、耐高温、无毒环保,施工简便等优势。
适用于室内外陶瓷墙地砖、陶瓷马赛克的粘贴,也适用于各类建筑物的内外墙面、水池、厨卫间、地下室等的防水层。

瓷砖胶具有高粘结性,其粘结力度能够达到水泥砂浆的3倍,使用过程中只要薄薄的一层就可以,比水泥砂浆要节省空间,如果工艺达标的话,还能减少废料、无有毒的添加物。
因为是满浆贴结,所以也不会出现空鼓、脱落的情况。水泥砂浆却是靠调整水泥和沙的比例来控制粘结力,粘结强度不容易控制,且需要湿墙,泡砖,支撑等工序,施工步骤繁多,施工效率比较低。
瓷砖胶是经过科学配比的产品,使用时按比例加水调配既可使用,操作简单,容易上手,对施工人员要求不高。而水泥砂浆对水泥砂灰的配比要求高,因此对施工人员的铺贴经验也有专业要求。
随着水泥砂浆粘贴工艺被淘汰,瓷砖胶、预混合材料等新型粘结剂和干挂、薄贴等施工工艺的应用普及率或许会进一步提高。
1 住建部
2021年12月14日,住建部印发的《房屋建筑和市政基础设施工程危及生产安全施工工艺、设备和材料淘汰目录(第一批)》明确:
2022年6月15日后,新开工项目不得在限制条件和范围内使用本《目录》所列限制类施工工艺、设备和材料。
2022年9月15日后,全面停止在新开工项目中使用本《目录》所列禁止类施工工艺、设备和材料。
文章详情:住建部:9月15日后,全面停止在新开工项目中使用这9项施工工艺、设备和材料!
共计禁限22项
▲上下滑动查看全部
2022年11月15日住建部官网发布《关于《房屋市政工程禁止和限制使用技术目录(2022年版)(征求意见稿)》公开征求意见的通知》,简易吊机、钢筋“热弯”加工工艺、三点式安全带等10项技术拟被禁止使用。轮扣式脚手架、支撑架、扣件式钢管卸料平台、钢管扣件型附着式升降脚手架等16项技术拟被限制使用。
共计禁限26项
第一部分 禁止使用技术
▲上下滑动查看全部
2 四川(2022年版)
11月2日,四川省住建厅发布《关于发布<四川省住房城乡建设领域推广应用新技术和限制、禁止使用落后技术(第一批)>的公告》。
四川省文件中全部禁限目录如下:
▲上下滑动查看全部
▲上下滑动查看全部
3 河北(2022年版)
10月28日,河北省住建厅发布关于公开征求《河北省推广、限制 和禁止使用建设工程材料设备产品目录(2022年版)》意见的公告。
本目录共收集200种材料设备,其中推广部分114种(新列入38种),限制部分40种(新列入13种),禁止部分46种(新列入12种)。
其中未安装安全监控系统的塔式起重机、桥梁悬浇配重式挂篮设备、竹(木)脚手架等全部禁止在省内施工现场使用。
▲上下滑动查看全部
▲上下滑动查看全部
河北省住建厅印发《河北省民用建筑外墙外保温工程统一技术措施》,自2021年7月1日起实施。7月1日前,
尚未取得施工许可证的项目,按本《通知》规定严格执行;
已取得施工许可证的在建项目,未执行本《通知》规定的,要压实建设单位工程质量安全首要责任,加强建筑物外墙外保温工程的日常巡查、专项检查和隐患排查,对发现的安全隐患应及时处理解决,落实建筑物内人员消防安全教育和制度,确保工程安全可靠。
1、施工现场采用胶结剂或锚栓以及两种方式组合的薄抹灰外墙外保温系统。
2、燃烧性能为B2级材料。
3、再生料生产的绝热用挤塑聚苯乙烯泡沫塑料板。
一、技术体系
1、现浇混凝土内置保温体系
2、钢丝网架复合板喷涂砂浆外墙保温体系
3、大模内置现浇混凝土复合保温板体系
4、大模内置现浇混凝土保温板体系
二、保温产品
1、不燃保温材料
2、不燃保温材料(内嵌双侧镀锌钢丝网片)
3、石墨聚苯板(GEPS)
4、模塑聚苯板(EPS)
5、硬泡聚氨酯板(PUR)
6、石墨挤塑板(石墨XPS)
7、挤塑板(XPS)
原文链接:
http://zfcxjst.hebei.gov.cn/zhengcewenjian/tfwj/202105/t20210517_313136.html
4 重庆(2022年版)
11月4日,重庆市住建委发布关于征求《重庆市建设领域禁止、限制使用落后技术通告(2022年版)(征求意见稿)》意见的通知,在我市建设领域将淘汰、限制使用上百项建设技术。
其中禁用57项落后技术,严禁用于全市建设工程。全面禁用旋挖成孔扩底灌注桩;塔吊吊泵管浇筑混凝土施工工艺;全铸铁扣件;竹(木)脚手架,扣件式钢管悬挑脚手架,大模板悬挂脚手架;普通型附着式升降脚手架;井架式起重机,TQ60/80塔式起重机;龙门架物料提升机,扣件式钢管井架物料提升机,物料提升机等。
文章详情:官宣:工地全面禁用此类塔式起重机、普通型附着式升降脚手架!拟淘汰100多项材料设备工艺
清单如下:
▲上下滑动查看全部
▲上下滑动查看全部
(2019版)

各区县(自治县)住房城乡建委,两江新区、经开区、高新区、万盛经开区、双桥经开区建设管理局,有关单位:
为适应行业高质量发展需要,进一步推动新技术工程应用,促进行业技术创新和转型升级发展,提高行业建设技术、工程质量和安全生产水平,根据《建设领域推广应用新技术管理规定》(建设部令第109号)和《重庆市建设领域推广应用新技术管理办法》(渝建发〔2010〕65号),编制形成了《重庆市建设领域禁止、限制使用落后技术通告(2019年版)》(以下简称《技术通告》),现予以发布,并将有关要求通知如下:
一、本市行政区域内新建、改建、扩建工程建设项目必须严格执行《技术通告》的各项规定,不得使用或超范围使用《技术通告》中所列落后技术、工艺和产品。对违反《技术通告》的工程建设项目,设计审查不予通过,并不得颁发施工许可证。
二、各区县住房城乡建委、有关单位应加强《技术通告》的宣贯、实施及监管,采取有效措施,按要求禁止或限制使用《技术通告》中所列落后技术、工艺和产品;积极推广、扶持和发展相关替代技术、工艺和产品,提高新技术推广应用实施能力。
三、在工程建设项目使用或超范围使用《技术通告》所列落后技术、工艺和产品的,按相关法规予以处罚。《技术通告》未列入的技术、工艺和产品,国家和我市法律法规、政策、标准规定禁止或限制使用的,按相关法律法规、政策、标准规定执行。
四、原《重庆市建设领域禁止、限制使用落后技术通告》第一号至第八号自本《技术通告》实施之日起废止。
实施中的有关问题请与市住房城乡建委科技外事处或市建设技术发展中心联系。
联系方式:
市住房城乡建委科技外事处 沈李智,电话:023-63862949
市建设技术发展中心 王永合,电话:023-63867674
重庆市住房和城乡建设委员会
2019年11月6日
共计禁限99项
▲上下滑动查看全部
5 天津(2021年版)
9月14日,天津市住建委对《天津市建筑节能技术、工艺、材料、设备的推广、限制和禁止使用目录(2021版)》进行第二次公示。
禁止使用的技术、工艺、材料和设备(共16项)
1、使用现场水泥拌砂浆粘贴外墙饰面砖工艺
2、以粘土为原料制成的墙体材料和砌筑材料(抢险救灾工程;文物建筑、历史风貌等房屋修缮工程除外)
3、无砂大孔陶粒混凝土空心砌块
4、含有石棉纤维、未经防腐和防虫蛀处理的植物纤维墙体材料
5、手工成型的GRC轻质隔墙板(不含异型)
6、使用非耐碱玻纤、非低碱水泥生产的玻纤增强水泥空心条板(GRC)
7、厚度<90mm建筑轻质隔墙条板
8、采用六溴环十二烷为阻燃剂生产的保温材料
9、芯材为非不燃材料的金属夹芯复合板材
10、聚合物有效成分含量<2.0%的胶粘剂
11、聚合物有效成分含量<3.0%的抹面胶浆
12、立窑水泥袋装水泥(特种水泥;抢险救灾工程;文物建筑、历史风貌等房屋修缮工程除外)
13、现场搅拌混凝土和砂浆(特种水泥;抢险救灾工程;文物建筑、历史风貌等房屋修缮工程除外)
14、铝合金型材PVC隔热条
15、80系列以下塑料推拉窗和80系列以上滑轨高度≤25mm系列型材制做的塑料推拉窗
16、灰铸铁长翼型散热器
限制使用的技术、工艺、材料和设备(共29项)
限制使用的技术和工艺:
1、地下水水源热泵系统
限制使用的材料和设备:
1、烧结普通砖、烧结多孔砖(强度等级低于MU10)
2、烧结普通砖、烧结多孔砖(强度等级低于MU15)
3、蒸压普通砖、混凝土砖(强度等级低于MU15)
4、蒸压普通砖、混凝土砖(强度等级低于MU20)
5、普通、轻集料混凝土小型空心砌块(强度等级低于MU7.5)
6、蒸压加气混凝土砌块(强度等级低于A5.0)
7、轻集料混凝土小型空心砌块(强度等级低于MU3.5)
8、轻集料混凝土小型空心砌块(强度等级低于MU5.0)
9、蒸压加气混凝土砌块(强度等级低于A2.5)
10、蒸压加气混凝土砌块(强度等级低于A3.5)
11、烧结空心砖和空心砌块、石膏砌块(强度等级低于MU3.5)
12、烧结空心砖和空心砌块、石膏砌块(强度等级低于MU5.0)
13、氯氧镁墙材制品
14、厚度≥90mm且<120mm的建筑轻质隔墙板
15、以页岩为原料制成的墙体材料和砌筑材料
16、浆料类保温材料
17、非耐碱型玻璃纤维网布
18、矿渣棉、玻璃棉及其制品
19、三腔及三腔以下结构型材产品
20、隔热条宽度<24mm的穿条式铝合金型材或隔热条宽度<22mm的浇注式铝合金型材组装的门窗产品
21、电直接加热设备
22、内腔粘砂灰铸铁散热器
23、钢制闭式串片散热器
24、螺旋板式换热器
25、白炽灯
26、卤钨灯
27、荧光高压汞灯(包括自镇流荧光高压汞灯)
28、碘钨灯、卤素灯
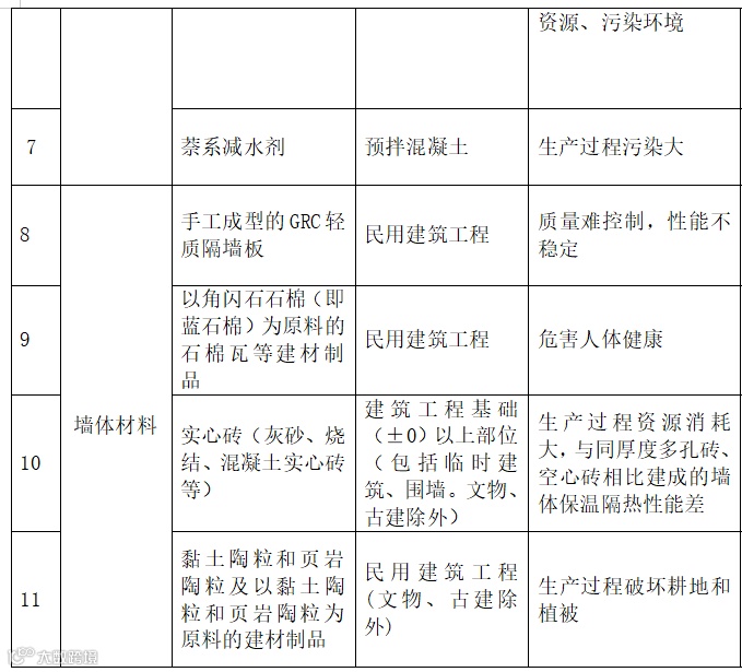
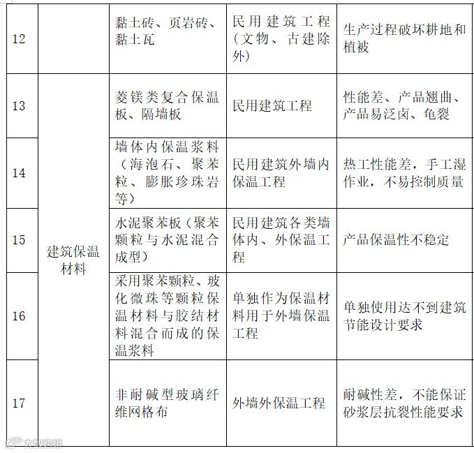
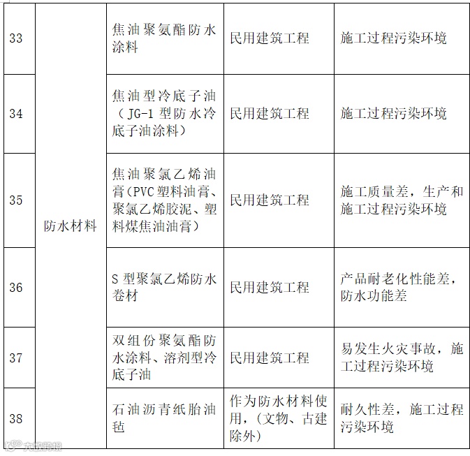
6 上海(2020年版)
2020年10月13日,上海市住房和城乡建设管理委员会公布了《上海市禁止或者限制生产和使用的用于建设工程的材料目录(第五批)》。要求2020年11月1日前未通过施工图设计文件审查备案的项目以及2020年12月31日前尚未开始墙体节能工程施工的项目严格执行。

关于保温装饰复合板外墙外保温系统设计使用,《目录》的规定如下:
| 上海市禁止或者限制生产和使用的用于建设工程的材料目录(第五批) | |||
| 序号 | 类别 | 材料名称 | 禁止和限制的范围和内容 |
| 1 | 外墙保温系统 | 施工现场采用胶结剂或锚栓以及两种方式组合的施工工艺外墙外保温系统(保温装饰复合板除外) | 禁止在新建、改建、扩建的建筑工程外墙外侧作为主体保温系统设计使用 |
| 2 | 岩棉保温装饰复合板外墙外保温系统 | 禁止在新建、改建、扩建的建筑工程外墙外侧作为主体保温系统设计使用 | |
| 3 | 保温板燃烧性能为B1级的保温装饰复合板外墙外保温系统 | 禁止在新建、改建、扩建的27米以上住宅以及24米以上公共建筑工程的外墙外侧作为主体保温系统设计使用,且保温装饰复合板单块面积应不超过1平方米,单位面积质量应不大于20kg/m2 | |
| 4 | 保温板燃烧性能为A级的保温装饰复合板外墙外保温系统 | 禁止在新建、改建、扩建的80米以上的建筑工程外墙外侧作为主体保温系统设计使用,且保温装饰复合板单块面积应不超过1平方米,单位面积质量应不大于20kg/m2 | |
| 5 | 建筑幕墙 | 施工现场打注硅酮结构密封胶的玻璃幕墙施工工艺 | 禁止在玻璃幕墙施工现场打注硅酮结构密封胶(全玻璃幕墙或局部破损补片除外) |
| 6 | 全隐框玻璃幕墙 | 禁止在新建、改建、扩建的人员密集、流动性大的商业中心,交通枢纽,公共文化体育设施等场所,临近道路、广场及下部为出入口、人员通道的建筑工程中设计使用 | |
| 7 | 采用钢销、T形连接件和角形倾斜连接件连接和支撑的石材面板 | 禁止在新建、改建、扩建的建筑工程中设计使用(局部破损维修除外) | |
| 8 | 石材幕墙的花岗石磨光面板最小厚度小于25mm,粗面板材厚度小于28mm | 禁止在新建、改建、扩建的建筑工程中设计使用 | |
| 9 | 不锈钢整体铸造挂件厚度小于3mm,铝合金挂件厚度小于4mm的石材挂件 | 禁止在新建、改建、扩建的建筑工程中设计使用 | |
| 10 | 建设用砂 | 氯离子含量大于0.02%的建设用砂 | 禁止在预拌混凝土和预拌砂浆中使用 |
| 11 | 氯离子含量大于0.01%的建设用砂 | 禁止在预应力混凝土、钢纤维混凝土、装配整体式混凝土结构、设计使用年限100年或以上的混凝土结构、其它有特殊要求的钢筋混凝土结构中设计使用 | |
| 12 | 外窗及五金配件 | 非Low-E镀膜单腔普通中空玻璃 | 禁止在新建、改建、扩建的民用建筑外窗部位设计使用 |
| 13 | 将滑撑直接用自攻螺钉进行安装的建筑外开塑料窗(包括外平开塑料窗和外开上悬塑料窗) | 禁止在新建、改建、扩建的民用建筑中设计使用 | |
| 14 | 传热系数K值大于2.2( W/m2.K)的建筑外窗 | 禁止在新建、改建、扩建的民用建筑中设计使用 | |
| 15 | 气密性能分级低于6级的建筑外窗 | 禁止在新建、改建、扩建的民用建筑中设计使用 | |
| 16 | 外窗用铝合金主型材截面主要受力部位基材公称壁厚小于1.8mm | 禁止在新建、改建、扩建的民用建筑中设计使用 | |
| 17 | 外平开窗 | 禁止在新建、改建、扩建的七层及以上民用建筑中设计使外开平窗用。二层至六层民用建筑中限制使用外平开窗。当确需采用时, 外窗应设计有儿童和窗扇防坠落装置及安全限位装置。 | |
| 18 | 现场加工拼装建筑外窗(大型组装窗和带有转角的凸窗除外) | 禁止在新建、改建、扩建的民用建筑中使用 | |
| 19 | 防水材料 | 聚乙烯丙纶防水卷材 | 禁止在新建、改建、扩建的建筑工程中使用 |
| 20 | 明火热熔法施工的改性沥青类防水卷材 | 禁止在地下密闭空间、通风不畅空间和附近有易燃材料的建筑工程中设计使用 | |
| 21 | 涂料 | 溶剂型涂料 | 禁止在新建、改建、扩建的民用建筑工程中使用 |
| 22 | 管道 | 砂模铸造铸铁管 | 禁止在新建、改建、扩建的民用建筑工程中设计使用《上海市禁止或者限制生产和使用的用于建设工程的材料目录》(第一批)第一条与此条冲突的,以此条文准 |
7 湖南(2019年版)

各市州住房和城乡建设局,各有关单位:
为确保我省工程建设质量,节约能源,保护环境,推进我省建设事业持续健康发展,根据《民用建筑节能条例》、《湖南省民用建筑节能条例》等规定,结合我省实际,我厅组织编制了《湖南省建筑节能技术、工艺、材料、设备推广应用和限制禁止使用目录(第一批)推广应用部分》和《湖南省建筑节能技术、工艺、材料、设备推广应用和限制禁止使用目录(第一批)限制禁止使用部分》(以下简称《推广应用和限制禁止使用目录》,经专家多次论证审议,现予发布,并就有关事项通知如下:
一、各市州住房城乡建设主管部门要尽快组织本地区设计、审图、施工、监理、房地产、质量检测等相关单位学习宣传贯彻《推广应用和限制禁止使用目录》,及时了解技术内容和要求,结合当地实际,切实加强新技术、新产品的推广应用,加快推进建设领域技术升级,不断提高我省建筑工程科技含量和品质。
二、各建设、施工、设计单位要积极开展建筑节能项目工程示范工作,严格执行《推广应用和限制禁止使用目录》规定要求,严格限制和禁止落后技术及产品的使用。施工图审查、监理、质量安全监督部门必须将限制、禁止使用的落后技术和产品列为重点审查和监督内容。
三、各技术推广单位必须严格执行相关国家、行业、地方技术规范标准要求,实事求是,精益求精,确保推广工作顺利开展。
四、为帮助指导有关单位准确把握《推广应用和限制禁止使用目录》内容和技术要求,我厅确定由湖南大学、长沙理工大学作为技术咨询单位(联系电话:0731—89904427)。
五、《推广应用和限制禁止使用目录》自本通知发布之日起生效。在实施过程中出现的问题,请及时与我厅建筑节能与科技处联系(联系电话:0731—88950078)。
湖南省住房和城乡建设厅
2019年8月30日
共计禁限6项

8 湖北(2019年版)

各市、州、直管市、神农架林区住建局,各有关单位:
为推广应用节能环保、品质优良的建筑节能技术和产品,促进我省建筑节能和绿色建筑高质量发展,根据国家和省出台的相关政策、标准规范,结合我省实际,我厅组织编制了《湖北省建筑节能推广、限制和禁止使用技术和产品目录(2019年版)》,经专家评审、社会公示,现予以公布。
特此公告。
湖北省住房和城乡建设厅
2019年12月18日
共计禁限42项
▲上下滑动查看全部
9 北京(2018年版)

各区住房城乡(市)建设委、规划分局、城市管理委,各施工图设计文件审查机构,各建设单位、设计单位、施工单位、监理单位,各相关行业组织,各建筑材料供应单位:
为保证我市民用建筑工程质量,进一步提高建筑物的使用功能,节约资源,保护环境,促进建材供给侧改革,依据《北京市民用建筑节能管理办法》(市政府令第256号)《北京市推广、限制和禁止使用建筑材料目录管理办法》(京建材〔2009〕344号)规定,现将《北京市禁止使用建筑材料目录(2018年版)》(以下简称“2018年版目录”)予以公布,并就有关事项通知如下:
一、2018年版目录修订首次增加了5类禁止使用的建筑材料及设备,包括:萘系减水剂,施工现场非密闭拌制的保温砂浆,聚氯乙烯类密封条、隔热条、暖边间隔条,不满足《建筑类涂料与胶粘剂挥发性有机化合物含量限值标准》(DB11/3005-2017)的涂料和胶粘剂, 能效标识二级及以下、氮氧化物排放未达到《燃气采暖热水炉》(GB 25034-2010)5级要求的燃气采暖用壁挂炉。原2014年版目录中,HPB235热轧光圆钢筋等12种禁限类产品因标准已失效等原因,不再列入2018年版目录。2018年版目录共计列入13类77种禁止使用产品。
二、2018年版目录中未列入的产品,国家和本市有法律法规、政策、标准规定禁止使用的,按相关法律法规、政策、标准规定执行。以往版本的目录与本目录规定内容不一致的,以本目录规定为准。
三、2018年版目录首次列入的建筑材料及设备,自2019年6月1日起停止在本市民用建筑工程中设计,自2019年10月1日起禁止在本市民用建筑中使用。在本目录发布前已经完成设计,但在本通知规定生效后用于民用建筑工程的,由建设单位负责组织设计单位、施工单位协商修改设计。
四、市规划自然资源委负责对各施工图设计文件审查机构的监管。各审查机构应将2018年版目录作为施工图设计文件审查内容之一。市和区建设行政主管部门在监督检查中发现违规使用禁用材料、设备的建设单位、施工单位、监理单位,依照《民用建筑节能条例》(国务院令第530号)《北京市大气污染防治条例》《北京市建设工程施工现场管理办法》(市政府令第247号)《北京市推广、限制和禁止使用建筑材料目录管理办法》(京建材〔2009〕344号)予以处理或处罚。
五、各有关单位应当认真做好2018年版目录的宣传工作。
六、本目录由市住房城乡建设委会同市规划自然资源委、市城市管理委负责解释。
特此通知。
附件:北京市禁止使用建筑材料目录(2018年版)
北京市住房和城乡建设委员会
北京市规划和自然资源委员会
北京市城市管理委员会
2019年4月1日
共计列入13类77种禁止使用产品
▲上下滑动查看全部
目前,还有很多省市对最新版禁限目录进行征集意见,欢迎大家补充。
长按下方二维码→识别关注





























