来源:各省市人社部门,整理:度川管理研究部
广东珠海人社局发布《2023年第二批珠海市企业新引进人才住房(租房和生活)补贴申领指南》:
正高级职称人才补贴35万元/人;
副高级职称人才补贴25万/人;
中级职称人才补贴3.8万/人。

原文链接:
https://www.zhuhai.gov.cn/zw/fggw/qtwj/qtbmzcwj/content/post_3585777.html
珠海这一政策是从2019年6月开始执行的,自印发之日起施行,有效期5年,错过的可以等下一批再申请。
根据官网显示每年有三批公示,此前,人社局公示2022年第三批珠海市企业新引进人才住房(租房和生活)补贴人员名单,共2353人拿到补贴。

......

目前,为了引进人才,多省市放出高额补贴吸引各地人才前来发展。
惠州:正高级职称补贴30万元/人!

惠州市人民政府发布《惠州市加快建筑业高质量发展若干扶持措施》,自2023年7月7日起执行,有效期3年。
50周岁以下具有正高级职称的专业技术人才享受30万元安家补贴。
对首次晋升正高级、高级职称的专业技术人才分别给予1万元和5000元的补助。具体如下:



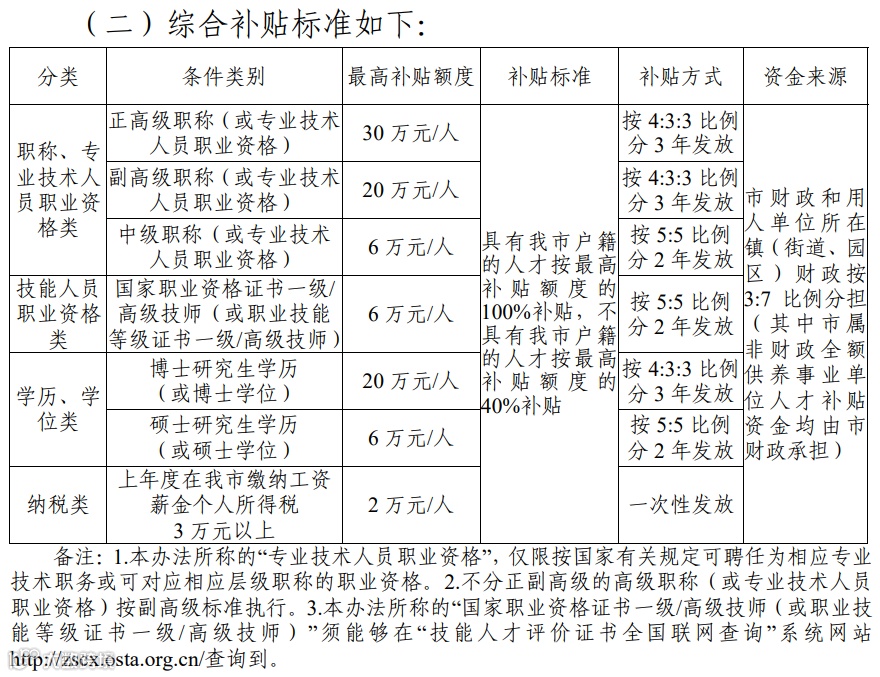
东莞:正高级职称补贴30万元/人、副高级职称20万元/人、中级职称或一级证书6万元/人
东莞市住建局发布公告:在新修订的人才安居办法施行前,延期使用《东莞市人才安居办法(试行)》(东府〔2020〕49号)。
其中,符合条件的新引进人才可根据《东莞市本科生引进培养暂行办法》(东人社发〔2022〕17号)和《东莞市创新人才引进培养暂行办法》(东人社发〔2022〕18号)向市人力资源社会保障局申请综合补贴。
正高级职称30万元/人;
副高级职称20万元/人;
中级职称6万元/人。
国家职业资格证书一级/高级技师(或职业技能等级证书一级/高级技师)6万元/人。

此外还有能力提升培养、见习补贴等,具体条件和申领方式可见:《东莞市创新人才引进培养暂行办法》东人社发〔2022〕18号
全日制普通高等教育本科学历(或境外的学士学位)1万元/人;
初级职称(或专业技术人员职业资格)1万元/人;
国家职业资格证书二级/技师(或职业技能等级证书二级/技师)1万元/人。

具体条件和申领方式可见:《东莞市本科生引进培养暂行办法》东人社发〔2022〕17号
汕头:获得助理级/中级/副高级/正高级职称的,给予每人1500元/3500元/1万元/2万元补贴!

汕头市高新技术产业开发区管理委员会印发了《汕头高新技术产业开发区关于促进人才集聚的若干措施》。自印发之日起施行,明确:
对新引进为具有中级专业技术职称或技师技能等级以上人才,且从事该专业领域工作,与区内企业签订3年以上全职劳动合同,在该单位按规定连续依法缴纳社会保险(五险)或住房公积金满12个月,给予每人每年综合补助2.4万元,最长连续补助2年。
对在区内企业工作期间获得助理级、中级、副高级、正高级专业技术职称的,分别给予每人1500元、3500元、1万元、2万元一次性技术晋升补贴。
对在区内企业工作期间取得国家职业资格等级证书的,分别按初级技能(五级)、中级技能(四级)、高级技能(三级)、技师(二级)、高级技师(一级)类别给予每人1000元、1500元、2500元、3500元、1万元一次性职业技能提升培训补贴。
延伸阅读:获得助理级/中级/副高级/正高级职称的,给予每人1500元/3500元/1万元/2万元补贴!
佛山:正高级职称专业技术人才每人给予30万元安家补贴
正高级职称专业技术人才每人给予30万元安家补贴;副高级职称专业技术人才每人给予20万元安家补贴。
安家补贴按40%、30%、30%的比例分3年发放。


江门:晋升为副高、正高职称的,一次性发放2万元、5万元的补贴

对在我市非公单位工作的技术人员晋升为副高、正高职称的人员,市本级资金一次性发放2万元、5万元的补贴。
同时,我市将副高以上职称人员纳入高层次人才评定范围,其中副高可直接认定我市三级高层次人才,正高可直接认定我市二级高层次人才。

广州南沙:副高级及以上职称未满45周岁,给予6万元补贴

南沙区人才、科技、人社、住建四部门联合印发《广州南沙新区(自贸片区)关于应对疫情支持人才复工复产八项措施》。
连续缴纳社保或者个税满3个月即可领取住房补贴,其中助理级职称未满35周岁,2万元/人;中级职称未满40周岁,4万元/人;副高级及以上职称未满45周岁,6万元/人。
河南:加快培育35岁以下正高、30岁以下副高!给予这类人员每人20万补贴

为加快培育一批35岁以下具有正高级职称、30岁以下具有副高级职称的优秀青年专业技术人才,河南省人社厅印发 《关于加强和改进优秀青年专业技术人才队伍建设的若干措施》。
设置一定数量的特设岗位,用于35岁及以下专业技术人员申报正高级职称、30岁及以下专业技术人员申报副高级职称,特设岗位不受相应专业技术岗位结构比例标准限制,实行“人岗对照、人在岗在、人走岗销”,由人力资源社会保障部门统筹管理。
符合条件的35岁及以下青年专业技术人才申报正高级职称、30岁及以下青年专业技术人才申报副高级职称,不受单位结构比例限制,评审通过后纳入特设岗位管理。
对35岁及以下青年专业技术人才申报正高、30岁及以下青年专业技术人才申报副高,除符合《河南省高层次和急需紧缺人才职称评聘“绿色通道”实施细则》(豫人社规〔2022〕3号)规定的申报条件可以申报相应高级职称外,进一步拓展申报评审职称业绩范围,其他取得重大基础研究和前沿技术突破、解决重大工程技术难题、在经济社会各项事业发展中做出重大贡献的,或取得其他重大原创性研究成果的,经同行国际、国内一流专家实名举荐和用人单位考核推荐,可结合不同业绩要求分类申报评审相应专业高级职称,不受学历、资历、年限和结构比例限制。
对新设博士后流动站、工作站、创新实践基地的设站单位,分别给予50万元、30万元、10万元的启动资金。
提高在站博士后资助标准,对新招收的非在职博士后,每人2年资助招收经费增加到20万元-80万元。
对出站留豫、来豫工作的博士后,省财政给予每人20万元的安家经费补助。
博士初定中级职称不受单位结构比例限制,取得相应职称后由单位直接聘用,所聘中级岗位单列管理。
博士后在站期间,不受在站事业单位岗位结构比例限制初定中级职称和申报评审副高级职称,业绩特别突出的或具有副高级职称的,可破格申报正高级职称;博士后在站期间的科研成果作为评审的重要依据,博士毕业后的业绩参评副高级职称时可以使用。
博士后研究人员期满出站时和出站后到我省企业事业单位从事专业技术工作的,根据在站期间的科研能力、学术水平、工作成果,可直接申报评审高级职称;对在站期间业绩特别优秀,作出突出贡献的博士后研究人员,出站时或出站后到我省企业事业单位从事专业技术工作的,可由设站单位或用人单位推荐考核认定相应高级职称。
企业博士后获得中国博士后科学基金资助或主持省部级以上科研项目,出站后继续留在企业的可直接认定副高级职称。
黑龙江:最高补贴30万!55岁以下正高,每月津贴1000元!

近期,黑龙江人社厅发布关于公开征求《黑龙江省专业技术人才领创梯队建设实施办法(征求意见稿)》意见的公告。
省梯队带头人应为55周岁以下正高级职称。
省人才梯队后备带头人条件应为50周岁以下副高级以上职称,或硕士以上学位。
省级人才梯队带头人享受每人每月1000元津贴。
以5年为一个周期,每年择优资助一定数量的省级人才梯队,资助金额为20万元和10万元两个档次。
支持建有省级人才梯队单位优先设立博士后创新实践基地,并给予一次性30万元经费支持。
安徽:建造师、监理工程师最高补贴20万/人!造价工程师最高50万/人!
安徽省人社厅发布《2023年安徽省重点领域急需紧缺人才需求目录》。
《目录》以表格形式对每个行业中的细分产业、岗位名称、专业要求、学历要求、工作经验、引才待遇和紧缺程度七个要素进行描述。其中,对于目前建筑行业紧缺的建造工程师、监理工程师、造价工程师等各类人才补贴如下:
建造工程师最高补贴20万/人!最低学历要求本科
监理工程师最高补贴20万/人!最低学历要求本科
造价工程师最高补贴20万/人!最低学历要求本科
造价工程师最高补贴50万/人!最低学历要求本科
安徽省重点领域急需紧缺人才需求目录建筑业内容截图:



《目录》包括农业、制造业、金融业、教育、卫生、文化、采矿业、建筑业、房地产业、科学研究与技术服务业、水利环境和公共设施管理业等11个重点领域。具体见下图:

学历要求:所需人才的最低学历要求,共有四个学历层级,分别为:大专、本科、硕士、博士。
工作经验:所需人才需要具备的工作时间,分别为: 3年以下、3-5年、5-10年、10年以上、不限。
引才待遇:为所需人才提供的薪资待遇共有五个层级,分别为: 10万以下、10-20万、20-50万、 50-100万、 100万 以上。
紧缺程度:将岗位紧缺情况由高到低分为非常紧缺、比较紧缺、一般紧缺三类,分别以“★★★”、“★★”、“★”标记。
浙江:取得这类中级证书,可直接认定为工程师!最高补贴5200元!
浙江省人力资源和社会保障厅发布《浙江省数字技术工程师培育项目实施方案》。本实施方案已于9月16日起施行。

重点如下:
对参加数字技术工程师培育项目且符合我省职称申报评审条件的人员,取得初级专业技术等级证书的,可直接认定为助理工程师;取得中级专业技术等级证书的,可直接认定为工程师;取得高级专业技术等级证书的,可直接申报评审高级工程师。
取得培训合格证书且符合国家职业标准规定申报条件的学员,可由培训机构组织对接,向评价机构申报相关职业专业技术等级考核。
我省行政区域内,符合条件的劳动者可向户籍地、常住地、求职就业地人力社保部门申领职业培训补贴,毕业年度毕业生向学校所在地人力社保部门申领补贴。每人每年可享受不超过3次(同一职业同一等级不可重复享受)。
补贴2200-5200元(详情见下表)。

江苏:取得此类证书,最高补贴4300元/人!

江苏省人社厅和省财政厅联合发布《关于加强和改进职业技能培训补贴管理工作的通知》,自2023年6月1日起执行。
江苏省2023年政府补贴性职业技能培训职业(工种)目录(第一批)中包含建筑业装配式、BIM等相关职业。
A类(根据补贴基准:A类最高补贴4300元/人):
装配式建筑BIM应用
装配式建筑施工员
古建筑工
B类(根据补贴基准:B类最高补贴3500元/人):
装配式建筑装配施工
装配式建筑质量检验
装配式建筑构件生产
建筑信息模型技术员L/S






