近日,浙江兰田建设与中天建设集团有限公司组成的联合体,以 5.49 亿元成功中标金义新区健康生物医药产业园配套员工宿舍项目。这一金额,相比项目整体工程费用概算,足足低了约 8000 万元。在当下房地产行业整体承压的大背景下,这一中标结果显得格外引人瞩目,而项目本身蕴含的多重建设优势,更让其成为保障房领域的标杆案例。
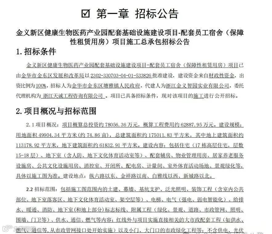
据公开信息显示,该项目概算总投资约 7.8 亿元,其中工程费用约 6.29 亿元。而中天建设联合体最终的中标价为 5.49 亿元,相较于预算降低了约 14%。这种 “低价中标” 现象的背后,既反映出当前建筑市场竞争的激烈程度,也暗含项目在成本控制与建设效率上的先天优势 —— 依托联合体 “全国经验 + 本地资源” 的组合模式,项目可通过集中采购、本地化施工减少运输成本,同时借助中天建设的特级资质管理体系压缩冗余开支,实现 “低成本不低品质” 的建设目标。
在房地产市场的调整期,众多建筑企业深陷 “项目荒” 的困境。大型国企、民企纷纷将目光投向政府保障房项目。一方面,这类项目的资金相对有保障;另一方面,也能维持企业的正常运转以及员工的就业。对于投标企业而言,即便利润微薄,但拿下项目就意味着维持了市场存在感,保障了现金流。而对地方政府来说,能用更少的钱办更多的事,无疑是一大利好。节省下来的 8000 万财政资金,可以投入到其他民生领域,实现资金使用效率的最大化。
这个保障性租赁住房项目,总建筑面积达 17.5 万平方米,远非普通住宅工程可比,其建设优势从规划阶段便清晰凸显。从项目定位来看,作为生物医药产业园专属配套,项目与园区产业需求高度契合:园区员工无需跨区域通勤,步行或短距离交通即可抵达工作地点,既降低员工生活成本,也为企业减少人才流失风险;从功能布局来看,项目并非单一住宅集群,而是涵盖 17 栋 15-18 层高层住宅,同时配套建设地下室人防设施、文化体育活动室、养老服务设施、公共文化设施、体育活动场地及景观绿化工程的 “小型社区”,这种 “居住 + 服务” 的复合模式,彻底打破传统保障房 “功能单一” 的局限,满足员工从生活到社交的多元化需求。
特别是该项目位于金义新区健康生物医药产业园内,其服务对象十分明确,即园区企业员工。生物医药产业作为高技术人才密集型行业,吸引和留住人才对产业发展至关重要。提供价格适中、品质优良的住宿条件,成为地方优化营商环境、支持产业发展的实际举措。而项目在建设标准上的优势更值得关注:不仅包含常规土建、装饰工程,还涵盖泛光照明、弱电智能化、暖通工程等传统保障房罕见的高端配置,确保居住舒适度与现代生活需求匹配;更值得一提的是,项目对红线外大市政配套工程实现 “全链条覆盖”,从市政管网接入点开始,同步实施供水、供电、燃气、通信等基础设施建设,避免后期配套 “脱节” 问题,保障项目交付后即可正常使用。
本次中标方为浙江兰田建设与中天建设组成的联合体,这种强强联合的模式本身就是项目建设的核心优势。中天建设作为国内民营建筑巨头,具备特级资质和全国化经验,可提供标准化施工管理与技术支持,确保工程质量与建设进度;浙江兰田作为本地企业,对区域市场政策、建材供应、劳务资源有更深理解,能快速协调解决建设中的本地化问题,两者组合形成 “专业能力 + 本地适配” 的双重保障,既降低沟通成本,也减少建设风险。这种联合体模式分散了风险,整合了资源,在大型项目竞争中形成了显著优势。未来,建筑企业可能会越来越多地从单打独斗转向组团竞标,行业集中度也将进一步提升。
从项目招标范围来看,当前保障房建设正朝着高品质、全配套的方向发展,而该项目的前瞻性建设优势尤为突出。特别值得注意的是,项目虽不包含供电和光伏施工,但明确要求总承包单位负责光伏管道预埋和点位预留工作,这一设计为未来建筑绿色节能改造提前布局,既符合国家 “双碳” 战略要求,也能降低后续改造的成本与难度,体现出项目在规划阶段对长期运营的考量。此外,项目作为保障性租赁住房,在运营保障上也具备独特优势:依托政府背书,租金定价低于市场水平且长期稳定,同时政府可通过政策引导确保出租率,既保障员工居住权益,也为项目运营提供稳定现金流,实现 “多方共赢”。
该项目建成后,将产生多方面的积极影响。首先,它将有效解决园区企业员工的住宿问题,减少通勤压力,提高工作效率,进而间接提升企业的生产效益。其次,大规模的工程建设将带动当地建材、运输、劳务等相关产业的发展,产生乘数效应。据一般估算,建筑业每投入 1 元,可带动相关产业 1.5-2 元的产值增长。再次,项目运营后形成的租赁经济,将带来持续稳定的现金流。按照市场规律,保障性租赁住房虽然租金低于市场水平,但长期稳定的出租率也能保证一定的投资回报。最重要的是,优质的居住环境有助于吸引和保留人才,为当地生物医药这一新兴产业提供有力支撑,这种战略价值难以用金钱来衡量。
中天建设联合体 5.49 亿元中标金义新区保障房项目,看似只是一桩普通的商业交易,实则折射出当前经济发展的多重脉络,包括建筑行业竞争态势、政府精准投资逻辑、产业人才战略思维、保障房建设新标准等。在经济增长放缓的背景下,这类兼顾短期经济刺激与长期战略价值的投资项目,可能会成为未来地方政府更加青睐的选择。而建筑企业如何适应新形势,从单纯盖房子向提供综合解决方案转型,将决定其在下一轮竞争中的位置。保障房建设,不只是钢筋水泥的堆砌,更是人才、产业与城市融合发展的重要纽带。5.49 亿元背后,是值得我们持续关注的经济发展新逻辑,也是保障房建设 “高品质、高适配、高前瞻” 的新方向。

