
雷灵学院·秋季趣味编程班开始招生啦!
雷灵·致力于服务全球K12人工智能教育用户,服务对象包括全国中小学6-18岁青少年。针对青少年人工智能方向为主的STEAM科技创新教育。课程服务依托于复旦大学、上海华东师范大学、上海师范大学人工智能相关专家教授,与中国创造协会科技发明家们共同进行项目研发,参加国内外相关赛事,对接全球领先的美国编程教育资源。目前取得大赛成绩如下(部分):
全国宋庆龄少儿发明奖 人工智能编程 金奖
中国(上海)国际发明创新展览会 银奖
全国信息学奥林匹克联赛NOIP入门组一等奖
第34届全国青少年科技创新大赛二等奖
上海市青少年人工智能挑战赛Scratch编程 二等奖
上海市宋庆龄少儿发明奖二等奖
全国信息学奥林匹克联赛NOIP入门组三等奖
发明作品专利申请中 二项
发明作品刊登在《中学科技》杂志“未来爱迪生”栏目


「 课程特色·有什么不一样?」
The same, different?
【 主题丰富,学科融合 】

【 综合能力,显著提高 】

What to learn and master?

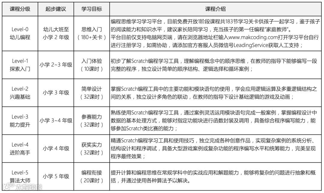
Scratch相关竞赛在国家大举推行中小学生编程教育以来,备受关注。几乎大部分的编程相关赛事都有其独立赛项,当然,随着编程教育的深入以及图形化编程语言的广泛应用,部分机器人类赛事、科技发明类赛事、电脑创意设计赛事、人工智能赛事等,都可以采用类似Scratch的图形化编程语言进行参赛,掌握最核心的Scratch编程技巧和逻辑,再进行其他相关编程科目的学习和竞赛中,都可以很好的发挥编程能力。可参加赛项部分如下:
全国青少年创意编程与智能设计大赛
“童创未来”全国青少年人工智能创新挑战赛
全国青少年电子信息智能创新大赛
全国中小学信息技术创新与实践大赛
宋庆龄少年儿童发明大赛
全国中小学生电脑制作大赛
上海市小学生计算机创新活动
全国青少年探索计划Scratch创意编程大赛

课程B.《 无人驾驶 》机器人编程
专业外教授课,全英文教学环境。
PBL式教学法,让孩子们领略当下最热门的无人驾驶编程技术。
不仅学习巡线和避障,还从生活中真实驾驶场景下进行思考引导,深入剖析无人驾驶的各个功能设计和编程实现,让人耳目一新。




【 上课地点 】




