尊敬的先生/女士:您好!
欢迎您搭乘歌诗达赛琳娜号邮轮,开始精彩的日本之旅。请您仔细阅读出行指南,愿我们的服务能带给您完美愉快的海上假期。
护照办理
网上预约业务适用于需要申请普通护照业务,首先需要在山东公安出入境政务服务网(www.sdcrj.com)或青岛公安民生服务在线(www.qdpolice.gov.cn)相关出入境业务模块中,根据网页上的各项提示如实填写个人申请信息,通过下拉菜单选择“预约办理单位”、“预约办理日期”,就近选择受理点,然后将填写完的申请信息进行保存,进入打印申请表界面,申请表上方将显示预约办理单位和预约办理日期及预约申请条码。申请人可在线自行反正面打印申请表格,也可凭预约申请条码到预约出入境管理部门打印申请表格。根据预约的时间按时到受理点办理即可。注意:如果在网上预约后连续两次都没有按时办理,第三次在网上申请时将被系统自动屏蔽。手续办理完毕后,约7-10个工作日可办理完毕,收到护照。
重要提示
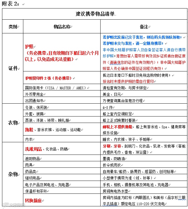
1. 请务必带好护照原件并自备护照首页复印件2张[A4纸无缩放]。
2. 如果您持有的是港澳台护照,请您务必随身携带回乡证或者台胞证原件;如果您持有的是外籍护照,一定要有多次往返中国签证,以便办理相关手续。请对自己的签证负责,因证件原因不能上船的,后果自负。
3. 登船后因护照将由船方代管,请岸上观光时随身携带船卡及护照信息页复印件,这是您在境外有效的身份证明。
4. 大件行李建议您都托运,码头有免费行李托运处,行李牌请写清楚房号、姓名再挂到行李把手上,以免托错房间,拿不到行李。邮轮载客人数可达近千人,搬运工人可能需要较长的时间处理行李运送,请耐心等候,其间不妨到船上开放餐厅用餐或细心留意房间内的各项设施、救生衣的放置和使用方法等,有违禁品和行李牌未挂好遗失的行李将统一送到3层船中的客户服务中心,请带好船卡自行前去认领。不需要托运行李的,可直接自行带上船。请不要为不相识的人携带行李物品。行李箱内不能有违禁品:①酒②水果③生鲜食品(非真空包装)④法律法规禁止的物品,如水果刀等
5. 登船后,船上所有房门均是打开状态,请即刻前往自己的房间,将放在房间床上的船卡、餐卡妥善保管好,并可关上房门。船卡就是开门的房卡,也是船上消费的消费卡
6. 邮轮舱位内铺位第一二人可拼为大床,可拆分为双床,第三四人,为沙发床或吊床,如不会使用请要求楼层邮轮服务人员协助
7. 日本时间比北京时间快1小时,敬请注意!
8. 邮轮小费:13 周岁及以上乘客 :(普通房型14.5 美金/每人/每晚, 套房房型:17.5 美金/每人/每晚) ;4-12 周岁儿童:(普通房型7.25 美金/每人/每晚; 套房房型:8.75 美金/每人/每晚) ;4 周岁以下儿童:免收服务费;服务费在船上缴纳;
9. 支付押金:为了确保旅客的岸上游登陆,请务必所有旅客在日本岸上游抵港之前,13周岁以上的小朋友及大人需要预付不少于150美元每人的保证金,不满13周岁的小朋友需要预付不少于50美元的保证金。
10.从 2019年 1月7日起,根据日本政府的缴纳制度,凡通过船舶公司或航空公司出境的人士每次出境时需缴付1000日元(约65元人民币)的“国际观光旅客税”,上述“国际观光旅客税”,将从旅客的船上消费帐户中以等值美元的金额予以扣除。两周岁以下儿童免收此费用。
11、本行程的岸上观光行程为我社赠送行程,如不参加上岸观光,我社有权收取600元/人邮轮管理费(成人与儿童费用一致),如参加我社赠送的岸上观光行程,我社在不减少游览时间的情况下有权变景点顺序或修改参观景点。
特别说明
1、 如遇不可抗力因素(天气、灾难、罢工等),邮轮公司将有权取消或变更行程。若发生邮轮靠岸或启航时间调整,导致游览内容减少或取消等情况,邮轮公司及我社均不承担违约责任。
2、 各国的法律法规各不相同,请在出行前详细了解前往国或地区的法律法规,并在旅游期间自觉遵守,以免造成不必要的麻烦和纠纷。也可主动向旅行社咨询。
3、 是否给予签证、是否准予出、入境,为有关机关的行政权利。如因您自身原因或因提供材料存在问题不能及时办理签证而影响行程的,以及被有关机关拒发签证或不准出入境的,相关责任和费用由您自行承担;
4、 邮轮公司限制性要求规定:年龄未满6个月的婴儿和怀孕24周及以上的孕妇将不允许登船。登船时邮轮公司将要求所有上邮轮的游客拍摄正面照作为航程全过程的身份信息,要求所有上邮轮的游客必须参加船上组织的安全演习。
5、 安全警示:邮轮上游泳池、按摩池、健身房等设施,并不一定适合所有游客,请游客根据自己的年龄、身体等情况,谨慎选择,适度参与,并高度注意自身安全。要特别关照同行的老年人、未成年人注意安全。无论是在码头、船上还是在岸上观光时,请保管好随身所带的财物。
6、 凡参加本公司旅游的团体或个人,已仔细阅读以上说明并认可。
备注:以上行程仅供参考,具体以邮轮公司当天安排为准, 若遇不可抗拒因素(如:遇台风等),我司及邮轮公司有权改变行程及缩短景点游览时间,请您给予谅解!所有的行程均按照邮轮公司停靠及离开码头的时间安排进行,如有调整,请您给予谅解!由于同时到港游客较多,岸上行程的游览,我司有权调整游览的先后顺序。所有上岸观光的客人必须携带本人船卡、护照复印件(报名时提交护照原件的我社会提前为您准备,未提供原件的需自行复印2张护照首页),请您妥善保管!
出发前的准备
1. 货币:可预先兑换好一些美金,零用日元或准备双币信用卡。另外,邮轮上可以使用支付宝进行账单的结算。
2. 用品准备:船上不提供牙膏,牙刷,沐浴用品,拖鞋,木梳等,请自备洗漱用品和泳衣,太阳镜(帽),防晒霜,雨伞或旅行用雨衣,相机,摄像机等。
3. 穿着准备:数件运动衫,防风防寒外套,毛衣或披肩,牛仔裤或宽松便裤。适合岸上观光,较易于行走的运动鞋或登山鞋。因为邮轮上会安排船长晚宴,故建议准备正装。
4. 船上提供吹风机。因安全理由,乘客严禁携带煮食器具,热水器,熨斗等发热电器上船。
5. 船上电压:客房内提供的均为110V的两脚欧式插座。请自备转换插头。
6. 个人使用的药物:请自备一些急需药品,如创可贴,感冒腹泻药品,消炎药品等。邮轮3层服务总台提供免费晕船药物。如有长期慢性疾病者,请依照旅游的日数准备药量,并请携带病历,以防万一。
7. 登船严禁携带物品:液体(酒水、饮料)、一切乳物品(牛奶、奶片、酸奶等)、水果
8. 注意:在码头免税店购物时请注意搭乘邮轮携带烟酒等都有严格规定;
岸上观光注意事项
1、 日本移民局曾发生过对部分游客限制入境情况,因此产生的游客无法参加岸上观光,非旅行社责任。
2、 岸上观光套餐行程,如客人未能按集合时间抵达集合地点报到的视为自动放弃,所有套餐均不予退款;
3、 游览顺序根据当时的交通、天气等情况,以实际为准。
4、 如因邮轮停靠时间延误或日本面检造成岸上观光时间减少,则根据情况适当减少景点游览时间及景点。
5、 游览过程中,请务必按照导游安排时间活动,未能准时返回导游指定集合地点的,需在船方要求返港时间之前自费打车返回码头,由于客人迟到等原因未能赶上旅游巴士返回码头而造成误船的,我社概不负责。
登船流程
1. 托运行李:请将邮轮行李吊牌分别挂在要托运登船的大件行李上,行李吊牌要书写船舱号码以及您的护照拼音姓名。贵重物品、旅行证件、常用药物、生活急需品请随身携带。您的大件行李将会在您登船后的数小时内送达您的船舱。邮轮载客人数可达近千人,搬运工人可能需要较长的时间处理行李运送,请耐心等候,其间不妨到船上开放餐厅用餐或细心留意房间内的各项设施、救生衣的放置和使用方法等,如在晚20点还没收到行李,请速与服务总台联系。不需要托运行李的,可直接自行带上船。请不要为不相识的人携带行李物品。
2. 船卡:上船后放置于您的舱房内,因船卡为您上船后的身份凭证及消费签帐卡,请务必保管好。如果船卡丢失,请立刻向邮轮上服务柜台申办遗失,重办新卡。
3. 邮轮公司代收管护照:请向工作人员出示护照、护照首页复印件。护照全程将由船方代为保管。下船前一天听广播通知,于指定地点凭船卡领回护照。
备注:开航前一个小时全部乘客都必须登船完毕,所有迟到的乘客将无法登船。注意:为了安全起见,所有乘客都不可以邀请访客登船。
登船后和公海期间
1. 救生演习:邮轮起航后将广播通知全体人员参加邮轮安全救生演习,请准时参加。
2. 结算: 为了乘客方便起见,邮轮上均使用无现金交易的Sea Pass 签账系统。在船上的所有消费均可出示您的邮轮卡(Sea Pass Card)即可。除个别要求使用现金的场所以外。如:外币兑换,以及娱乐场博彩。
3. 信用卡/银行卡:船上会接受Visa,Master等信用卡签账,但如果船上的消费金额超出信用卡美金额度,而须经由卫星电话取得所需批核时,乘客需缴付额外的附加费。银联信用卡、借记卡可作消费使用,不可关联房卡。
4. 支付宝:歌诗达邮轮上可以使用支付宝进行交易付款。您也可以通过支付宝,同船上或者船下的家人朋友进行联系。
5. 语言:船上以英语为主,但我们来自全球七百多位船员总共能说二十多种语言,3层服务台有中文服务。
6. 客房服务:邮轮上房间里的床都可以自由的进行双标床或大床组装,您可在登船当天与您的舱房服务员或通过拨打服务台(有中文服务)联系帮您组分床铺。三人间的房,第三人的床是在墙壁上的折叠床或者沙发床;您的客房服务员会在您就寝前为您准备好,当然如有任何问题您可以与您的舱房服务员或拨打服务台电话。
7. 电话接驳服务:房间之间请直拨房间号即可。乘客也可由客房中直拨电话回家,船上用卫星通讯,电话收费价格请上船后咨询服务台,费用会直接列入您的邮轮卡签账卡账单中。
8. 保险箱:船上的所有房间都有电子保险箱,贵重物品及证件请一定放保险箱保管。
9. 吸烟:吸烟只限于甲板及指定的吸烟区,请勿在公共区及房间内吸烟,否则你将收到高额美金罚款单。
10. 行为:如有任何乘客做出骚扰其他乘客或危害其他乘客之行为,船长有权将该乘客隔离或逐离邮轮而无需做出任何退款或赔偿。
11. 货币:船上所有价目均以美金计算。而船上的3层服务总台有外币兑换服务,只是汇率可能会比国内高,且外币有限。
12. 餐饮:船上有三个免费餐厅:两个点餐主餐厅及 一个自助餐厅
13. 个人消费:酒吧消费的账单、购买酒,特殊咖啡的账单、美容沙龙以及水疗按摩等消费会自动加计18%作为小费与服务费。
14. 船上活动:船上绝大部分的运动及娱乐设施都免费开放及使用。船卡的背面就是电子TODAY的二维码,房间也会摆放电子版邮轮日报的二维码,直接打开支付宝扫描二维码,上面会详细的写明第二天船上的安排以及各个场所的具体位置,仔细阅读便可了解您第二天的行程以及轻松安排您在邮轮上的娱乐活动。邮轮每天有丰富的娱乐节目和演出表演,请根据邮轮日报的指示参加您感兴趣的项目。在船上的公共区域,如服务台,也会准备充足的纸质版邮轮日报。
15. 岸上观光:由于手机在公海和日本无法使用,请您参加岸上观光时务必按照领队和行程中的提示到指定地点准时集合。游客参加岸上游览时请记住车型、车号及集合时间、地点,领队紧急联络电话;搭乘游览车时请保持车内清洁,不要在车内吸烟。让我们一起来尽情享受无打扰的邮轮度假之旅吧!如有自由活动的贵宾,请下船前务必和3层服务总台确认码头名称、地址、电话,当天开船时间,并于起航前一小时回到船上,如迟到未登船,后果自负。请随身携带贵重物品,船卡和护照首页复印件。
邮轮结束前的准备
1. 领取护照:离船前一天的海上巡游日,广播通知客人凭船卡前往指定地点领取护照。
2. 支付小费:13 周岁及以上乘客 :(普通房型14.5 美金/每人/每晚, 套房房型:17.5 美金/每人/每晚) ;4-12 周岁儿童:(普通房型7.25 美金/每人/每晚; 套房房型:8.75 美金/每人/每晚) ;4 周岁以下儿童:免收服务费;服务费请在船上支付。在邮轮返航的最后一天,舱房内会收到额外支付小费的信封,如果您对某位服务员的服务特别满意,可将小费放置信封中交予该服务员,表示对其服务的认可。
3. 结算:选择现金结算的客人确认不再消费后,务必最晚于离船当天8点之前到船方指定地点结算账单,结算完毕的房卡可以继续使用。选择信用卡结算的客人无需前往总服务台办理结算手续,服务员会将您的详细账单在邮轮最后一晚,送到您的客房供您核对账单。如果您对我们请款清单上之项目或退款,有任何的异议,务必于离船前至2层服务总台解决。未做结算完毕的船卡将不能刷卡下船。
4. 行李托运:返航靠岸前最后一天,房间内会送到一份彩色的行李条及一张行李条的说明,行李条上的序号代表客人不同的下船时间及在码头提取行李的区域。如有托运行李,请在午夜22点前将您的姓名与联系方式写在行李条上,并悬挂于每件行李上。将行李放置在客房门外,会有工作人员取走。此外,贵重物品、旅行证件、常用药物、生活急需品请随身携带。也别忘了留下一套第二天要换穿的服装,不要全部打包装箱了喔~ 我们建议您携带一件过夜行李,作为在船上最后一晚之用。请将松脱的旧行李吊牌,旧卷标等除去。(请注意:这个托运的行李请您在下船后去提取,行李不是送达您家中的)。不需要托运行李的,第二天直接自行带走即可。请不要擅自下船。
下船
1. 集合时间地点:请于离船当天早晨检查确认带齐所有个人物品后,前往指定地点集合统一下船。
2. 下船:凭本人已结算完毕的船卡刷卡下船,如有未清账目您将无法离船。
行李:如有托运行李,请下船后按行李条上号码在对应区域自提行李带回家。
邮轮事项
1.船上电压
客舱内的电源插座使用交流电,为欧标两孔和意标三孔插座,具体如下:歌诗达赛琳娜号邮轮: 220 Volts/60 Hz. (电动剃须刀用), 220-110 Volts (1200 W) (客舱内)。出于安全考虑,请不要在客舱内使用电动剃须刀以外的电气设备。严禁在客舱内熨烫衣物。所有客舱均提供吹风机。为了方便乘客,您可以前往三楼服
务台租借转换插座,押金会直接从房卡扣除 USD25。
提示:船上不允许客人在客舱内使用多项插座及大功率电器设备。
2.歌诗达卡Costa card
歌诗达卡的作用:A身份证明-实名制 B上下船必备扫描信息 C消费卡 D房间门卡
1)请在登船后24小时内或按房间内“TODAY”信息报上的提示,前往开通您的歌诗达卡
2)邮轮旅行期间,您在船上所有的消费,都将通过歌诗达卡支付
3)无论您是否在邮轮上消费,均需关联歌诗达卡
4)信用卡关联:建议在登船后24小时内,前往指定的地点进行信用卡注册,邮轮假期结束时所有的账目会自动从您关联的信用卡账户中扣除
5)船上可使用的信用卡:美国运通卡,VISA 和 Master卡
6)船上不可使用的信用卡:借记卡,预付卡,充值卡,电子VISA,POSTPAY,BANCOMAT 和 CIRRUS MAESTRO
请注意:为避免信用卡账户出错,在下船前24小时内不能更改付款方式(信用卡转付现金,现金转付信用卡)
3.货币
现金:美元(船上赌场只能使用美金现金)、日元等
4.货币兑换服务
船上服务台提供兑换货币服务,兑换时需要收取额外的手续费。
歌诗达邮轮信用卡关联及消费保证金预付政策
(注意非常重要)
1.为了确保旅客的歌诗达卡处于正常启动状态,请务必告知所有旅客在登船后24小时内进行信用卡关联或预付消费押金,具体时间及流程请参照船上的通知及“TODAY”上的提示。
2.现金预存或银联卡预存最低保证金为每人150美金,航程最后一天未消费的余额将会以美金现金形式返还给旅客。由于登陆港口限制,凡未完成信用卡关联或未交付消费押金的乘客,将无法登岸参加岸上观光。
3.以下银联卡无法在船上使用,为避免不必要的麻烦,请您不要携带:
1)中国银联邮政储蓄卡
2)中国银联社会保障卡
3)北京银行发行的中国银联卡
4)江苏银行发行的中国银联卡
5)重庆银行发行的中国银联卡
6)仅配有芯片并无磁卡条的中国银联卡
邮轮设施
转载|青岛邮轮中心

