| 进 “国际汽车内外饰供应链群”,请加微 17053028765 或扫描二维码,备注内外饰+公司名称+姓名+职位+手机号。
2021上海车展
4月19日-4月28日,为期10天的2021年上海车展正在进行中。在全球尚未摆脱疫情阴影的背景下,中国是唯一能够正常举办国际顶级车展的国家。因此,以“拥抱变化”为主题的2021上海车展,吸引了世界汽车行业的目光,也成为了春日暖阳下的上海最受瞩目的活动之一。除了表面的热闹喧嚣,车展更值得总结和思考的是行业价值。
本届展会共吸引1000多家企业参展,每一家企业都积极地展示最重要的创新产品、创新技术和创新理念。那么在“新能源”“智能化”浪潮下,各方造车势力有哪些突破变革?激光雷达、车规级芯片、功率半导体、新燃料、5G等新技术又有哪些新的落地成果?传统车企在经历了疫情洗礼和行业变革后是涛声依旧还是蜕变新生?未来汽车行业发展格局又将由谁重塑?或可从本次车展窥见一二。
北汽产投投研团队特意梳理了本届车展的最新车型、最新技术,以投资人的视角把握行业发展脉搏,总结行业发展趋势,与您一起走进上海国际车展。

一、整车部分
1、新势力
头部造车新势力已经站稳脚跟,小鹏P5累计订单过万,在接下来的赛场厮杀中,头部新势力的表现仍然值得期待。

2、内资车企
内资车企处于分化与重生的状态:
长城推出了欧拉、WEY摩卡、坦克600、哈佛赤兔,其中欧拉定位于更爱女人的汽车品牌,长城整个的产品矩阵、定位、品牌和竞争力不断丰富和发展。
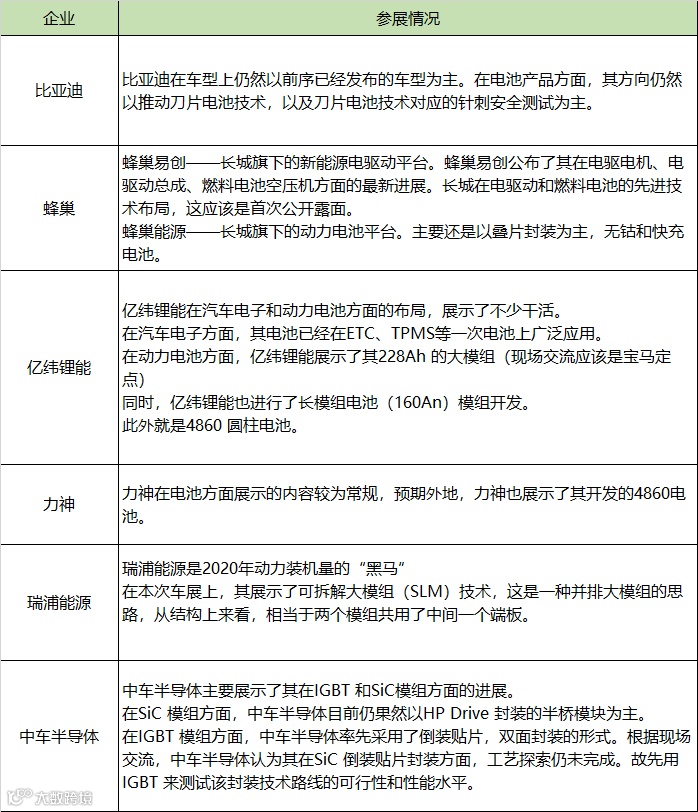
比亚迪带来四款全新车型唐DM-i、秦PLUSEV、宋Pro二代和R2,正式发布了e平台 3.0,e平台3.0不仅将核心零部件进一步集成化、标准化,还构建了全新的车身结构、电子电气架构和车用操作系统BYD OS。
五菱宏光MINI成为了本届上海车展的网红打卡地,其月产销量超过特斯拉,成为全球纯电动销冠,车展还推出了五菱宏光MINI EV敞篷版CABRIO。此外上汽智己L7天使轮版车型亮相,预售价格40.88万元,作为上汽SOA的应用者,上汽零束的核心用户,智己目标是在豪华车市场中占有一席之地,而目前国产车也只有蔚来在40万以上的车型中撕开一点缝隙。
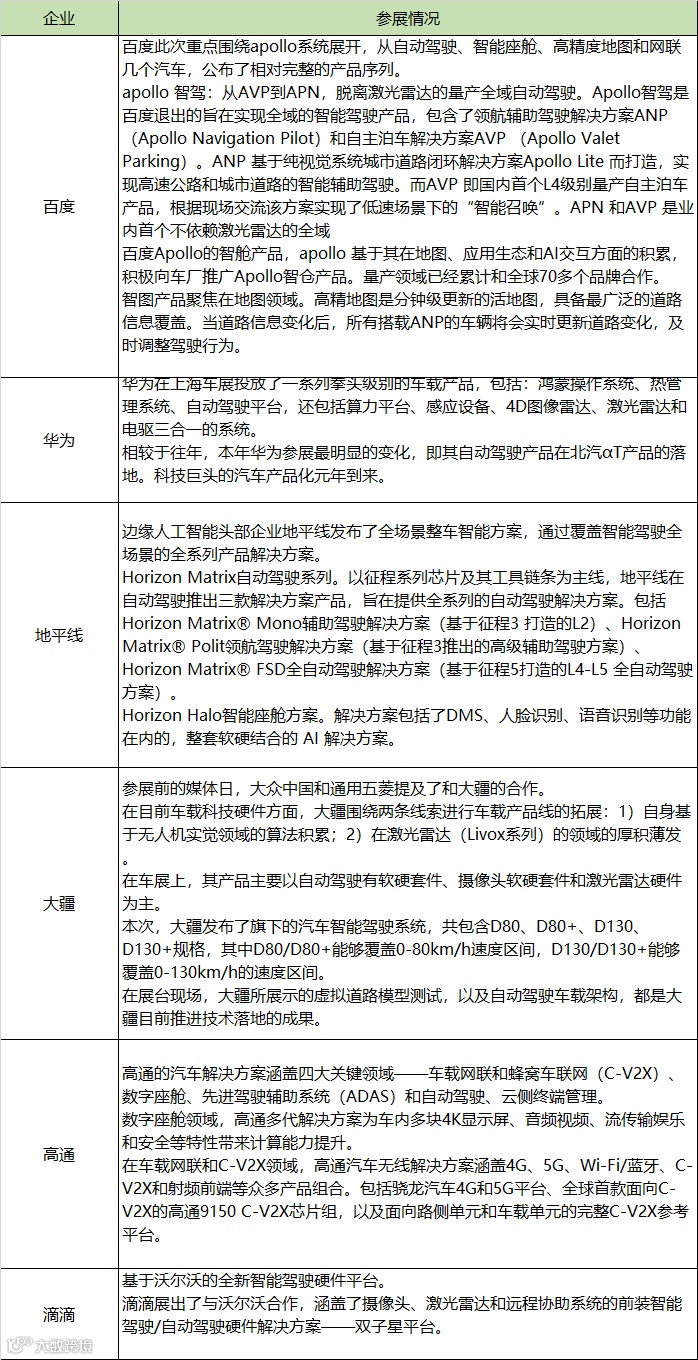
北汽发布了极狐阿尔法S及华为HI版,是首款搭载了整套的“HuaweiInside”智能汽车解决方案的全新高性能智能电动汽车,搭载鸿蒙OS智能互联系统。传感器方面,包括12个摄像头、13个超声波雷达、6个毫米波雷达以及3个96线车规级激光雷达,同时搭载算力400TOPS华为自研芯片,华为HI版百公里加速为3.5秒,续航708公里,其搭载800V闪电秒充技术,10分钟最高可充195公里续航里程。北汽ARCFOXaS华为HI版预计将于今年11-12月开始交付,在软件功能上将首批开放北上广深四大城市,并计划未来1-2年完成主流一二线城市覆盖。售价区间为25.19万-34.49万元。


3、在华合资企业
本次参展的主要跨国公司及其在中国的合资企业纷纷加大了投入力度,均有重要新能源、智能化产品推出。但不管是奥迪大众还是奔驰宝马,即将量产的车型和期货车都没有有显著竞争优势的产品和反超特斯拉乃至新势力的迹象,如果这些传统豪门不尽快在纯电动汽车市场实现产品和销量上的突破,也许其中部分品牌有进一步掉队的风险,尽管其在燃油车领域的优势还能在相当一段时间保证他们总销量和财务指标上的优势。

二、汽车零部件领域
1、传统Tier1
传统Tier1过去一直在汽车产业链拥有巨大的利润占比、技术领导性和话语权,国产汽车零部件公司仅在一些低利润率领域实现了一定程度的国产替代。而随着汽车新能源和智能网联化的改变,原有的产业格局有了一定程度的松动。主要有以下几点原因:
(1)在新能源和智能网联化的新增领域,如果涉及到破坏性的创新技术而不是延续性的创新技术,比如电池、电堆、三代半导体、激光雷达、自动驾驶等领域涉及密集的技术创新和资金投入,有的甚至是涉及到对自己原有产品和技术路线的颠覆,并且是在同一起跑线赛跑,给了初创公司新的机会。
(2)车企为避免进一步沦为代工厂,更多的参与到汽车产业链的产品定义和研发之中,从而使得原有的大小供应商和Tier1、Tier2能够处于更加平等的竞争地位,原来黑盒式的一站式产品供应模式被逐渐打开。
(3)Google、华为、百度、大疆等各种跨行业巨头的杀入加剧了竞争并一进步松动了原有的格局。
通过本届车展对于传统Tier1的观察我们可以看到:
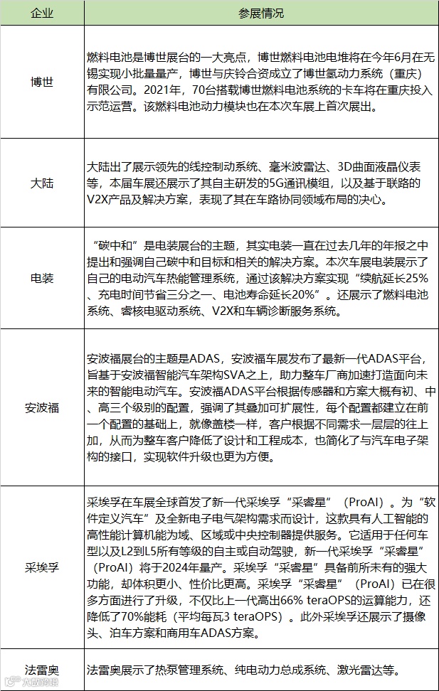
(1)传统一流Tier1对于自己原有的绝对优势领域依然保持着领先优势,博世大陆的底盘与线控系统、毫米波雷达,电装的动力总成及热管理系统,麦格纳的车身外饰与结构,弗吉亚的座椅系统等。这些领域的国产替代相对漫长也相对困难,需要国产零部件供应商坐很多年的冷板凳逐渐实现替代,但是我们也看到了一些曙光。
(2)传统一流Tier1在保持原有蛋糕的基础上,还希望分得更多的蛋糕来保持增长,否则不进则退,博世是过去今年新招软件工程师数量最多的Tier1,成立了智能驾驶与控制事业部,集成了博世汽车业务所有板块的精英人才,涵盖1.7万人和整个集团研发人员的近30%,希望实现对汽车电子和软件领域的突破。博世在战略放弃电池业务后主推48V微混技术,并在这届车展主要展示了燃料电池系统,表现了其在氢燃料电池领域期望继续领先市场的决心。而大陆也在本届车展展示了基于联路的V2X产品及解决方案,表现了其在车路协同领域的布局。
(3)传统二流Tier1已经开始出现掉队的迹象,2020年因为疫情的原因,传统Tier1普遍出现了收入的小幅度下滑和利润的大幅度下滑。而传统二流Tier2的下滑更为严重,另一方面传统二流Tier2相比于传统一流Tier1在对于新技术的资金投入上更加捉襟见肘,加上原因业务的下滑,部分的传统二流Tier1已经开始出现掉队的迹象,如舍弗勒2020年三大业务全面下滑,净亏损4.24亿欧元。伴随传统二流Tier1的下滑,预计国产Tier1有更多的机会进入全球汽车零部件百强供应商。
(4)以华为、大疆为代表的科技巨头,以速腾聚创为代表的初创企业,以福瑞泰克、经纬恒润为代表的本土Tier1的崛起,都给到了传统Tier1更大的竞争压力。

2、科技公司
本届上海车展科技巨头参展的数量达到了历史高峰,标志着科技巨头产品化元年的到来,科技巨头的入局也有望加速汽车行业的技术迭代和行业格局的改变。

三、重点产品和趋势
1、电动和电气化
我们认为电动和电气化领域还会有很多新的变化和机会。电池方面,在宁德时代领导的本土集中度提升的趋势下,仍然有新的技术团队和资本扎进动力电池产业。本次参展动力电池的主要厂商包括瑞浦能源、亿纬锂能、蜂巢能源和力神。其中瑞浦和亿纬在装机量上已经是2020-2021年涌现出的“小黑马”,同时在电芯新产品上也不难发现两者依托产业“实用性”独立创新。电驱动电控方面,以中车半导体和蜂巢易创显示出了对汽车市场、氢能市场的重视和野心。

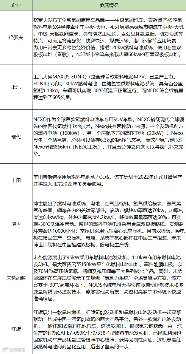
2、氢能领域
氢燃料电池概念提出至今,已有近200年的历史。燃料电池经历了探索研究的实验阶段、不计成本的军用阶段再到如今重视性价比的民用阶段。燃料电池的应用领域涵盖航空、航天、航海、便携发电、固定发电和交通运输等。在汽车领域,自1966年通用汽车推出全球第一款燃料电池汽车Electrovan验证了车载燃料电池技术的可行性之后,全球各大整车集团纷纷投入到燃料电池汽车的研发中。随着电堆技术、储氢技术和生产工艺的提升,燃料电池汽车逐步进入商业化阶段。
汽车产业新能源化趋势逐年推进,2020年五部委共同发布《关于开展燃料电池汽车示范应用的通知》通知和“碳中和3060”的提出,氢能及燃料电池汽车将迎来空前的发展机会。氢能领域的竞争才刚刚开始,未来将愈加明显。从产业链布局看,燃料电池企业主要采取两类模式:
(1)整车企业布局:以上汽、北汽等为代表的全产业链布局,自主掌握整车和系统并往上下游拓展,实现规模扩张和联动效应;
(2)零部件企业布局:以江苏清能、亿华通等为代表的深耕细分领域,持续提升产品性能构建优势,并双向拓展。本届车展的一大看点在于,博世明确了发展燃料电池的规划,并计划在国内搭建膜电极、空压机、电堆产线。

3、软件定义汽车及SOA
本届车展软件定义汽车及SOA的概念开始展现,软件定义汽车逐渐成为大家的共识,但是实现的过程仍然是充满挑战和变数,上汽、威马、哪吒、岚图等都宣布了其车型面向SOA架构的转型,我们通过展商的展示一探初貌。

4、芯片及智能座舱
高通、安霸、地平线、芯驰科技、黑芝麻、零跑等企业都展示了自己的芯片产品。值得一提的是相比自动驾驶芯片,展商更侧重于展示自己的智能座舱芯片方案,这个领域国产产品的落地和进展目前也确实是可以期待的。而智能座舱无疑是本届车展OEM、传统TIER1和其他创业公司展示自己的一大亮点。

5、激光雷达
在激光雷达领域,一方面新势力和传统车企的前瞻车型纷纷装配激光雷达,另一方面激光雷达企业本身也显示出了固态化和适应车厂节奏业务生态。例如:镭神、一径科技等纷纷推动MEMS 固态产品量产。速腾聚创则在前序RS-M1 固态雷达基础上,持续推进车载前装业务,以及与车厂需求高度契合的传感器组合及算法配套业务。

6、Hud
Hud及AR Hud是本届上海车展的一大亮点,WEY摩卡、吉利星越L、上汽大众ID.6等车辆均搭载了AR Hud。华为、华阳、Raythink、怡利电子等企业都展示了自己的Hud及AR Hud方案。
Hud初级阶段可以替代电子仪表,中级阶段AR-HUD在辅助驾驶领域可以提供很多额外的视觉辅助,而即使在完全自动驾驶阶段,从替代电子仪表和满足法规的角度也需要Hud,此外完全自动驾驶实现后,AR-HUD可以实现虚实结合的车外视觉场景,从而实现辅助购物、导流等汽车互联网的产业生态入口。

时代浩浩荡荡,行业变革丛生,只有不断创新,才能有竞争资格,本届车展在百花齐放之余,还有部分车企因自身发展或疫情等原因缺席本届车展,例如众泰、猎豹、海马、陆风、大乘、观致等传统汽车,爱驰、天际、奇点等造车新势力,合资品牌中东风雷诺和DS等。此外,受疫情影响,通用、丰田、福特、日产等跨国公司参展规模也有所缩小。
免责声明
本文来源:汽车报告,版权归原创作者及其公司所有,分享仅用于学习、交流,如有侵权请告知删除。
| 进 “国际汽车内外饰供应链群”,请加微 17053028765 或扫描二维码,备注内外饰+公司名称+姓名+职位+手机号。



往期精彩内容:
2021-01-26
2021-01-28
2021-01-28
2021-03-26
↓↓↓ 点击"阅读原文" 报名参加 2021 CIAIE



