

| 进 “国际汽车内外饰供应链群”,请加微 17053028765 或扫描二维码,备注内外饰+公司名称+姓名+职位+手机号。
【行业动态】
航盛电子与华为成功签订合作备忘录;LG能源解决方案与澳洲公司签署6年期镍和钴供应协议;东软集团成一汽红旗定点供应商...
航盛电子与华为成功签订合作备忘录
NO.1
8月16日,深圳市航盛电子股份有限公司(以下简称:航盛电子)与华为终端有限公司(以下简称:华为)成功签订合作备忘录。双方进一步明确将在HUAWEI HiCar产品与平台级合作、测试能力共建、车载生态联合创新、联合市场拓展、品牌建设等领域进行全方位的交流与深化合作,实现资源共享、优势互补,达成共赢新局面。
航盛集团董事长杨洪、高级副总裁喻杰、副总裁尹玉涛一行和华为消费者BG业务发展部部长龚元松、华为消费者BG智慧出行总监徐镜进出席签约仪式。
深圳市航盛电子股份有限公司是一家集研发、生产、销售、售后服务、物流配送于一体,为汽车整车企业研发生产智能座舱系统、智能网联系统、智能驾驶辅助系统、新能源汽车控制电子等产品的国家级高新技术企业。公司强大的研发能力和生产制造能力,得到大众、丰田、日产、福特、标致雪铁龙、本田、现代、上汽、广汽、一汽、东风等多家国内外车厂的认证和认可。
HUAWEI HiCar是华为提供的人-车-家全场景智慧互联解决方案,HUAWEI HiCar将移动设备和汽车连接起来,利用汽车和移动设备的强属性以及多设备互联能力,在手机和汽车之间建立管道,把手机的应用和服务延展到汽车,实现以手机为核心的全场景体验,给消费者创造智慧出行体验。
借此契机,双方将在智能汽车领域协同发力,在多个产品平台展开合作、共建HUAWEI HiCar测试能力以及生态的联合创新。双方还将基于华为的生态能力、航盛的智能座舱平台能力,共同打造出高性能智慧座舱产品及解决方案,为用户提供高品质的智能汽车产品和高效、便捷、专属化的全场景移动出行体验,把数字世界带入每一辆车。
航盛电子将坚持战略导向的转型升级,不断提升自主创新能力,以开放、共赢的理念与行业上下游协同合作,构建全新的技术创新供应链生态圈,通过智能制造打造出高质量产品,作为系统集成商不断为客户创造价值,为汽车行业注入生机与活力,推动汽车电子产业的蓬勃发展。

文章来源:航盛电子 侵删
LG能源解决方案与澳洲公司签署6年期镍和钴供应协议
NO.2
据外媒报道,韩国企业LG能源解决方案已经与一家澳大利亚矿业公司签订了一项为期6年的钴和镍供应协议,以此来确保电动汽车电池关键原材料的稳定供应。在双方均同意的情况下,两家公司可以将这一合作的期限再延长5年。
2024年底开始,LG能源解决方案将向澳大利亚矿业有限公司(Australian Mines Limited)采购7.1万吨镍和7,000吨钴。这些原材料足够生产130万辆电动汽车所用的电池,平均每辆车的续航里程为310英里(约498公里)。
LG能源解决方案首席执行官Jong-hyun Kim在一份声明中表示:“近年来,随着全球电动汽车需求的增加,确保关键原材料,以及搭建负责任的电池供应链已经成为在行业内取得更大控制权的一个关键因素。”
这些原材料将来自澳大利亚矿业有限公司位于昆士兰州耗资15亿美元的Sconi项目,目前这一项目正在开发过程中。Sconi项目将使用“干式堆放法” 来储存过滤后的尾矿,这是一种管理采矿场废物的替代性和更环保的方法。与将尾矿倒入当地水源或埋入地下采石场相比,干式堆放法可以将水从废物中去除,留下沙状物质,可以安全地储存在管理设施中。
LG能源解决方案在一份声明中表示:“虽然由于施工和维护费用的原因,干式堆放法成本比传统方法更高,但它是一种环保的原材料提取方式。”
LG能源解决方案是LG化学的子公司,后者是全球最大的电池和电池材料制造商之一,其客户包括大众、通用和特斯拉等汽车制造商。该公司预计,全球电池市场规模在未来几年中将持续扩大,从2021年的39万亿韩元(340亿美元)提升到2026年的100万亿韩元(870亿美元)。
文章来源:新浪财经 电车汇 侵删
美国对特斯拉自动驾驶系统展开正式调查
NO.3
8月17日 消息:美国政府已宣布正式对特斯拉自动驾驶(Autopilot)展开调查,称该驾驶辅助系统在发现停放的紧急车辆时存在问题。美国国家公路交通安全管理局 (NHTSA) 于周一发布了调查公告。
调查将涵盖从2014年初到2021款在美国销售的76.5万辆汽车。涉及目前特斯拉销售的主力车型,包括了Model S、Model X、Model3和 Model Y。自2018年以来,NHTSA已经确定了11起涉及特斯拉的自动驾驶仪或交通感知巡航控制系统的碰撞事故,这些事故都是撞上了紧急停放的车辆。
NHTSA调查办公室 (ODI) 官方一份声明称:
“ODI 已在2014年之后销售的Model,至2021年产的Models Y、X、S 和3中开启了 SAE2级 ADAS 系统(自动驾驶仪)的初步评估。调查将评估驾驶员在Autopilot启用期间参与动态驾驶的影响。调查还将评估车辆在自动驾驶模式下的OEDR,以及自动驾驶模式起作用的 ODD。调查还将包括检查下列已确认的车祸事故和其他类似事故的原因。”
“NHTSA提醒公众,当今没有商用机动车辆能够真正自动驾驶。每一辆可用的车辆都需要人类驾驶员一直进行控制,所有州法律都要求人类驾驶员对其车辆的操作负责。某些先进的驾驶辅助功能可以通过帮助驾驶员避免碰撞和减轻发生碰撞的严重程度来提高安全性,但与机动车辆上的所有技术和设备一样,驾驶员必须正确和负责任地使用它们。”
根据特斯拉发布的数据,截至2021年第一季度,特斯拉在驾驶员使用 Autopilot 的情况下每行驶419万英里(672万公里)仅发生一次事故。相比之下,NHTSA的最新数据显示,在美国,每48.4万英里就有一次车祸。
文章来源:新浪财经 侵删
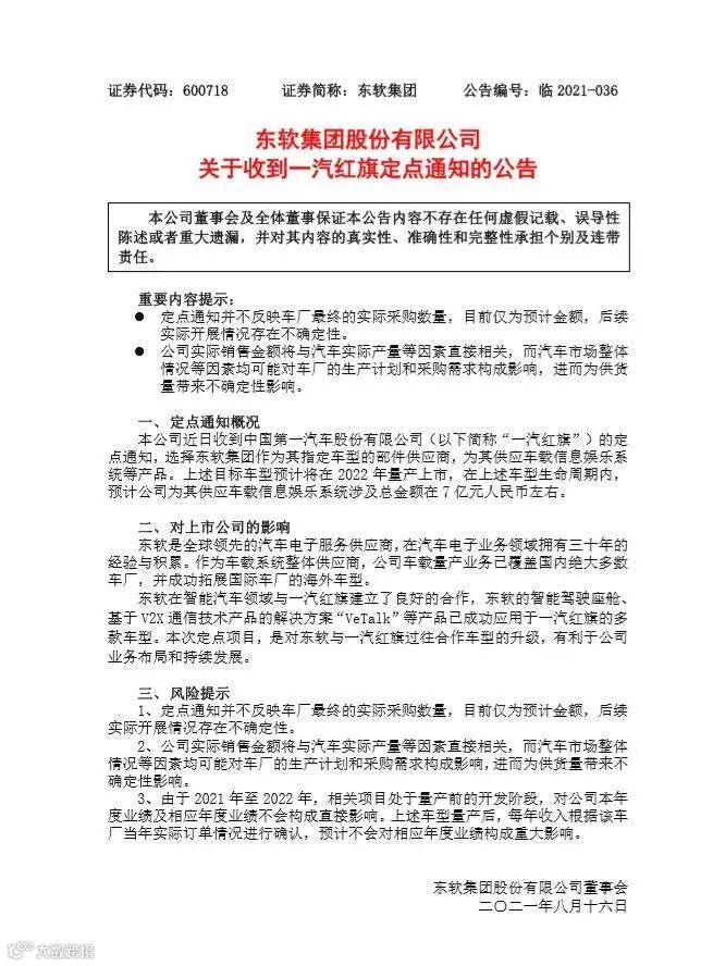
预计金额约7亿元,东软集团成一汽红旗定点供应商
NO.4
8月17日,买车网Buycar获悉,东软集团发布公告称,收到一汽红旗的定点通知,选择东软集团作为其指定车型的部件供应商,为其供应车载信息娱乐系统等产品。据悉,上述目标车型预计将在2022年量产上市,在上述车型生命周期内,预计公司为其供应车载信息娱乐系统涉及总金额在7亿元左右。
据了解,东软集团是汽车电子服务供应商,在汽车电子业务领域拥有30年的经验与积累。作为车载系统整体供应商,公司车载量产业务已覆盖国内绝大多数车厂,并成功拓展国际车厂的海外车型。
而集团在智能汽车领域早已与一汽红旗建立合作关系。东软的智能驾驶座舱、基于 V2X 通信技术产品的解决方案“VeTalk”等产品已应用于一汽红旗的多款车型。东软集团表示,本次定点项目,是对东软与一汽红旗过往合作车型的升级,或将有利于公司业务布局和持续发展。

文章来源:买车网 金融界 侵删
江淮与华为合作
NO.5
电动知家消息,近日,江淮汽车在互动平台上表示,公司与华为在HMS、自动驾驶核心传感器、MDC、智能座舱等方面展开合作。此外,江淮汽车还表示正在积极跟进研究燃料电池。
电动知家了解到,几日前华为表示已同安徽省政府在人工智能、数字化转型等多个领域展开合作,2021年华为将参与安徽省“数字江淮”的打造。因此有分析认为,此次与江淮汽车之间的合作,或为安徽省政府推动。值得注意的是,近日,据天眼查资料,武汉开迈斯新能源科技有限公司成立,经营范围含有新兴能源技术研发。这家新成立的公司由开迈斯新能源科技有限公司全资持股,而后者持股公司中包括安徽江淮汽车。
电动知家了解到,早在2019年,江淮汽车就与华为技术有限公司(简称“华为”)正式签署全面合作框架协议暨MDC平台项目合作协议。

文章来源:电动知家 侵删
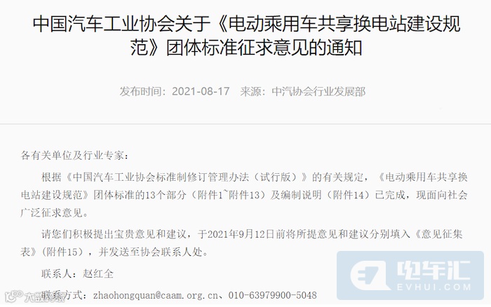
推动换电站共享化,中汽协发布换电站建设规范
NO.6
电车汇消息:8月17日,中国汽车工业协会官网发布关于《电动乘用车共享换电站建设规范》团体标准征求意见的通知,针对换电平台和装置技术要求、电池包通信协议、车辆识别系统要求等多个方面发布征求意见稿。
根据征求意见稿附件电池包技术要求部分显示:换点电池包包容尺寸长宽高尺寸应小于等于2100x1540x480mm,换电电池包电压范围宜为240V~500V。
同时,根据征求意见稿附件说明,此次推广共享换电站建设意义在于推动电动汽车模式创新的要求,解决纯电动汽车在普及过程中的难点问题,为用户的绿色智慧出行带来全新的选择,具有可观的社会效益;共享充电站的推广对于后续清洁能源革命、碳中和也有积极促进作用。
推广共享换电,其一是国家战略需求,在车电分离的趋势下,在提升动力电池安全性和循环利用的大背景下,需要战略层面的引导,给市场放量;其二是让车企摆脱电池这个“重资产”,将重心放在研发换电版车型上,乃至换电部分OEM,自身放在整车轻量化和换电机构适配性上,提升整车效能的同时,让更多车企投身换电供给端,促进新能源单车技术转型;其三是让电网公司、电池企业、换电OEM、能源运营商等充分探究产业协作,深挖动力电池全产业链的价值能力,促进全产业链实现价值升级,共谋共创。
《意见》中提到,共享换电分为资源共享、换电设备共享、换电接口共享、换电系统和电池共享和车辆底盘共享几个阶段,同时希望换电能够成为电动汽车能量补充市场的主动选择。

文章来源:电车汇 侵删
END
免责声明
本文所有来源均已标明出处,版权归原创作者及其公司所有,分享仅用于学习、交流,如有侵权请告知删除。
| 进 “国际汽车内外饰供应链群”,请加微 17053028765 或扫描二维码,备注内外饰+公司名称+姓名+职位+手机号。


往期精彩内容:
2021-06-29
↓↓↓ 点击"阅读原文" 报名参加 IATW 2021

