
| 进 “国际汽车内外饰供应链群”,请加微 13120672097 ,备注内外饰+公司名称+姓名+职位+手机号。
转让蔚来工厂!公司回应
大众汽车下调三季度利润率预期
博世官宣!陈玉东退休,徐大全接任中国区总裁
日本三菱汽车被传已决定退出中国市场
经典或将回归 阿尔法·罗密欧MPV假想图
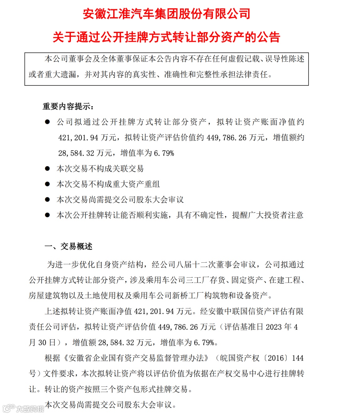
转让蔚来工厂!公司回应
10月19日,江淮汽车发布公告称,公司拟通过公开挂牌方式转让部分资产,涉及乘用车公司三工厂存货、固定资产、在建工程、房屋建筑物以及土地使用权及乘用车公司新桥工厂构筑物和设备资产,拟挂牌价为44.98亿元。公告显示,本次交易拟分三个资产包进行,具体如下:一包:安徽江淮汽车集团股份有限公司乘用车公司三工厂存货、固定资产及在建工程。二包:安徽江淮汽车集团股份有限公司乘用车公司三工厂房屋建筑物、在建工程及土地使用权。三包:安徽江淮汽车集团股份有限公司乘用车公司新桥工厂构筑物和设备。据了解,此次涉及的江淮汽车资产转让的两家工厂,实际上就是江淮与蔚来合作的两座工厂,即江淮蔚来先进制造基地和蔚来第二先进制造基地,即蔚来F1工厂和蔚来F2工厂,这两家工厂都是由蔚来自建,但生产资质来自江淮汽车。业内认为,此次江淮汽车表面上是转让工厂,实际上是转让生产资质,该资产转让或最终由蔚来接手,从而实现独立生产资质。针对江淮汽车转让相关资产,蔚来联合创始人将总裁秦力洪回应表示,这两家工厂确实是江淮和蔚来合作的,但不会影响蔚来的生产经营。公司将在合适的时候针对相关事宜进行沟通,在此之前不会就此事发表评论。

10月20日,大众汽车集团发布第三季度业绩预报。财报显示,大众汽车第三季度营收初步数据为788亿欧元,同比增长12%,高于市场预期的761亿欧元;营业利润为49亿欧元,同比增长约14%。在业绩预报中,大众汽车宣布下调三季度的利润率预期,原因是在第三季度末,原材料价格的变动导致25亿欧元的非现金损失,而这部分损失到年底都无法得到弥补。大众汽车称,预计2023年的营业利润将与去年225亿欧元的水平相当,也就是说,销售回报率大约为7%-7.3%。而在此之前,对这一数字的预测为7.5%-8.5%。销量方面,数据显示,2023年9月大众集团全球交付830600辆,同比增长9.9%;其中,中国市场交付298800辆,同比下降0.9%;2023年1-9月,大众集团全球累计交付671.58万辆,同比增长10.9%;其中,中国市场交付228.91万辆,同比下降3.0%。今年三季度,大众集团的电动汽车新订单未能实现公司的目标。按照计划,大众集团今年的目标是电动汽车销量占总销量的8%-10%,低于此前11%的目标。实际上,今年前三个季度,大众集团纯电动汽车的销量仅占总销量7.9%。尽管如此,大众汽车表示,依然预测全年交付量为900万-950万辆,市场预期910万,预期增长为10%-15%;预测全年营收增长10%-15%。

10月20日,博世官方宣布,现任中国区总裁陈玉东将于2024年1月1日任期届满退休,而现任博世中国区执行副总裁徐大全将接替出任博世中国区总裁。此前传得沸沸扬扬的管理层变动,至此靴子落地。徐大全的接任,适逢中国新能源汽车产业高速发展,在其领导下的博世中国将如何继续保持高速增长,成为行业的关注重点。除了宣布人事任命,博世旗下最大的汽车与智能交通技术业务也正在进行业务架构调整,自2024年1月1日起,重组后的汽车业务将更名为博世智能交通业务。同时,博世智能交通业务中国区董事会将正式成立,统筹管理旗下在华事业部和团队。

据日本广播协会(NHK)报道,有消息人士向其透露,三菱汽车现已决定终止在华的汽车销售、生产业务,并退出中国市场,预计最早将于下周作出正式决定。同时,消息人士还透露,三菱还决定出售其在一家中国公司的股份,该公司主要是负责管理三菱在中国的生产。值得注意的是,近段时间关于三菱汽车退出中国的消息,隔三差五都会有消息传出。10月6日,有媒体报道日本三菱汽车决定停止在中国生产汽车,日本三菱汽车希望撤回与广汽集团在当地合资企业的投资,不过与广汽集团的合资公司或将保留。工厂方面,广汽三菱在国内的工厂仅有一家,位于湖南长沙的生产基地,后续或将被广汽集团改为纯电动汽车生产基地。当时该报道称,目前日本三菱还在和广汽集团进行最后谈判。

阿尔法·罗密欧可以说是一个很有个性的品牌,你肯定想不到,以运动取向为主的它也曾推出过轻型商务车。而现在,阿尔法·罗密欧风格设计中心的主管暗示微型巴士可能会回归,成为该品牌未来的车型之一,这事儿更让人出乎预料。在1954年至1983年间,阿尔法·罗密欧曾打造过一台轻型商用车,在那个年代,它也就相当于类似MPV的存在了。当下,MPV在各国市场越来越受欢迎,阿尔法·罗密欧似乎也有意在这个市场分一杯羹。这不,此前就已有外媒绘制出了阿尔法·罗密欧MPV车型的假想图,前脸造型酷似Tonale托纳利,还配备了全新造型的大灯组,配合MPV的车身造型,看上去并不违和。

免责声明
AutoNewTech早新闻是小编每日给大家搜集整理当下汽车行业热点新闻汇总而来,方便大家阅读获取最新资讯。版权归原作者所有,文中观点仅供分享交流,不代表本公众号立场。如涉及版权等问题,请您告知,我们将及时处理。

| 进 “国际汽车内外饰供应链群”,请加微 13120672097 或扫描二维码,备注内外饰+公司名称+姓名+职位+手机号。




