石奶奶天天盼着武船志愿者上门
“还好有你们,我们看到了希望!”
因为封闭突然,很多老人们对网购也比较陌生,家里仅有过年前购买的一些准备过年用的肉类,买不到蔬菜,每天只能吃腌菜度日。
住在景江社区的石奶奶说:
“我们住的地方又偏,社区顾及不到。幸亏来了你们啊。你们送菜的当天中午,家里的爷爷一个人就吃了一大盘蔬菜。还好有你们!我们看到希望了!”
她还邀请武船志愿者们到她家里喝杯水,拍着志愿者的肩膀说:
“小伙子你们太辛苦了,这种非常时期还能处处为我们着想,真不容易!”
石奶奶似乎每天都盼着志愿者上门。第二天,志愿者们人还没到,石奶奶已经把椅子和开水准备好了。
这样的举动,让志愿者们觉得暖心、感动,再多的辛苦也觉得值!
武船志愿者十八班武艺齐上阵,
哪里需要到哪里!
因为太久的封闭,小区居民什么样的需求都有。武船志愿者使出十八般武艺,哪里需要就到哪里。
这不,还给居民们理上发了。
他们竭尽全力为社区居民申请爱心蔬菜,解决了所在辖区吃菜难的问题。
↑↑武船志愿者为居民申请并配送爱心蔬菜↑↑
他们用私家车,当起了“快递小哥”,穿梭在药店和超市之间,帮助居民配齐生活必需品。
他们从最开始下沉时有居民持怀疑态度,不配合排查,到通过努力很快就和住户们变成了朋友。
将心比心,用爱做事
武船志愿者努力把工作做细做好
武船志愿者们一直在努力,把工作做细做好。
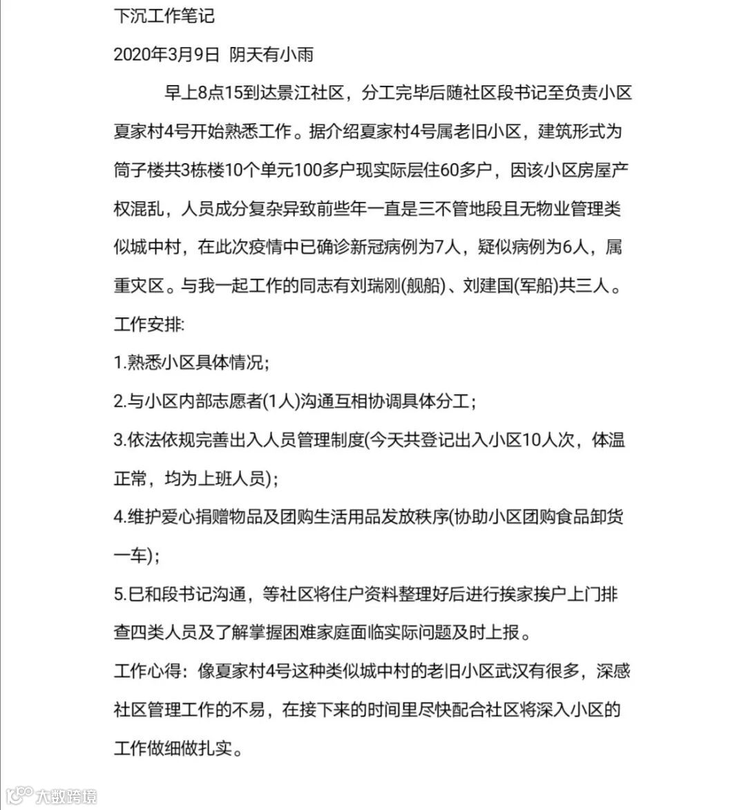
从他们的工作日记可以看出:
↑↑可点击放大查看图片↑↑
武船志愿者,用心做人,用爱做事。他们用实际行动,弘扬着武船军工人为国效力、为民服务的精神!
他们是最可爱的人!
供稿单位:物贸能源公司
文:王伯涵
图:物贸能源党员志愿者
编辑:谢金谷
【战疫】系列精彩推荐,点击阅读:
【04】一切为了中外友谊!党员上!
【05】战“疫”,武船一直在行动!
—END—

喜欢就点一下右下角的“在看”吧↘↘

