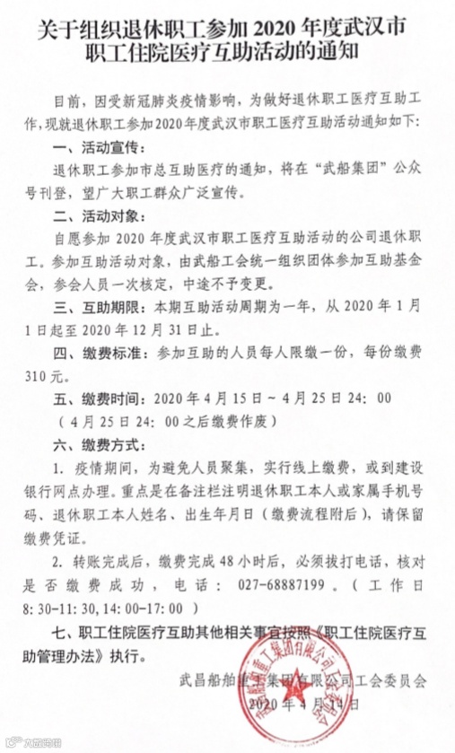
目前,因受新冠肺炎疫情影响,为做好退休职工医疗互助工作,现就退休职工参加2020年度武汉市职工医疗互助活动通知如下:
一、活动宣传
退休职工参加市总互助医疗的通知,将在“武船集团"公众号刊登,望广大职工群众广泛宣传。
二、活动对象
自愿参加2020年度武汉市职工医疗互助活动的公司退休职工。参加互助活动对象,由武船工会统一组织团体参加互助基金会,参会人员一次核定,中途不予变更。
三、互助期限
本期互助活动周期为一年,从2020年1月1日起至2020年12月31日止。
四、缴费标准
参加互助的人员每人限缴一份,每份缴费310元。
五、缴费时间
2020年4月15日一4月25日24:00(4月25日24:00之后缴费作废)
六、缴费方式
1、疫情期间,为避免人员聚集,实行线上缴费,或到建设银行网点办理。重点是在备注栏注明退休职工或家属手机号码、退休职工本人姓名、出生年月日(缴费流程附后),请保留缴费凭证。
2、转账完成后,缴费完成48小时后,必须工作时间拨打电话:027-68887199,核对是否缴费成功。
七、职工住院医疗互助其他相关事宜按照《职工住院医疗互助管理办法》执行。
缴费人员通过手机银行(不能用微信、支付宝转账)将互助费转至工会账户。也可在建设银行网点办理。
单位名称:
武昌船舶重工集团有限公司工会委员会
账号:
42001237052053000912
开户行:
建行金都汉宫支行
转账时,必须在备注栏注明:
①退休职工本人或家属手机号码
②退休职工本人姓名
③退休职工出生年月日
例:
12345678901 张三 20200415
注意:缴费完成48小时后,必须工作时间拨打电话核对是否缴费成功。
电话:027-68887199


供稿:武船工会
图文:邹 媛
编辑:姚 轩
校审:谢金谷
—END—

喜欢就点一下右下角的“在看”吧↘

