其实同学们也不必一味局限于国内的研究生,通过学习更深、更高层次的专业知识来提高自己的专业技能,以及在就业市场的综合竞争力,出国留学也是一个不错的选择。
国外大部分国家的大学高校采用的是申请制,根据申请人的实际情况,申请不同难易程度的多所院校,因此增加了不少录取机会。国内学子在同等条件下,却能申请到知名度更高的海外高校。
一直以来,加拿大因其优质的教育和利好的移民政策,吸引了越来越多留学生的目光。
加拿大作为传统留学大国,大部分高等院校均为公立大学,所获得的学历也受到全球的高度认可。在这里我们为大家总结了加拿大硕士研究生的优势:
『 时间成本 』
加拿大研究生学制根据专业不同一般为1-2年。硕士课程快捷度高,课程设置紧凑。部分专业只需1年即可获得名校硕士文凭。比在国内就读研究生更早毕业,多出时间积累工作经验。
『 学费性价比高 』
加拿大在教育投入比重占国民总值的7.1%,且总留学费与美、英、澳等主流发达国家相比较低,且大学会为优秀学生颁发高额奖学金且提供CO-OP带薪实习机会。
『 得天独厚的移民优势 』
加拿大硕士研究生毕业后即可以申请1-3年的工作签证,积累工作经验。同时加拿大移民条件对于留学生来说非常友好,一般来说获得1年以上工作经验后即可申请EE移民进行打分。根据加拿大最新移民政策大方向显示,未来将开放更多的移民名额。
此外,加拿大部分地区的硕士/博士留学生毕业后可直接申请移民即PNP省提名,无需工作经验或雇主证明即可获得移民资格。
『 硕士直录 』
适合人群:大学本科毕业,具有学士学位;语言成绩优秀,有较好的个人学术背景或多年的工作经验
入学要求:本科毕业,学士学位,本科平均分85分以上,雅思6.5以上,部分学校和专业要求提供GMAT或GRE成绩
开课时间:每年9月,极少学校有1月开课
『 硕士双录取 』
适合人群:大学本科毕业,具有学士学位;无英文成绩或者英文成绩未达到入学标准要求的学生
入学要求:本科毕业,学士学位,本科平均分75分以上
开课时间:1月,5月,9月
『 硕士预科 』
适合人群:大学本科毕业,具有学士学位;语言未达到学校的要求或者学术背景比较弱,想申请更好学校硕士的学生
入学要求:本科毕业,学士学位,本科平均分75分以上
开课时间:1月,5月,9月
综合来说,加拿大留学适合有学士学位证的毕业生或大专无学位证可申请加拿大研文、在职人员、想移民加拿大的人,成绩在70或75分以上,语言合格。未达到语言要求的申请人可以申请双录取入读。
目前正是我们考研留学双保险的最佳时机,学生可以一边准备国内的考研,一边做加拿大留学的两手准备,全程交由我们来申请。
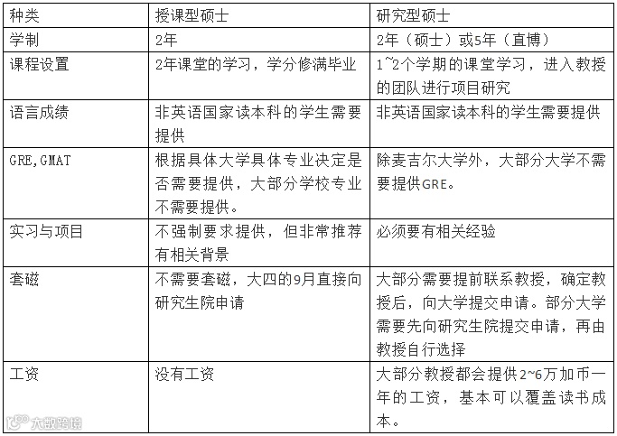
加拿大硕士分为研究型硕士和授课型硕士,一般申请的比较多的是授课型硕士,研究型硕士一般是为博士做准备的。
用一个表格给大家进行区分:

『 具有学士学位 』
一般来说加拿大大学研究生院要求申请者具有本科学士学位,并能提供毕业证书及学位证书证明。
『 GPA平均分成绩 』
加拿大大学一般来说要求申请人在大学后两年平均分在75%以上。
『 语言成绩及标准化考试成绩 』
加拿大硕士一般要求提供雅思或托福成绩。标准化考试:GRE只有部分学校理工类专业需要,当然对于申请MBA学生来说,需要提供GMAT成绩。
『 能够反应自我的文书 』
加拿大硕士申请文书包括:个人简历、2-3封推荐信、个人陈述等。
『 硕士学费 』
医博类及综合类大学硕士学费:6-16万人民币/年;
基础类大学硕士学费:6-10万人民币/年;
生活费:5-10万人民币/年;
需要注意的是,加拿大大学全部是公立,所以加拿大硕士留学费用由政府核定价格,收费规范。
以每学年秋季、春季两个学期计算,中心城市大学的留学生学费一般在每年10,000-15,000加元,东海岸和中西部省份的大学一般在每年8,000-10,000加元。实际学费的多少,要根据每个学生该学期选课情况确定。修的学分越多,应付的学费越多。
『 生活用品花费 』
加拿大硕士留学期间,必然是需要购置很多东西,但是加拿大的商品要另外加14%的税,所以大家的消费就会偏高。
通常,一个留学生在加拿大的日常开支一般为5000加元左右。这其中包括,有日常的零用费、交通费、娱乐费以及日用消费等。其中每年的书本费大约200到400加元左右。
『 住宿花费 』
家庭寄宿费用:不同的地区价格也不同,部分家庭住宿服务将收取安排费200加币,具体情况要和申请学校进行确认。家庭寄宿的平均费用:每月400-800加币。
住宅/宿舍费用:平均费用每学年3000-7500加币。详情需要和就读学校对接。
校外住宿费用:学生可以在校外租房住,但是价格差异较大。学校会提供校外租屋服务,提供学校附近且租金合理的出租资料。在服务中心还能够找到室友。
加拿大2022秋季硕士申请季正在火热进行中,加拿大院校的录取一向是先到先得,名额有限。想申请的同学们一定要早做好准备呀~


免责声明:部分文字及图片来源于网络,仅供学习、交流使用,不具有任何商业用途,版权归原作者所有,如有侵权问题请告知,我们会立即处理。本声明未涉及的问题参见国家有关法律法规,当本声明与国家法律法规冲突时,以国家法律法规为准。
这里有
最新的留学资讯
实用的留学干货
有趣的留学故事
......
你想知道的
江小辰都第一时间分享给你
![]()
如果你已想好要留学
但却不知道如何规划
没关系,点击“阅读原文”
一键预约您的专属规划师
定制个性化留学方案
武汉立思辰留学
语言+留学+境外
高端定制+全方位+零风险

点击下方“阅读原文”一键预约你的专属规划师☺





