2019年,德国教育部KMK发布了关于普通中国高考生准入德国本科的章程,认可中国高考成绩70%(即525分)可免预科直申德国本科。
SDI慕尼黑作为德国唯一一所外国语大学,我们提供在中国高考后更便捷的快速申请德国本科的通道包含从A2至德语备考等级的高品质桥梁课程和多次的德语内考机会。
高性价比的高等教育
德国拥有世界一流的教育资源,超过20所大学排名泰晤士世界前200名大学。如:慕尼黑大学(32)、慕尼黑工业大学(38)、海德堡大学(42)、夏洛特医学院(73)、柏林洪堡大学(74)等世界著名高校。
德国绝大部分公立大学免收学费。
即便是收取学费的巴登州,每年学费也仅只有3000欧,约合人民币2.1万。
生活成本较低,每年衣食住行等开销仅需大约6-8万人民币。
中德关系积极稳定
德国新任政府上台后释放出对华关系积极信号,将延续“合作第一”的发展思路。
中德经贸投资关系是中德关系的基本盘,新任总理将按照务实的态度、保持稳定而良好的发展态势。
经济发达就业稳定
德国是欧洲第一、世界第四大经济体,世界第三大出口国,GDP占欧盟近三分之一。
疫情期间德国就业人数保持稳定,个别行业稳中有升。
德国是许多中资企业比如华为、中兴、美的等企业欧洲区总部。柏林、慕尼黑、法兰克福还是各类世界级名企总部和创新性企业聚集之地,柏林还有“欧洲硅谷”的称号。
就业前景广
德国拥有世界上独一无二的职业教育体系,注重将理论与实践结合。
所有的外国留学生均有18个月毕业后居留许可用于找工作。
在德纳税满2年以上,可申请永居。
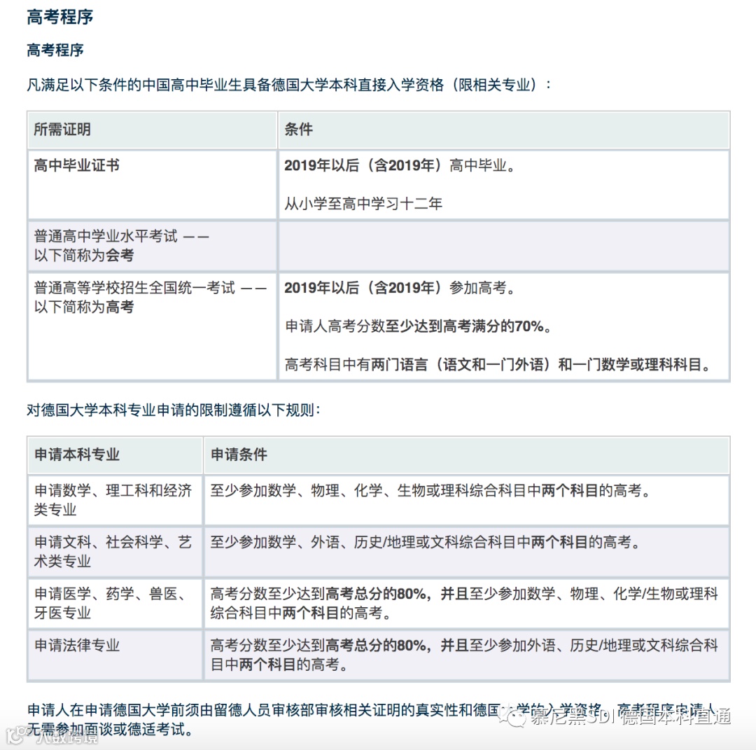
2020年德国APS学术审核部驻北京办事处依据德国教育部文件发布了高考程序细则。

(APS审核部官网截图)
细则规定:自2019年起,中国普通高中毕业生可以凭借符合要求的高考成绩(超高考总分70%),直接申请德国大学本科入学。申请医学、医药、兽医、牙医和法律本科专业则需达成高考总分的80%。
然而赴德留学,除了对于申请者成绩的要求。语言是另一道必须通过的关卡。由于德国大学主要以德语授课为主,因此提交符合要求的德语水平证明是申请德国大学时必备的材料之一。
为打通德国名校本科的最后一个关卡,德国慕尼黑应用语言大学SDI München推出本科直通课程,帮助通过高考程序申请德国本科的高中毕业生快速学习德语,缩短语言准备时间,尽快入读德国大学。

德国唯一研究应用语言的外国语大学
欧洲殿堂级的翻译学院
德国慕尼黑应用语言大学(简称SDI)创立于1951年。坐落于德国巴伐利亚州首府慕尼黑,紧邻中国驻慕尼黑总领事馆,是一所经德国和中国教育部官方认证和批准的德国著名外国语大学。
60多年来,我校持续为德国外交部及欧盟培养和输送外教翻译人才。现任德国总理默克尔的中文翻译也毕业于慕尼黑应用语言大学。我国著名德语翻译大师、前慕尼黑翻译学院中德文翻译系主任张人礼教授曾多次作为首席德语翻译为我国国家领导人邓小平,李鹏,胡锦涛等进行中德对话进行德语翻译。

大学条件录取+语言中心
双录取保障

为了提供稳定且快速的赴德通道,SDI将为高考成绩达到70%的同学,发放符合递签要求的我校录取通知书(高考文科及理科均适用),以及德语桥梁课程录取,最大程度上确保语言+留学签证顺利办理。
2021/22学年,已有14位同学高考程序的同学顺利获得签证赴德学习。
双德语考试中心
我校是TestDaF德福考试院和Telc考试院官方授权的德语考试中心,可确保学生考试位置,并可根据学生学习进度举办德语等级考试,保障学生可按时获得申请所需语言成绩。


大学生身份及保障

学生享受同德国大学生身份的待遇:大学食堂、校内宿舍、校内网络账号等各类便利设施与安全保障。
在专攻德语学习的同时,学生将在大学学校内和德国经济最为发达的慕尼黑,深度体验和适应国外的留学生活,为后续就读大学做好充分准备。
全德国名校自由申请
在卓有成效的德语学习后,学生可以直接在德国,自由申请全德国任意大学的本科专业或继续在本校进行心仪专业的深造。
计划申请德国名校的同学也可自由申请德国各大名校。


课程说明
大学提供A2-C1等级强化课,包含A2、B1、B2、C1阶段的Telc备考或TestDaF德福备考内容。
课程还提供文化融入课程,经济、文化交际和其他专业适应性课程。
时间说明
每年11月初入学,课程长度根据入学德语等级不同有所差异。
A2到备考,学习周期为10个月,从22年11月初-23年9月初。
应广大同学咨询和申请,今年11月将新开B1入学至备考班,学习周期共计8个月,22年11月初-23年7月初。

▲以10个月为例的规划
住宿说明
入读本项目的申请人,将被确保入住大学学生宿舍,宿舍紧邻中国驻慕尼黑总领事馆。
双人学生公寓,均配有床、书桌、内置衣柜、独立卫浴与厨房。
境外服务说明
1. 学生宿舍提供生活指导老师
2. 境外健康保险报名办理(保险费自行支付)
3. 慕尼黑团体接机服务
4. 外国人管理局信息登记指导
5. 外国人管理局延签指导
6. 德国银行开户指导
7. 新冠疫苗接种指导
8. 桥梁课程学习进度规划

申请时间及方式
第一批次:4月15日-5月31日
第二批次:6月20日-8月15日
线上申请或通过国内授权合作伙伴申请
招生年段
2022年应届普通高中(含DSD高中)或国际高中毕业生,或2021年高考生
准入成绩
高考成绩达到参加考试省份总成绩的70%及以上(举例:满分为750时,需在525分及以上)
德语水平:A1或A2阶段
申请材料
详细申请材料请参考申请网站,或点击文末阅读全文:www.sdigaokao.com
特别说明
11月开班的B1阶段课程已有部分同学报名,名额有限,请注意第一批次报名时间。


免责声明:部分文字及图片来源于网络,仅供学习、交流使用,不具有任何商业用途,版权归原作者所有,如有侵权问题请告知,我们会立即处理。本声明未涉及的问题参见国家有关法律法规,当本声明与国家法律法规冲突时,以国家法律法规为准。
这里有
最新的留学资讯
实用的留学干货
有趣的留学故事
......
你想知道的
江小辰都第一时间分享给你
![]()
如果你已想好要留学
但却不知道如何规划
没关系,点击“阅读原文”
一键预约您的专属规划师
定制个性化留学方案
武汉立思辰留学
语言+留学+境外
高端定制+全方位+零风险

点击下方“阅读原文”一键预约你的专属规划师☺





