
有教育焦虑的家长,想帮孩子在未来有更好选择的机会,提前规划国内顶尖名校之路,可以重点关注一下华侨生联考。
众所周知,华侨生联考已有近30年历史,是中国教育部专门为海外华侨和港澳台学生设计的一种“高考”,为这些学生提供回归祖国大陆就读大学的机会。它与高校普通高考招生指标分开,没有任何竞争关系。每年报考的人数只有几千人。而高考生每年报名人数是一千多万。
和内地普通高考不一样的是,华侨港澳台考生虽然也要参加考试,但是考试难度却低于普通高考,录取线也更低,比普通高考低100分~200分。
在官方公布的2020年全国联招普通类录取最低分数线名单中,“清北复交”等内地学子梦寐以求的名校最低分数线低至400分!

也就是,同样的学校,华侨港澳台考生要比内地普通高考学生更容易被录取,这些学生入学后和内地学生一样享受同等待遇。
相对国内高考,华侨生联考因政策宽松、科目少、考试简单、录取分数低、录取比例高等优势,因此,受到中国高净值家庭的关注越来越多。
如此优越的高考制度,低分入读内地985/211名校不再是梦想。虽然这些家庭的行为有弯道超车之嫌,但众所周知,在这个“鸡娃”遍地的时代,佛系养娃已经越来越奢侈,尤其是当中产家庭不断加大对子女教育的重视和投入,散养孩子意味着你的孩子可能输在起跑线。

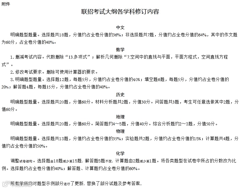
华侨生联考VS内地高考
华侨生联考报名的条件之一就是:考生本人及其父母一方均须取得住在国长期或者永久居留权,并已在住在国连续居留2年,两年内累计居留不少于18个月,其中考生本人须在报名前2年内(即2019年4月1日-2021年3月31日)在住在国实际累计居留不少于18个月。
如果考生本人或其父母一方未取得住在国长期或永久居留权,但已取得住在国连续5年以上(含5年)合法居留资格、5年内在住在国累计居留不少于30个月,且考生本人在报名前5年内(即2016年4月1日-2021年3月31日)在住在国实际累计居留不少于30个月的,也可以报名华侨生联考。
注:
1.港澳地区考生报名条件:具有《港澳居民来往内地通行证》或《港澳居民居住证》和香港或澳门居民身份证。
2.台湾地区考生报名条件:具有《台湾居民来往大陆通行证》或《台湾居民居住证》和在台湾居住的有效身份证明。


一直以来,很多国内高校针对华侨学生的招生优惠政策往往只到本科阶段,如今暨南大学率先对华侨学生申请研究生采取“申请审核制”,相信未来会有越来越多的大学院校实施相关利好政策,让华侨学生在研究生招生方面享受到政策上的优惠和照顾!
这一切,真正验证了一句话:有时候,选择比努力重要!对于为子女教育不惜“一掷千金”的家庭,与其苦苦尝试各种所谓的“捷径”,不如早早规划海外身份!
1、高性价比:较高的性价比,购房即可获绿卡;
2、投资额度低:仅需25万欧元购房,一步到位获得绿卡;
3、无居住要求:获得绿卡之后无任何居住要求;
4、审批速度快:希腊移民流程简单,审批速度快,3个月即可办理完毕;
5、身份含金量高:希腊是申根国成员,拥有希腊身份可畅行26个申根国,同时希腊护照可免签全球183个国家;
6、申请要求简单:无需证明学历、管理经验、资金来源以及体检;
7、房价增值潜力大:希腊经济回暖,房产市场触底回升,房价回升空间大。
关于移民帮
寰投移民帮——作为中国“全球财富生活规划平台”,用专业、严格、高效的服务标准,为中国高端财富家庭及个人定制:全球身份规划、国际教育咨询、海外房产投资、保险及保障咨询、海外税务规划、全球资产配置等全方位的财富管理综合服务。
如需了解华侨生联考、教育移民相关问题,可以拨打400-085-6660,或添加小帮微信直接咨询。

❈长按二维码,加入我们的移民群,老司机们都在等你哦❈

