
有教育焦虑的家长,如何帮孩子在未来有更好选择的机会,提前规划国内顶尖名校之路,有无捷径可言?
当然有!就是华侨生联考。
众所周知,华侨生联考已有近30年历史,是中国教育部专门为海外华侨和港澳台学生设计的一种“高考”,为这些学生提供回归祖国大陆就读大学的机会。它与高校普通高考招生指标分开,没有任何竞争关系。每年报考的人数只有几千人。而高考生每年报名人数是一千多万。
相对国内高考,华侨生联考因政策宽松、科目少、考试简单、录取分数低、录取比例高等优势,因此,受到中国高净值家庭的关注越来越多。
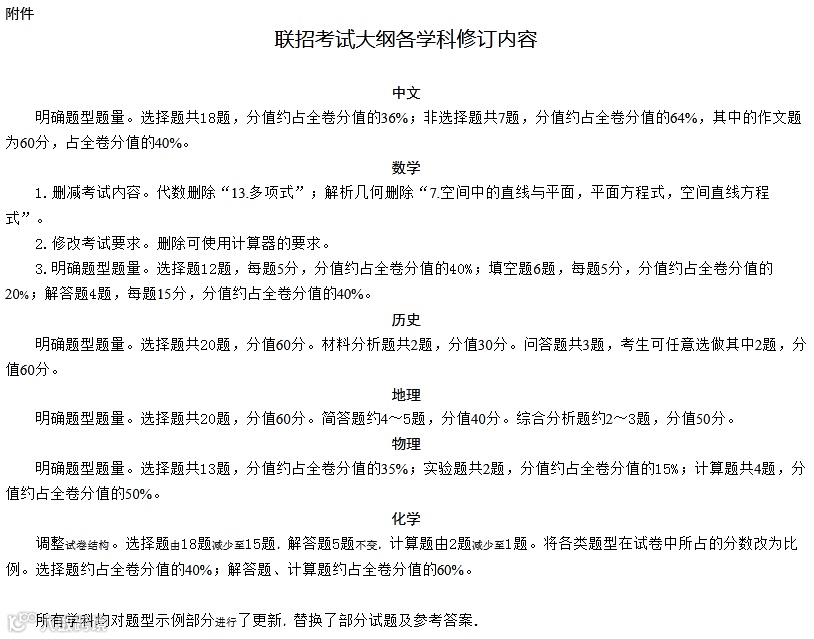
去年底,广东省考试院发布了《关于全国联招考试大纲修订的通知》,这次修订增加了各科目的选择题分值,同时删减了数学考试的内容。一句话总结,就是大大降低了考试难度。新大纲从2021年开始实施。

1月20日,广东省考试院最新发布了《2021年中华人民共和国普通高等学校联合招收华侨港澳台学生简章》。以下便是招生简章的全部内容,看看如何成为华侨生,并报名考试。
1.港澳地区考生,具有①《港澳居民来往内地通行证》或《港澳居民居住证》和②香港或澳门居民身份证。
2.台湾地区考生,具有①《台湾居民来往大陆通行证》或《台湾居民居住证》和②在台湾居住的有效身份证明。
3.华侨考生,考生本人及其父母一方均须取得住在国长期或者永久居留权,并已在住在国连续居留2年,两年内累计居留不少于18个月,其中考生本人须在报名前2年内(即2019年4月1日-2021年3月31日)在住在国实际累计居留不少于18个月。
若考生本人或其父母一方未取得住在国长期或永久居留权,但已取得住在国连续5年以上(含5年)合法居留资格、5年内在住在国累计居留不少于30个月注6,且考生本人在报名前5年内(即2016年4月1日-2021年3月31日)在住在国实际累计居留不少于30个月的,也可参加报名。
报名时间为2021年3月1日至3月31日,其中3月1日至15日为网上报名时间,3月16日至31日为报名确认时间。
采用网上报名和报名确认相结合的方式,其中港澳台考生实行网上报名确认,华侨考生实行现场报名确认。
(1)网报入口:全国联招管理系统考生端(以下简称报名系统),网址:http://www.eeagd.edu.cn/lzks/。
(2)网报流程:注册--输入报考信息并上传材料--上传照片--缴付报考费(仅限内地考区,550元人民币/人)--预约现场确认时间(仅限华侨考生)--提交报名确认。报考费一旦缴交,恕不退还。
(3)考生应上传个人证件正反面照片,所持《港澳居民来往内地通行证》、《台湾居民来往大陆通行证》、《港澳居民居住证》、《台湾居民居住证》和中华人民共和国护照均应在有效期内。
(4)考生应提供其高中毕业文化程度(须为学历教育)的证明材料。应届高中毕业生须上传毕业中学开具的毕业证明及高一到高三上学期的成绩单正本。往届生须上传高中毕业证书(证明)及高中三年成绩单正本。持国外学历的考生须同时上传我国驻外使(领)馆对其学历证明材料所做的认证书(中文版,须注明是否学历教育)。
(5)持港澳地区学历的港澳台考生须在毕业中学所在地报考。
港澳台考生实行网上报名确认,由各考区负责确认在本考区考试的港澳台考生报名资格。考生应及时登录系统查看确认结果。确认不通过的考生需在规定时间内更正有关信息并再次提交,逾期不再受理。选择在香港、澳门参加考试且报名确认通过的考生须按报名点要求按时缴交报考费,否则不予参加考试。
华侨考生实行现场确认报名,由广州报名点(暨南大学)负责。考生在现场确认报名时须向报名点提交以下报名资料,所有提交的资料需为正本,其中应届生毕业证明、成绩单、国外学历及华侨居留权认证书须留下备查。
①与其具有华侨身份父母一方法律关系的证明文书(如考生父母均已离世,需出具考生父母华侨身份证明、死亡证明等相关法律材料);
②由我国驻外使(领)馆开具的本人及其父母一方获外国长期或永久居留权的认证书(中文版,须注明已在住在国连续居留时间及两年内实际累计居留时间),或已取得住在国合法居留资格认证书(中文版,须注明本人及其父母一方已取得住在国合法居留资格的连续时间及5年以内实际累计居留时间);
③考生本人及其具有华侨身份父母一方的中华人民共和国护照;
④网报时提交的学历证明材料原件。若定居在尚未与我国建交国家,须出示同我国和其定居国均有外交关系的第三国驻该国使(领)馆办理的居留权认证,和我国驻第三国的使(领)馆开具的认证书(中文版,须注明取得居留权的时间)。
考生因特殊情况不能到报名点现场确认报名的,须由本人提交书面申请,经报名点同意后方可委托亲属代理确认,确认时应出示考生身份证件、代理人身份证件、考生亲笔签署的委托书及考生报名材料。每位代理人只能为一名考生办理确认手续。
1.北京:北京市高校招生办公室(地址:北京市海淀区志新东路9号,邮政编码:100083,电话010-89193989,010-82837212)。
2.上海:上海市高校招生办公室(地址:上海市杨浦区民星路465号,邮政编码:200433,电话021-35367070)。
3.福州:福建省教育考试院(地址:福州市北环中路59号,邮政编码:350003,联系电话0591-86215678)。
4.广州:暨南大学(石牌校区)(地址:广州市天河区黄埔大道西601号,邮政编码:510632,电话020-85220130)。
5.香港:香港考试及评核局(地址:香港九龙新蒲岗爵禄街17号,电话00852-36288787,00852-36288711)。
6.澳门:澳门特别行政区政府高等教育局(地址:澳门荷兰园大马路68-B号华昌大厦地下B座,电话00853-28563033。
点击图片进入“智能移民”,15秒帮您解决各类问题,让身份规划变得更轻松
报名结束后,普通高校联合招收华侨港澳台学生办公室(以下简称联招办)组织协调有关部门对考生报名资格进行审核,包括身份审核、学历审核及华侨考生的出入境记录审核。持内地(祖国大陆)学历的考生信息,由考生毕业中学所在地省级教育主管部门进行学历查验。联招办对考生报名资格审核后,在网站公示审核通过的考生名单。
理工类考试科目为中文、数学、英语、物理、化学;文史类考试科目为中文、数学、英语、历史、地理。每科满分为150分,每个考试类别满分为750分。
考试内容和要求参见教育部考试中心制定的《中华人民共和国普通高等学校联合招收华侨港澳台学生入学考试(理科、文科)考试大纲(第3版)》。
全国联招分北京、上海、福州、广州、香港和澳门六个考区,考生在网上报名时选定考试地点后不得再修改。
全国联招考试实行计算机网上辅助阅卷。考生在考试时必须按规定在专用答题卡的指定区域内答题,在指定区域外答题不予计分。
1.全国联招不组织体育类、艺术类统考。报考高校体育类、艺术类专业的考生,须参加术科考试,术科考试时间、地点及具体要求由有关高校确定,考生应尽早与拟报考的高校联系。
(一)6月中旬公布考试成绩,6月下旬网上填报志愿。
(二)填报志愿前,考生应在报名系统首页认真阅读招生专业目录,了解高校基本情况、招生专业、收费标准、身体健康状况要求、录取原则及其他注意事项。
(三)志愿填报采取平行志愿方式。考生可填报10所高校本科志愿,每所高校可填报6个专业志愿和一个专业是否服从调剂选项;报考预科的考生可填报5个高校预科志愿。
(四)填报志愿时,同一批次同一院校,考生可同时兼报普通类专业和体育类、艺术类专业。
(五)体育类、艺术类术科考试不合格或未参加术科考试的考生,不得填报相应的体育类、艺术类专业。
(一)7月初组织录取工作。录取工作实施网上录取,分为本科和预科两个批次,按照“先本科、后预科”的顺序,实行平行志愿投档录取。
(二)高校根据考生考试成绩、志愿及本校招生计划,按照招生简章中的录取原则,在联招办划定的最低录取控制分数线以上择优录取新生。高校须将拟录取考生名单报联招办核准,经联招办核准后方可办理录取手续,并据此打印相应录取考试名册,加盖联招办录取专用章。高校根据经联招办核准备案的录取考生名册,向考生寄送加盖本校公章的新生录取通知书。
(三)被录取的应届高中毕业生须在当年7月15日至9月30日登录报名系统上传高中毕业证书(证明)及高三下学期的成绩单。
考生凭录取通知书到校办理报到等手续,新生入学后,根据高校安排进行身体检查。录取就读预科的学生经过一年学习后须参加录取高校组织的考试,合格者方可进入本科阶段学习。
在联招报名、考试等环节出现违规行为的,按照《国家教育考试违规处理办法》《普通高等学校招生违规行为处理暂行办法》确定的程序和规定处理。
(一)考生可在报名系统查询当年的考试成绩和录取情况,下载电子成绩证书。可在“内地(祖国大陆)高校面向港澳台地区招生信息网”(https://www.gatzs.com.cn)上查询有关招生政策和招生办法及高校信息。
(二)学生在校期间,高校按教育部等六部门发布的《普通高等学校招收和培养香港特别行政区、澳门特别行政区及台湾地区学生的规定》进行管理。学生与内地(祖国大陆)学生享受同等医疗保障政策,按规定参加高校所在地城镇居民基本医疗保险并享受同等待遇。
(三)学生修业期满,考试成绩合格,由高校颁发毕业证书。符合条件的,授予学士学位。
(四)具体报名、打印准考证、公布成绩、填报志愿时间及注意事项,请留意联招办和报考点公告。联招办地址及联系电话:广东省广州市天河区中山大道西69号广东省教育考试院大楼,86-20-89338633转7。
(五)如因新冠肺炎疫情防控形势变化,需调整考试时间或提供核酸检测报告等,具体工作安排或要求另行通知。
今年的政策较往年没有变化,海外永居身份并符合居住要求的孩子们依旧符合华侨生政策。其实,孩子要想参加华侨生联考,较为快捷的方式便是取得外国长期或永久居留权。
现如今,拥有一个海外身份已经成为高净值人士的标配之一,他们有的是为了自己将来的养老提前做规划,有的则是为了扩展自己的事业版图,但其中更多的是为了子女可以享受更优质的教育资源,接受更先进的教育理念。
因而,如果能提前规划海外身份,除了海外优质的教育资源外,即便选择回国深造,华侨身份的学生也可以享受低分录读国内名校的福利。
但是,海外移民政策整体有收紧的趋势,办理周期在延长,而华侨生的身份界定也日趋严格,增加了海外居住时间等限定条件。想要通过办理海外身份,让孩子享受华侨生带来的种种教育优势,必须尽早规划!
符合华侨生联考要求的项目其实有很多,但要取得华侨生身份不仅要拿到绿卡,还需要满足居住要求,所以,大部分家庭都倾向于购房移民的项目,所以我们今天主要为大家推荐几个性价比较高的欧洲购房移民项目。
希腊购房移民是性价比较高的项目之一。投资金额低,仅需购买25万欧元或以上房产;审批速度快,流程简单,6-8个月可办理完毕;拥有希腊身份可畅行26个申根国家。
1、高性价比:较高的性价比,购房即可获绿卡;
2、投资额度低:仅需25万欧元购房,一步到位获得绿卡;
3、无居住要求:获得绿卡之后无任何居住要求;
4、审批速度快:希腊移民流程简单,审批速度快,3个月即可办理完毕;
5、身份含金量高:希腊是申根国成员,拥有希腊身份可畅行26个申根国,同时希腊护照可免签全球183个国家;
6、申请要求简单:无需证明学历、管理经验、资金来源以及体检;
7、房价增值潜力大:希腊经济回暖,房产市场触底回升,房价回升空间大。
1、申请条件简单、审批快速:无学历、语言、管理经验等要求,4-6个月快速获批;
2、投资回报高:抄底投资房产,可自住可出租,投资回报率高;
3、移民不移居:居留卡有效期内登陆一次即可,不受“移民监”限制;
5、子女接受优质教育,学习世界第三大语言,更具竞争力。
2、对申请人无学历、语言、资金来源、商业背景、移民监等要求;
4、子女可享受免费12年教育、可低分数、低成本入读欧洲名牌大学;
5、一人申请,全家三代受益;房产属永久产权,世代传承;
7、拥有葡萄牙身份证,可以自由在欧洲26个申根成员国生活;护照免签证进入全世界近180多个国家(包括美国、加拿大、澳大利亚等国家);
更有采取“升级版”操作,为孩子办理他国护照,就能以国际生身份,连“笔试”都可以免掉,几乎是零难度上清华北大!
寰投移民帮——作为中国“全球财富生活规划平台”,用专业、严格、高效的服务标准,为中国高端财富家庭及个人定制:全球身份规划、国际教育咨询、海外房产投资、保险及保障咨询、海外税务规划、全球资产配置等全方位的财富管理综合服务。
如需了解华侨生联考、教育移民相关问题,可以拨打400-085-6660,或添加小帮微信直接咨询。

❈长按二维码,加入我们的移民群,老司机们都在等你哦❈