
由于近期微信订阅号更改推荐规则,不再按照时间顺序推送文章,为了第一时间接收到我们的推送,请将【移民帮】设为星标
,并经常点文末
和
,如果我们的文章有打动你,可以戳文末左下角的
,将文章转发出去,每晚20:00我们不见不散~
提起国际教育,上海一定是最火热的。上海不仅坐拥国内最多数量的国际学校,民办学校的质量也有着非常好的口碑。作为国际学校数量第二的北京,虽然民办学校也许没有上海的发展早,但公立学校国际部在拿offer上从不手软。今天就让我们看看北京公立学校国际部到底有多猛。
文章来源:Miki粥(ID:mikizhou520)
Miki粥,资深媒体人,教育纪录片总策划,创造了“顺义妈妈”一词。个人公众号:Miki粥(mikizhou520)
周日,我参加了一个国际学校择校活动,并做了开场演讲《中国家庭的择校困惑》,分析了影响家庭择校决策的几个主要原因,现场很热闹,里三层外三层的家长,都想围观下别人的择校焦虑。
讲座还没结束,我就收到了一个前顺义妈妈发来的消息,是北师大附属实验中学(简称“实验”)国际部2021年新鲜出炉的录取榜单。
真是一份亮瞎双眼的榜单:
1个麻省理工, 1个斯坦福,2个耶鲁,8个芝加哥大学…
拿到芝加哥大学offer的同学太多,以至于我数了三遍才敢确认录了8个。
此外,还有1个宾大,2个西北大学,2个布朗,3个约翰霍普金斯,5个范德堡,2个莱斯,4个康奈尔等等,美国前20的大学录了30多个;
英国申请方向的同学们也非常努力,3个剑桥,10个牛津…
真没想到,咱有一天读全球名校学生录取名单,像相声演员“报菜名”,没有华少的嘴皮子,这一口气都说不完。
真的是…太壮观了。
发图片给我的老母亲,带着儿子一起爬藤,绝对是见过世面的人,但突然有这样一份录取结果摆在眼前,还是很激动的,“这个太牛了,秒杀所有国际学校啊。”
然后又补了一句,“还只是早申。”
我问,“怎么,去不去?中考成绩西城全市最低要求,565就能申,要搁海淀,得拿出567分呢。学校还是厚道呀,留给了西城娃们足足2分的空间呢啊。”
她急忙说,“不了不了,我们就努四中国际部了。”
点击图片进入“智能移民”,15秒帮您解决各类问题,让身份规划变得更轻松

北京公立国际部
时间真快,又到了一年一度的名校放榜日。看着那些令人振奋的名校榜单,再看看自家娃的分儿,不上火不大可能。
之前我就跟大家聊过,要论国际化教育的平均质量和水准,那上海绝对是公认的全国最好,但如果要论全球名校录取,北京真是从来没露过怯。
为啥呢?因为虽然国际学校在帝都非主流,但架不住但资源最强大的公立教育系统里,有最强悍的名校国际部啊。
这些国际部,都是以把学生送去全球最顶尖的大学为目标,而且人家还真正做到了这一点。就比如说实验吧,ED名单一出,是不是会让你淡淡生出有一种“无敌最寂寞,谁敢与争锋”的感觉?
而且,除了北师大实验之外,还有四中国际部、人大附ICC、十一学校国际部,因为录取要求高,升学结果强,被称为帝都公立国际部的四大王者。
首先说说这个“录取要求高”,到底有多高?
中考成绩要求560分以上,这就是公立国际部四大王者录取的起点。
之前听说,四中国际部的全北京录取分数线最高,这两年貌似已被实验反超。
最新透露出来的数据显示,虽然四中和实验起点都是560,但实验的分数线已经在暗戳戳的提升,而且各区的分数还不一样,东西海三大教育高地565分起,如果是朝阳区的同学,就更惨烈了,中考要拿到570。

要知道,北京市中考满分才580分啊!所以,你大概知道一个学校的分数线划到了570,是一个什么样的招生态度了吧,基本就是“我校大门只为最强大脑敞开”。
人大附中ICC属于四大公立国际部里相对比较佛系的,还给中考545分的同学留了报名的机会,但是,直接签约也得565了…
每年分数略有差异,但总归可以从每年分数线划拉出来的排名来观察到这些学校的录取底限在哪里。
而且,除了中考成绩高以外,还要求学生英语好。这个英语好,绝对不是按部就班跟着公立教育加课外补习走上来的,至少是对标国际学校同学段水平吧。录取还有面试,现场考察综素、语言和思维,再来一轮筛选。
最终筛出来的都是些什么人?呵呵,都是学霸中最多才多艺的,素鸡里学习最彪悍的。
所谓的公立国际部的四大王者校,拿到的都是全北京市最顶尖的学生资源,这是可是在帝都的国际学校没有办法比的。
再说“升学结果强”,实验的ED录取已经很说明问题了。
此外,每年藤校榜单,其它三所学校也不甘示弱,基本世界排名前列的学校都不会落下,尤其是美国前20和英国G5斩获颇丰。
总说美国前20、美国前20的学校,我估摸大家好多只知道学校牛,都不知道这里面到底是些啥学校。在这里上一条知识点。
所谓美国前20的学校,就是哈耶普、MIT、斯坦福、哥大、芝加哥;杜克、宾大和霍普金斯;西北、达特茅斯、加州理工;布朗大学范德堡、康纳尔和莱斯;诺特丹、UCLA,以及圣路易斯华盛顿大学。
至于英国G5,就是牛津剑桥、帝国理工和伦敦学院、伦敦政经。
如果你以为学生厉害,就能拿出厉害的成绩单,那就想得太简单了。
因为在过去有些神奇的学校验证过这一条不灵验。它们也靠自身公立的品牌,集齐了学霸和超能少年,但就是无法呼唤出名校的offer。
有人觉得这跟学校的教育有直接关系,但学校不觉得呀:我们搞教育不是奔着藤校、G5去的,我们的目标是培养人,培养一个普通的人…
这种说法真耳熟,但问题是他们收集的这些,可都是学霸之霸啊!基因优越、家庭栽培、自己还刻苦,早晨6点起床熬到12点还在读书,就为了到您这让成为普通人?

所以,北京公立学校国际部的四大王者,能杀出重围也是有两把刷子的。
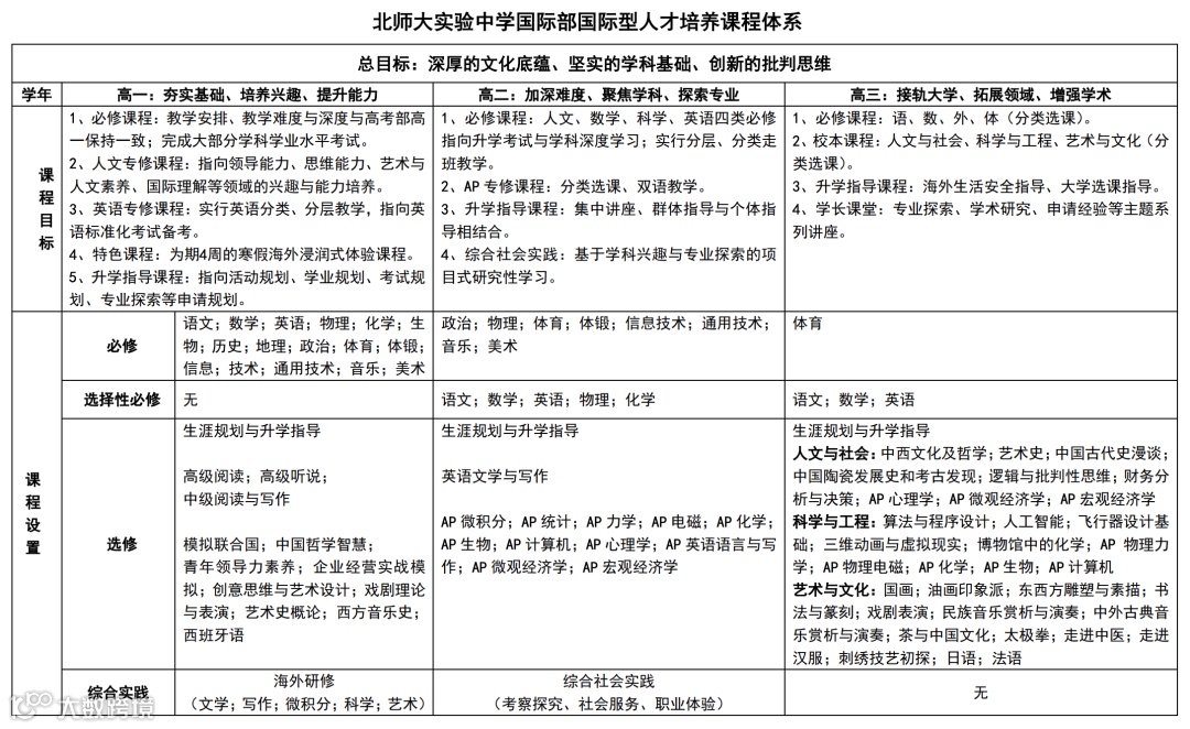
比如最强实验国际部,完全是搞了一套自属于自己的综合课程体系。其中,学术课程包括:国家学历课程、中外融合课程、大学通识课程、研学项目课程。
用词太专业,我翻译一下。其实就是高中课程,上公立学校都必须要学的,参加会考拿高中毕业证;融合课程和大学通识课程,其实就是ACT,理科AP,SAT2…总之,什么东西好就学什么,什么能出成绩学什么,真正自主研发出一个中外课程大荟萃。还搞出了很多特色课,莎士比亚宣读、美国文学写作…
而且,实验国际部的国内高中课程,高一和自己本部的必修一样,考试都一样,难到学霸们纷纷感觉自己灵魂被难飞…
有个文科方向的小朋友爆料,他一个纯文,要考AP微积分、SAT2数学和物理,这要是高一不上点难度,锻炼不出逻辑思维能力,那后面的日子真的是别自虐了。
学校备受好评的是活动课程。但是活动多了,就更苦到酸爽了。学霸们的学校效率已经很高了,但在公立国际部的日子最痛苦的还是时间完全不够用。
之前有个朋友说,一个家长为了追求升学成绩,好不容易把娃从国际学校转进了某公立国际部,还不是四大王者,没俩月就后悔了,以为发现公立国际部太苦了!选AP的话,preAP、普高、语言、SAT、课外,全套下来至少搭上半条命。
他需要的不是你全力以赴,根本就是要你三头六臂,好不好?所以只有真正有死磕精神的学霸才有能力一站到底。
如果你真的跟上了节奏。那恭喜你,你会享受到全方位的最强教育服务。
还是实验,所有学生高中一年级都要去海外研修。在美国呆一个月,三个星期在高中学习,一个星期去大学做访谈。访谈的意思基本就是选学校,和教授、招生官聊聊,加深印象,为未来的申请文书刷个存在感。
之前我认识的一个小朋友,国际学校在读,计划申请美国大学。寒假自己找项目约教授,自己定实验室。折腾小半年,花一大笔银子搞二十天的项目做背景提升,实验直接帮娃们就全套规划进了升学计划了,真正是天天研究名校的人,经验丰富,未雨绸缪。
而且,教学也很有人性啊。只要能入学,第一周课程都提供的特别简单,方便学生串门随便旁听,找找感觉,最后能选自己喜欢的老师的课去上。
学校想得明白,教学是需要自带好感度的,强扭的瓜不甜,师生配合好才能出成绩。有这种意识的公立教育,应该也是非常罕见了。
当然,从另一个侧面你也能看出,学校是真的不缺好老师。但凡有水货,也早就被学生靠脚投票的评审制给灭了。
北京的公立国际部也不是全都能保升学、保录名校。判断这类学校的简单方法,就是查录取卡到了中考多少分,全区排名多少位。
现在比较主流的国际课程有三个,AP、IB和alevel,也不是所有的国际部全都上。比如,四大里面,只有人大ICC和十一学校三套课程都有。
四中也不过就开了AP,高一上衔接课程,高二过渡上AP,这确实也是比较适合从公立读上来的牛娃,一路鸡血不间断,被学习虐到充实了。
有些学校只开alevel,更适合走英国方向申请G5。
每个学校都有自己的升学特色,有的英国录的多,有的美国名校多。其实就是名校之间的合作默契了,帝都最顶尖的公立筛过的生源那得多强啊,直接省了名校招生官筛选的时间成本了。
深圳的深国交,这些年一直都是牛剑在中国深圳的生产基地,但就是苦无美国登顶的名校申请成功案例。就是因为课程搁在那里,申美的资源还比较有限。
文章开头的前顺义妈妈,就是在发现了想走国际升学路径的秘密之后,费尽心机把娃从帝都数一数二的国际学校转到了公立四强读普班,为娃爬藤铺路…
所以,你有时候以为学校深谋远虑,其实真正为娃教育筹谋、熬干心血的,都是这群家长。
北京四中国际部,不是你想的那种国际部,收京籍娃看中考分,然后送去读世界名校。四中国际部在四中本部,跟清华附一样都只收外籍,也就是留学生。
四中国际校区,在复兴门的那家,才是鸡血家长要送娃去的所谓的“国际部”。
此外,四中还有一个佳莲校区,套路像国际学校,课程跟四中一样。学费一年26万,不过他们会发奖学金,一年10万,折合下来学费跟国际部差不多16万。
要知道,在公立国际部或者国际课程中心就只有高中,想走国际教育路线,你要么读公立走中考拿高分考进来,要么就是国际学校将玩命苦读。都很艰难,只有这少的可怜的20个初中名额,让家长看见抢先一步进世界名校的曙光。
突然有点期待今年四大的终极名校榜单了,不知道又是一场怎样的“血雨腥风”。
小帮:
在教育孩子的问题上,中产阶级大概是最焦虑的一群父母,他们中最流行的一句话叫:绝不能让孩子输在起跑线上;许多父母为了让孩子受更“好”的教育,可谓倾尽所有,倾家荡产购买学区房,花天价报各式各样兴趣班、读国际学校等方式,其实培养教育孩子成才的方式不仅仅只是购买学区房这一种方式,除此之外,家长还可以提前为孩子规划身份去国外学习,或者让孩子以华侨生的身份参加国内高考,都是培养孩子成才的方式,关键在于每个家庭每个孩子的选择。
教育投资是为孩子准备的最宝贵的财富,如果有机会,家长一定要为孩子未来多选择一条出路,别让他落后太远,因为那样实在太辛苦。
寰投移民帮——作为中国“全球财富生活规划平台”,用专业、严格、高效的服务标准,为中国高端财富家庭及个人定制:全球身份规划、国际教育咨询、海外房产投资、保险及保障咨询、海外税务规划、全球资产配置等全方位的财富管理综合服务。
如需了解世界各国移民项目、申请条件、移民优势、办理周期及留学等更多问题,可以拨打400-085-6660,或添加小帮微信直接咨询。

❈长按二维码,加入我们移民群,老司机都在等你哦❈
点击【阅读原文】,一键评估适合你的移民目的地。