

2024年的H1B抽签已经结束,不知道小伙伴们是否中签了呢?
美国移民局已明确表示:今年收到的H-1B注册数量已达到抽签类H-1B的年度上限。而根据预测,2024财年H1B的申请人数将突破50万,50万人抢8.5万个名额,算下来也就17%的中签率,远低于去年的26%。中国籍申请人的中签率更是低得可怜。以去年为例,中国申请人的在这26%中,占比不到一成。
还没有开始在美国留学的家庭或许有些不了解,H-1B为什么这么牵动留学家庭的心。其实无论是在美国留学还是求职,都需要合法的身份(H-1B就是毕业后的工作签证),否则就有被遣返的风险。
今天小帮就来为大家简单介绍一下,留学生在美国通常有哪些“合法身份”。
发放对象:全日制在美国读书的学生,没有名额限制。
持F1签证可以在校园内工作(一般一周不能超过20小时),如果要校外工作则需特别批准。如果你已经获得美国学校的录取通知书,那么你可以向美国驻海外使领馆或移民局申请F1非移民签证。不过,这些学校必须是获得美国移民局认可、有资格招收外籍学生的学校。
当然,大家在获得大学录取通知书时会收到学校的I-20表格,需要用这个表格申请F1签证。
H-1B类别签证是一种非移民类工作签证,发放给具有专业技能的外国人,适用于从事“专业职位”的专业人士,其职位的最低入门级要求是要有学士学位或同等学历。如果该外国公民以前未持有过H-1B 签证,则必须遵守每年的法定配额(一般来说,每个财政年度发放总共不超过8.5万份 H-1B 签证)。
其中20,000个优先名额属于研究生或研究生以上学历的受益人申请,而另外65,000个名额则属于本科生或者没有获取优先名额的其他受益人获取。
持有H-1B签证者可以在美国工作三年,然后再延长三年,6年期满后如果签证持有者的身份还没有转化(比如EB-2、EB-3或其他工作类型的签证),就必须离开美国。一般来说,H-1B是从4月开始递交申请,到10月H-1B正式生效,所以一般都需要提前做打算。
点击图片了解不仅享有签证预留配额,且会获得移民局的优先审理权的CMB组84项目
CPT,全称Curricular Practical Training,是允许学生在校外合法打工的一个许可,通常由学校的国际学生中心(ISS Office)办理。CPT时间不能超过12个月,否则将会影响你的OPT申请。
CPT是学科既定课程的一部分,工作领域必须和学习专业相关。
如通过CPT进行带薪实习,既可以获得工资,还能获得相应的工作经验,可谓一举多得。
OPT,全称Optional Practical Training,即美国F1学生签证毕业后的实习期。
一般情况下,持有F1签证的学生在毕业之后有12个月的OPT时间,这段时间有工作许可,可以在任何公司工作,但要求工作内容必须跟专业有关,这段时间基本不受限制,可以在美国停留。如果国际生在毕业后60天内仍未申请到OPT,就必须离开美国。
普通留学美国持F1签证的学生是不可以在美国全职工作的,毕业以后,学生可以在相关专业领域寻找实习工作单位,申请OPT拿到移民局发放的EAD(Employment Authorization Document)才可以全职上班。在实习期间,会仍然保留F1的学生身份,实习期间如果找到合适的工作单位,签订正式的雇佣合同,F1学生身份便可以转换为工作身份H1B。
OPT是学生身份到工作身份的过渡阶段,也就是说国际学生可以得到一定时间的缓冲期合法身份留在美国找工作、积累工作经验。OPT并不是一种签证类型,留学生的学生身份并没有改变,所以,要随时跟以前就读学校的国际办公室工作人员保持联系,及时了解政策和手续上的变化,以便将来申请工作签证,或是继续留美深造。
STEM专业的学生可申请最多延长24个月,也就是说,STEM专业的学生可拥有36个月的OPT时间,这就为大家保证了足够的时间去找工作,因而这几年STEM专业也是异常火爆。
可见,留学生毕业后想在美国留下来,必须要仔细规划自己的身份转换时间节点,一旦错过,可能就需要费很大的周折,甚至回天无力。因此,越来越多的留学家庭开始未雨绸缪,提前规划永居身份,以绿卡身份就读美国大学。

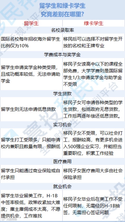
规划移民通常以家庭为单位,这样父母可以不必再担心陪读问题。孩子可以以本地生身份申请学校,第一个好处就是专业选择不受限制。美国很多学校的热门专业,临床医学、牙医等专业是不招留学生的,还有像计算机、人工智能、材料等专业普通留学生基本很难申请成功。
美国高校特别是名校都有本地生源保护政策,几乎90%以上名额都留给本国公民(包括绿卡持有者)。
除了生源名额外,美国大学的本地生保护政策还体现在学费上。本地生的大学学费普遍比留学生生低50%-80%。
既然选择留学就是为了更好的教育资源,为何不选择更容易的通道。
另一方面,持有绿卡并不影响国籍,如果孩子未来想回国发展,优势也是相当明显。
眼下美国移民正处于一个申请利好期,首先就是排期多年的EB-5新增了无排期通道(相关阅读:美国EB-5投资移民新项目:免排期的CMB组84 Hillwood Daytona定制物流项目),针对人才类的EB-1A和NIW项目也可以加急审理(相关阅读:抢人大战再升级!1月30日起美国NIW及EB-1C移民申请可全面加急)。近期意办理美国移民的申请人还应尽快递交申请。如不清楚自己适合什么项目,欢迎联络小帮进行一对一评估。
关于移民帮
如需咨询美国EB-5投资移民申请条件、移民优势、办理周期等问题,可以拨打400-085-6660,或添加小帮微信直接咨询。

移民帮——作为中国“全球财富生活规划平台”,用专业、严格、高效的服务标准,为中国高端财富家庭及个人定制:全球身份规划、国际教育咨询、海外房产投资、保险及保障咨询、海外税务规划、全球资产配置等全方位的财富管理综合服务。

点击【阅读原文】,一键评估适合你的移民目的地。







