

随着各地高考分数段陆续揭晓,不少网友的朋友圈被这张图刷屏。

图片来源:央视新闻
大家发现,浙江的分数线比其他省份高了一大截。实际上,各省考卷不同,难度不同,分数线并不具有可比性。

不过,不可否认,浙江高考的高分考生确实挺多,从官方公布的“2023年高考一分一段表”就可以了解到今年浙江省600分段以上的考生达5.29万人,与去年的4.84万相比,又多了4,516名。同时,还能发现——
高分多:670分以上的有4,710人。
“一分一操场”:606分-475分,每一分都有1,000名左右的考生。
而且,浙江本科第一段488分,并不意味着488分就能上重点本科。按照高校发布的预估线,例如浙江工业大学,建议浙江省内普通类620分及以上的考生报考。
那么想要在千军万马中突出重围,有没有其他办法呢?
实际上,通过华侨生身份的转换,可以更轻松地考上985/211。
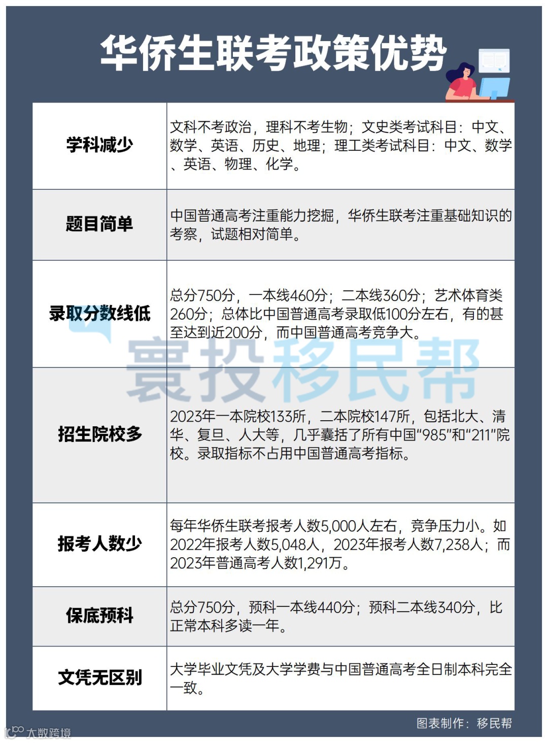
华侨生参加的高考称为“华侨生联考”,其最大的特点就是——竞争压力小!
往年,每年实际考试人数5,000左右,2022年放出的招生名额达到6,000+,报录比小于1,这意味着理论上每个人都可以考上;
今年,华侨生有7238人报名,尽管高于往年,但相比今年超过1,291万人的高考,竞争人数还是小得很多了。
华侨生联考仅从211+985来算重本率,联考的录取比例为50%左右;而高考211比例5%,985比例仅1.62%。
华侨生联考目前的招生院校基本上为“一本院校+少部分二本院校”,加上报录比较低,一本率在70%左右;而高考一本率从个位数到30%不等,平均10%左右。
再看华侨生联考的分数:普通类院校文史类:360分,理工类:380分。部分院校执行高分线,文史类:460分,理工类:480分。当你360分都考不到,那么还有预科可以上。
当然,有一些985+211院校对于华侨生的录取分数,和普通高考旗鼓相当,但是从考试难度来讲,华侨生联考的试题比普通高考简单得多。
我们打个比方,一个华侨生和一个普通高考生,一样考了690分,一样都能上清北。但是普通高考知识内容多且难,成绩能达到690分基本就是学霸级别;而华侨生的考卷中60%是初中知识,与普通高考的难度不是同一个级别。

那么中国大陆出生的孩子,怎样才能参加华侨生联考?
根据今年的招生简章,想要报考华侨生联考,需要具备“高中毕业文化程度”以及拥有“港澳台身份”或“华侨生身份”。
因此,想要为子女规划华侨生联考升学道路,首要的任务就是为子女配置“身份”,那么,如何规划华侨生身份?
目前,澳门地区及台湾地区没有可以直接获得身份的方式,因此家长们大多数选择规划“香港身份”。
香港身份的获取途径有:香港优秀人才入境计划、香港高端人才通行证等。
父母任意一方通过以上途径申请香港身份,获批后18岁以下的子女便可随行取得香港身份,通常性居住满7年后便可申请转为永久居民,然后办理《港澳居民来往内地通行证(回乡证)》,方能参加华侨生联考。
建议规划身份时间:获得香港永久居民身份+办理回乡证后方可报名华侨生联考,因此需要提前至少7-8年进行规划,至少要在子女小学五年级前就开始规划香港身份。
想要获得华侨生身份,就需要为子女配置某一国家的合法居留资格或永久居留身份,比如:希腊黄金居留签证、葡萄牙黄金居留签证、日本经营管理签证、泰国精英签证、菲律宾ASRV签证等,是热门的华侨生联考规划搭配。
华侨考生需要满足“居住要求”:
持合法居留身份:考生与父母一方拥有合法居留资格,并已在住在国连续居留5年,需5年内在住在国累计居留不少于30个月;
持长期/永久居留身份:考生与父母一方拥有长期/永久居留权,并已在住在国连续居留2年,两年内累计居留不少于18个月。
相对来说,华侨生身份规划时间较短,通过“投资”拿身份的方式对申请人的要求较低,最快2-3个月即可拿到永居身份,最快3年可让子女参加华侨生联考。
建议规划身份时间:至少要提前三年以上、在子女读初中的时候就要开始准备海外身份的规划。
点击图片了解已满足移民局就业条件且拥有优先审理权的LightStone DLTA万豪酒店项目
当下中国父母中最流行的一句话叫:绝不能让孩子输在起跑线上;可是现实却告诉我们:作为父母我们正是孩子的起跑线。人生从来都不是一场短距离赛跑,而是一场家族接力赛。上一代人将手中的棒子交接给下一代,而下一代人则在我们结束的地方,重新踏上征程。
高考竞争愈加激烈。这场没有硝烟的战争,就像是千军万马过独木桥,让万千家长操碎了心。
要知道,有时候,选择比努力更重要。很多家庭为孩子另辟蹊径选择澳洲、欧洲等国家移民,获得海外身份后回国参加华侨生联考。由于拥有“华侨生”这一身分,享受国家给予中国华侨的政策,高考就轻松很多,也容易很多。
关于移民帮
如需了解华侨生联考报考条件、考试优势、身份规划等更多问题,可以拨打400-085-6660,或添加小帮微信直接咨询。

移民帮——作为中国“全球财富生活规划平台”,用专业、严格、高效的服务标准,为中国高端财富家庭及个人定制:全球身份规划、国际教育咨询、海外房产投资、保险及保障咨询、海外税务规划、全球资产配置等全方位的财富管理综合服务。

点击【阅读原文】,一键评估适合你的移民目的地。






