点击上方蓝色字,关注我们哦~


很多人可能还不知道——
当你还在翻墙抢名校、熬夜刷签证、苦等排期、焦虑身份,
一门心思想要“挤进美国”的时候,
有一群美国富人,已经悄悄转身,跑去一座“孤岛”了。
听起来是不是有点《黑镜》+《荒野求生》的即视感?
难道是准备去修木屋、打野炊、断网生活,走“高端隐居流”?
别急,跟着小帮,咱今天来扒一扒这个“孤岛真相”!
这座“孤岛”到底是哪?
小帮也不藏着掖着了!
它就是——新西兰。
8500万年前,新西兰从冈瓦纳古陆分家,自己漂到了南太平洋,
从那时候起,它就没“靠”过谁。
这可不就是一座孤岛么!
但也正是这份“孤独”,
让它远离喧嚣、稳定中立,没有边境争议,没有地缘压力。
特别是在这个局势多变、风险难测的时代,
新西兰的“孤”,反而成了一种“稳”。
虽然地图上常常被印漏,但现实中,它却变成富人们的心头好。
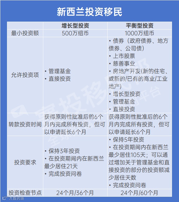
6月23日,新西兰政府官宣:最新“黄金签证”(Active Investor Plus)推出不到三个月,已经收到189份申请,远超旧政两年半总和(116份)!
其中——
📌美国人占了85份,接近一半!
📌还有中国大陆26份,中国香港24份。
目前有7位申请人已将资金转入新西兰并获得居民签证,5人选择增长型,2人选择平衡型,总投资额达4500万纽币!
这是什么概念?——相当于近2亿元人民币!
如此昂贵,但是新政推出后申请却十分火爆,尤其受美国富人们的“青睐”?是为何?
✅政策“松绑”,门槛明显降低
取消英语语言要求,申请门槛大降;
原先复杂的投资加权系统取消,结构更清晰;
-
“平衡型”投资范围被大幅拓展,资产配置空间更大;
居留要求大幅放宽:增长类别三年内只需累计居住21天。
随着地缘政治紧张、全球经济多变,让许多高净值人群开始重新思考“Plan B”。新西兰之所以脱颖而出,靠的是它的底层稳定性:
民主制度成熟、司法体系独立;
银行系统透明、政经风险低;
被视为全球避险地图中的“净土型国家”。
新西兰前部长、现任全球投资顾问Stuart Nash曾直言:
“在当今世界,政治稳定就是顶级财富。”
他指出,美国申请激增,与特朗普可能连任带来的政治不确定性密切相关。
许多申请人出于政治立场考量,更倾向为自己配置一个更稳定、可控的“第二选择”。
小帮想说:
在这个越来越不确定的时代,
真正聪明的人,早就开始为身份多留一手、为未来多备一份稳。
如果你也好奇自己是否适合新西兰黄金签证,
(相关阅读:新西兰投资移民新政细则公布,4月1日起实施)
👉不妨戳一下小帮,让专业顾问帮你快速评估适配度。
当然我们也知道——新西兰“黄金签证”的门槛确实不低,
如果你觉得门槛偏高、投资金额不太合适,也别着急:
✅小帮这里覆盖包括美国、日本、希腊、新加坡.......多个国家身份项目;
✅不论你关注的是身份、教育规划、还是资产配置,我们都能量身匹配适合你的路径。
赶紧来私信小帮,评估一下哪条路最适合你!
点赞
分享
收藏
关于移民帮
如需了解新西兰“黄金签证”以及其他身份规划途径等更多问题,欢迎账号内私信小帮,或拨打400-085-6660,或添加移民帮资深顾问微信直接咨询。
移民帮——作为中国“全球财富生活规划平台”,用专业、严格、高效的服务标准,为中国高端财富家庭及个人定制:全球身份规划、国际教育咨询、海外房产投资、保险及保障咨询、海外税务规划、全球资产配置等全方位的财富管理综合服务。
版权声明:除了原创类稿件,其他均来自网络,版权归原作者所有。本文小编搜遍网络也未能找到作者和原始出处,望谅解。如原作者看到,请第一时间在公众号留言,我们会在后续的文章中声明,如觉侵权,我们会在第一时间删除。
点击【阅读原文】,一键评估适合你的移民目的地。






