肺癌是对人群健康和生命威胁最大的恶性肿瘤之一。近年来,肺癌的发病率在多数国家呈现明显增高的迹象,其中,非小细胞肺癌(NSCLC)占比约85%。目前,基因测序技术已在NSCLC诊断、靶向治疗、预后研究中发挥了关键作用。
在过去的20年里,虽然全基因组关联研究(GWAS)已经将40余个遗传位点与NSCLC联系起来,但前期大多数研究都是基于欧洲人群进行的,目前仍缺乏对于中国人群的大规模研究,并且基于基因阵列插补的传统GWAS仍然存在一定的局限性。首先,基因阵列只覆盖了部分基因组变异,对于基因组中其他基因变异的推断依赖于插补技术,因此其准确性依赖人群匹配且更全面的单倍型参考基因面板(panel)。其次,基因阵列插补只适用于常见的低频变异,无法准确分析罕见致病变异。
为解决上述难题,近日,南京医科大学沈洪兵/胡志斌团队对来自南京肺癌队列(NJLCC)的2984例NSCLC病例和3020例无癌对照进行了大规模全基因组测序(WGS),鉴定了20余个NSCLC相关的常见致病性突变,其中5个为新发现致病变异,并发现DNA修复基因中的罕见功能缺失变异以及BRCA2启动子中的罕见变异增加了非小细胞肺癌风险。相关研究成果已发表在Cancer Cell上,文章题为“Analyses of rare predisposing variants of lung cancer in 6,004 whole genomes in Chinese”。
将WGS技术应用于中国人群肺癌致病变异的鉴定不仅可以构建中国人群的特异性单倍型基因参考数据库,提高常见和低频变异插补的准确性和覆盖度,增加发现新易感变异的可能性,还可以为系统发现肺癌罕见致病变异提供信息。

文章发表在Cancer Cell
首先,研究人员对从NJLCC招募的3043名NSCLC患者和3084名无癌对照者进行了WGS。通过严格的数据质控,最终共有2984例NSCLC患者和3020例对照个体被纳入后续分析流程,并确定了100565590个短小变异,包括91942266个单核苷酸变异(SNV)和8623324个小片段插入或缺失(INDEL)。其中,8.79%的SNV和12.56% 的INDEL被认为是常见、低频变异,其它绝大多数为罕见变异,并且68.59%的罕见变异未收录在gnomAD数据库中。

图1. 整体研究流程示意图,来源:Cancer Cell
研究人员按组织学类型(肺腺癌和肺鳞状细胞癌)、性别(男性和女性)或吸烟状况(吸烟者和终生不吸烟者)对整体NSCLC和亚组进行了关联分析,共发现20个位点可以达到全基因组显著性水平。在这20个位点中,有5个位点未被报道过,其中2个基因位点与整体NSCLC的风险有关。同时,这5个变异位点与NSCLC风险的关联也在另外的独立队列中得到了验证,该队列包括2018例患者和2392例非癌症对照。

图2. 全基因组关联分析鉴定五个显著性易感位点,来源:Cancer Cell
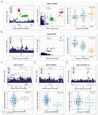
为了确定5个未被报道的NSCLC相关位点的功能相关基因,研究团队利用NSCLC中国患者的116个相邻正常肺组织的基因型和转录组数据,构建了肺组织特异性表达定量性状位点(eQTL)数据库。对于先前未报道的2个具有共同变异的位点和先前报道的五个独立共同变异的位点,通过整合NJLCC eQTL数据集和GWAS数据集,进行了位点级GWAS-eQTL共定位分析。最终确定这些变异位点与SRC、DSP、RGL2、BTN3A2和CCDC116相关联。

图3. NSCLC高危位点的潜在易感基因的鉴定,来源:Cancer Cell
BRCA2、癌症易感基因和DNA损伤修复途径基因中罕见致病性LOF负荷增加
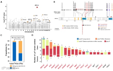
在对编码序列中罕见变异(MAF<0.5%)的深入分析中,研究团队共纳入了3268个至少有3个LOF变异的基因。结果显示,BRCA2具有最高的信号,在经过多次校正后,其风险相关性仍然显著。在NSCLC个体中,研究人员在BRCA2的标准转录本中鉴定出22个LOFs变体,其中14个P/LP变体在ClinVar数据库中有记录,其他8个没有记录。更加有意思的是,在NSCLC个体中发现的BRCA2的LOFs变体主要位于RAD51的结合位点。
除BRCA2外,肺癌患者中其他10个CpG的LoF变异负荷也高于非癌症对照组,包括RAD50、ATM、FANCA、ERCC6、RAD51D、FANCM、WRN、CHEK2、NBN及MRE11A。进一步分析发现,LoF负荷增加的15个CpG参与了DNA损伤修复(DDR)过程。
图4. 罕见LOF变异与NSCLC风险的相关性分析,来源:Cancer Cell
在基于启动子的关联分析中,研究团队共纳入了10041个至少有3个功能变异的基因,发现BRCA2启动子区与肺癌风险存在显著相关性。BRCA2启动子与NSCLC风险之间的关系在包含2018例患者和2392例对照的独立队列中也得到了验证。此外,研究人员在一个独立的前瞻性队列中对BRCA2启动子区进行了Sanger测序,该队列有23826名参与者(包括301名新诊断为NSCLC的个体),并观察到一致的关联性。

图5. BRCA2启动子区域与NSCLC风险的相关性分析,来源:Cancer Cell
综上所述,该研究通过WGS和SNP基因分型,构建完成了迄今为止中国人群中最大规模、最全面的胚系变异及其与NSCLC关联的分析结果。利用高深度的WGS数据,研究团队构建了高质量的单倍型参考面板,并基于WGS和人群特异性的分析策略对常见和低频变异进行单变异关联分析,确定了5个新的NSCLC风险相关全基因组显著位点,并进一步揭示了5个高置信度易感基因:SRC、DSP、RGL2、BTN3A2和CCDC116。
此外,通过完善的转录本表达和功能优先排序策略,研究人员在全基因组尺度上系统评估了NSCLC罕见易感变异的致病性,并证明LOF变体破坏BRCA2或DDR通路显著增加NSCLC的风险。此外,除了编码区域的变异体,研究结果还提供了非编码变异体对疾病的影响,例如BRCA2启动子变异和FAAP100增强子变异,可以对NSCLC的风险产生强烈影响。

图6. 整体研究概图,来源:Cancer Cell
基于WGS的研究极大地提高了基于大规模人群队列的遗传研究效率,而且有助于描绘罕见致病变异的全貌,拓宽领域内对肺癌遗传病因学的认识,为肺癌的精准预防、治疗等提供重要参考。
文章中提到的全基因组关联分析(Genome wide association study,GWAS),是对多个个体在全基因组范围的遗传变异(标记)多态性进行检测,获得基因型,进而将基因型与可观测的性状,即表型,进行群体水平的统计学分析,根据统计量或显著性 p 值筛选出最有可能影响该性状的遗传变异(标记),挖掘与性状变异相关的基因。
百易汇能生物致力于为客户提供更好的产品体验,坚持不断地优化GWAS测序产品,基于客户的研究目的,给客户提供最优的实验方案,也将不断地对该产品实验端、分析端进行优化升级,给大家带来更加优质、专业的服务!
咨询电话:027-63497508
邮箱:market@bioyigene.com
网址:http://bioyigene.com/
公司地址:武汉东湖新技术开发区高新大道888号高农生物园总部B区20栋5层
武汉百易汇能生物科技有限公司坐落于武汉光谷高农生物园总部,是一家专注于第二代、第三代测序技术在人类健康和生命科学研究两大领域的高新技术企业。公司现有软件著作60余项,发明专利6项;公司成立以来累计参与发表文章170余篇,其中包括Cell,Nature Genetics,PNAS,Food Chemistry等各领域顶级期刊。