荷花是一种湿地蔬菜,以其营养和药用价值而闻名。酚类化合物是在鲜切果蔬褐变过程中起重要作用的次生代谢产物,其化学成分具有较高的抗氧化活性。大量研究深入探讨了褐变过程中酚类化合物的变化,但对荷花形成过程中酚类化合物的合成知之甚少。
武汉轻工大学王宏勋教授团队在《Molecular Sciences》杂志上发表了“Transcription Profiles Reveal the Regulatory Synthesis of Phenols during the Development of Lotus Rhizome (Nelumbo nucifera Gaertn)”一文,该研究采用高通量测序技术,以荷花根茎部分为研究对象,探讨酚类物质在不同生长发育阶段(S1、S2、S3、S4、S5、S6)的积累情况,分析了荷花生长发育过程中参与酚合成代谢途径的特定基因,初步阐明了荷花酚类化合物的生物合成机制,为了解荷花酚类化合物在采后贮藏和加工中的功能活性的发展提供理论依据。百易汇能生物在本次研究中担任了测序分析工作。
1 转录组基础分析
转录组测序分析显示样本S1和S2在基因表达和分析上更相似,而S3、S4、S5和S6在基因表达上更相似(图1C)。PCA分析证实了这一结果(图1B)。
图1 根茎发育过程中的转录组分析
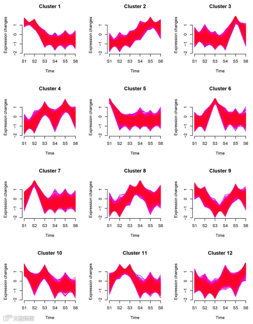
2 时间序列分析
时间序列分析显示共聚为12个Cluster,其中Cluster 1显示在根茎发育过程中有2856个基因表达下调;Cluster 2显示在发育阶段有2108个基因表达上调;Cluster 3在S5中显著表达。Cluster 8中的基因在S3和S4中高表达,而Cluster 9在S3和S4中低表达(图2)。
图2 时间序列分析
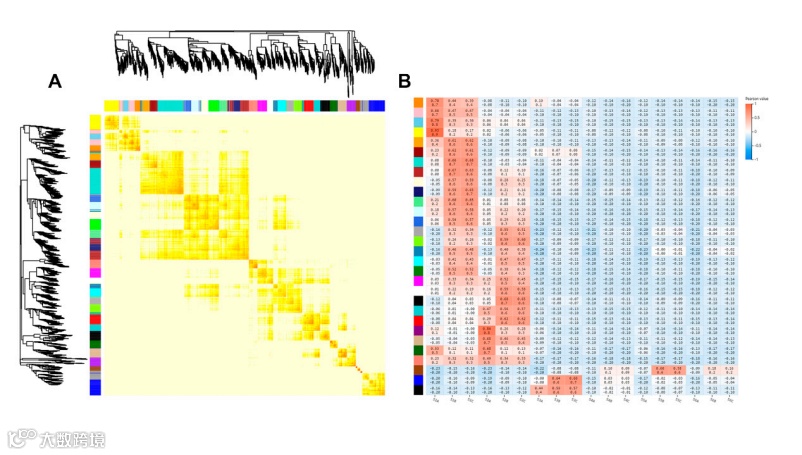
3 WGCNA分析
WGCNA分析确定了30个不同的模块,被分为两大类(图3A)。这30个模块与不同的样本相关联,其中大多数模块是由S1和S2样本中高表达的基因组成的(图3B)。
图3 WGCNA分析
4 参与酚类物质合成的候选基因的代谢途径分析
GO注释分析显示40个基因被注释到了代谢相关通路中。KEGG分析显示689个基因主要注释在次生代谢产物的生物合成通路中(图4B)。
图4 酚类物质生物合成途径分析
5 根状茎发育过程中与酚类合成相关的关键酶
对不同时期根茎转录中涉及苯酚生物合成基因的表达模式进行分析,发现部分转录本在所有时期都呈现表达水平,部分转录本只在个别时期特异性表达,还有部分转录本在不同时期呈现相反的表达趋势(图5)。
图5 苯酚生物合成相关表达基因的表达模式
6 差异分析
GO分析显示,不同时期的基因在其功能类别上可能存在差异,包括生物过程、细胞成分和分子功能(图6A)。两两比较分析显示更多的差异基因参与了S2和S3的根茎形成(图6B),在所有样本中共发现143个差异基因(图6C)。
图6 差异分析
7 qPCR验证
挑选10个注释到苯酚生物合成通路中的差异基因(图7A、7B)进行qPCR验证,花青素还原酶、4-香豆酸-CoA 连接酶样 、类黄酮羟化酶、和查尔酮合酶在根茎中下调表达。
图7 qPCR验证
本研究通过对不同时期的荷花根茎组织的转录组数据进行分析,发现了一个参与酚类化合物生物合成的复杂的调控网络,分析了酚类化合物合成过程中关键酶的表达模式。此外,通过qRT-PCR验证了检测到的酚类化合物生物合成所需的几个差异基因,为根茎发育过程中酚的转录变化和代谢转化提供了一个视角。进一步分析荷花中酚类化合物的合成机制,将有助于深入了解遗传学参与改善酚类植物化学、营养和健康相关的功能价值。
扫码关注回复小编“荷花”获取原文,前5名可获取小礼品;留言区评论,排名前10的客户,可获取夏日女神必备神器:“精美遮阳伞”一把。
百易汇能生物——提供专业、高效的高通量测序及多组学分析服务
百易汇能生物引进了高通量测序平台、10x单细胞平台、质谱平台以及华为超算平台。
专注于高通量测序技术在医学健康和生命科学领域的应用,提供国内领先的基因及多组学测序服务。

咨询电话:027-63497508
邮箱:market@bioyigene.com
网址:http://bioyigene.com/
公司地址:武汉东湖新技术开发区高新大道888号高农生物园总部B区20栋5层
武汉百易汇能生物科技有限公司坐落于武汉光谷高农生物园总部,是一家专注于第二代、第三代测序技术在人类健康和生命科学研究两大领域的高新技术企业。公司现有软件著作60余项,发明专利6项;公司成立以来累计参与发表文章170余篇,其中包括Cell,Nature Genetics,PNAS,Food Chemistry等各领域顶级期刊。


