
三阴性乳腺癌(TNBC)占所有乳腺癌的15-20%,是以雌激素受体,孕激素受体(ER)和人表皮生长因子受体2(HER2)阴性为特征的乳腺癌的一个亚群。与其他激素受体阳性或HER2阳性的癌症不同,TNBC没有靶向治疗,患者只能依靠手术、化疗和放疗,这些治疗方法的效果不如靶向治疗,而且会损害健康组织。
德克萨斯大学副教授张庆团队在《CANCER RESEARCH》杂志上发表了一篇名为“Integrated Metabolic Profiling and Transcriptional Analysis Reveals Therapeutic Modalities for Targeting Rapidly Proliferating Breast Cancers”(IF=13.312)的文章。作者以三阴性乳腺癌(TNBC) 、雌激素受体(ER)阳性乳腺癌患者以及TNBC患者来源的异种移植(PDXs)样本为研究对象,采用代谢组学和转录组学联合分析的方法,获得了乳腺肿瘤样本的代谢分层:脂质/脂肪酸富集”组和 “核苷酸/碳水化合物富集”组,用以指导针对乳腺癌亚群的有效治疗策略的选择。此外,作者还基于本研究产生的数据开发了一个公共的交互式数据可视化门户(http://brcametab.org),以促进未来对于乳腺癌的研究。

研究内容与结果
1 乳腺癌患者肿瘤和TNBC PDXs的代谢谱
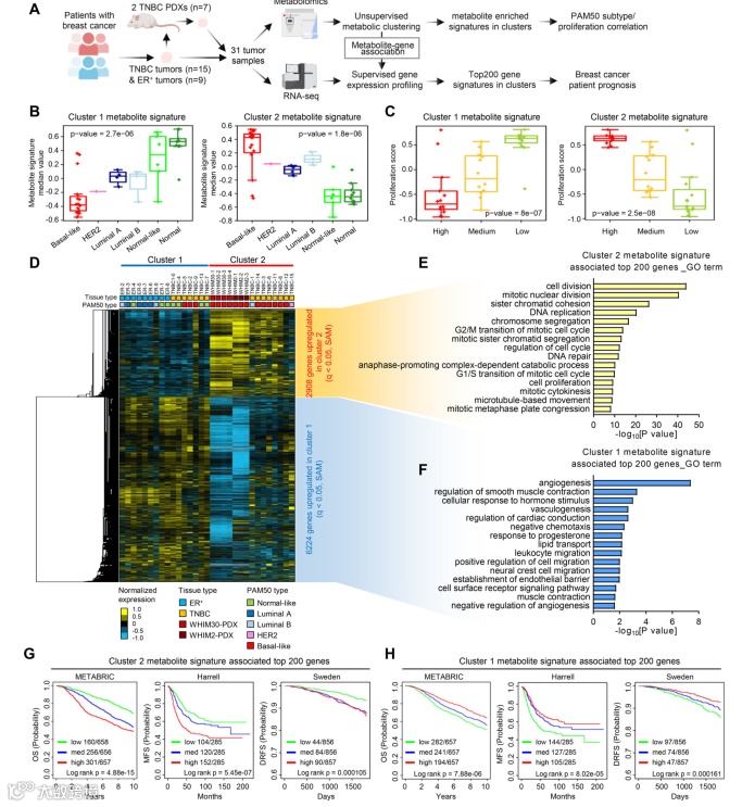
为了检测TNBC和ER+乳腺癌的代谢谱,作者获得了15个TNBC和9个ER+快速冷冻乳腺肿瘤样本。此外,还收集了7个来自NOD Scid γ缺陷(NSG)小鼠中生长的2个TNBC PDX模型(WHIM2和WHIM30)的速冻肿瘤样本。有趣的是,7/15个TNBC肿瘤与所有ER+乳腺肿瘤聚集(Cluster 1),而所有TNBC PDX肿瘤与8/15个TNBC肿瘤样本聚集(Cluster 2)。对所有肿瘤样本进行mRNA测序,并根据基因表达采用PAM50分型进一步探究肿瘤分子特征。正如预期的那样,所有TNBC PDX和大多数TNBC肿瘤都是基底样乳腺癌,大多数基底样TNBC以及7个基底样PDX都存在于Cluster 2中,而Cluster 1中的ER+和部分TNBC经PAM50分析均为luminal或normal-like亚型(图1C)。作者还通过MetaboAnalyst进行了通路富集和拓扑分析,将Cluster 1注释为“脂质/脂肪酸富集”组和Cluster 2注释为“核苷酸/碳水化合物富集”组,以突出这些患者肿瘤和PDXs组的代谢特征(图1D-H)。
图1 乳腺癌患者和PDXs肿瘤的代谢谱
2 代谢组学和转录组学综合分析
为了识别与代谢产物特征相关的基因,作者基于cluster进行了基因表达分析,前200个差异基因在Cluster1和Cluster 2肿瘤中均匀且高度表达。对于31个肿瘤和9个正常乳腺组织样本,与基底样样品相比,Luminal A和B样品的脂质/脂肪酸富集特征更高,在normal-like和正常乳腺样品中更高(图4 A-C)。接下来,作者针对每个代谢簇中识别的差异基因,进一步探讨了基因表达和代谢产物水平之间的关系,发现在Cluster 2中嘧啶和嘌呤代谢、碳代谢和能量产生相关通路高度富集,Cluster 1中脂类/脂肪酸代谢相关通路富集,提示代谢基因表达与患者样本中代谢物丰度相关(图2D-F)。为了确定这200个差异基因是否能预测乳腺癌患者的预后,进行Kaplan-Meier 生存分析(图2G),发现这200个差异基因的高表达与较差的预后密切相关。有趣的是,使用脂类/脂肪酸代谢相关通路中的200个差异基因进行生存分析,发现这些基因的高表达预示着更好的预后(图2H)。
图2 患者肿瘤中转录和代谢特征的综合分析
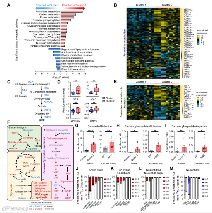
3 TNBC中嘧啶代谢和谷氨酰胺裂解途径升高
作者利用每个代谢簇中鉴定出的差异基因,进一步探讨了基因表达和代谢物水平之间的关系,发现了一些关键谷氨酰胺代谢和转运酶基因(如谷氨酰胺酶(GLS))在Cluster 2 TNBC肿瘤中上调表达(图3C–E),说明与ER+乳腺肿瘤相比,TNBC肿瘤保持了高水平的谷氨酰胺代谢。为了证实谷氨酰胺裂解和嘧啶代谢直接来自TNBC中的谷氨酰胺代谢,作者在基础类TNBC细胞异种移植模型中进行了体内同位素示踪实验。结果表明,基于谷氨酰胺分解代谢的嘧啶代谢和谷氨酰胺分解途径在TNBC中是必需的 (图3F-M)。
图3 TNBC中嘧啶代谢和谷氨酰胺分解升高
4 TNBC模型中嘧啶和谷氨酰胺代谢的组合靶向研究
接下来,作者试图通过靶向TNBC模型中的嘧啶和/或谷氨酰胺代谢来探索治疗机会。使用药物CB-839抑制GLS酶,用于靶向谷氨酰胺代谢,用药物Brequinar抑制DHODH,用于靶向嘧啶代谢。作者发现CB-839处理显著降低了标记的谷氨酸(图4B)及其与谷氨酸代谢相关的下游代谢产物(图4C)。体内靶向嘧啶和谷氨酰胺代谢的治疗结果表明CB-839或Brequinar单次治疗导致HCC1806肿瘤生长减少(图4F),生存率提高(图4G)。与对照组或任何单一治疗组相比,两种药物的组合进一步抑制了肿瘤随时间的增长,并显著延长了生存期。综上,联合药物治疗显著改变了CB-839或Brequinar靶向途径相关的代谢产物(图4A),这些结果不仅证明了药物对靶点的作用,而且为CB-839与Brequinar在体内的结合提供了证明。
图4 靶向TNBC细胞系异种移植和PDX模型中嘧啶和谷氨酸代谢的研究
5 嘧啶代谢抑制与标准化疗的比较
鉴于Brequinar在TNBC肿瘤模型中显示出显著的抗肿瘤效果,作者进一步比较Brequinar与标准化疗的治疗效果。对于Brequinar治疗,所有模型(2336R、9263–3R、2224L、2225L和T-11)均对肿瘤体积显著减少和生存期延长敏感(图5B–5F)。然而,在Carbo/Tax处理中,3个模型(2336R、2225L和T-11)是敏感的(图5D、5F),2个模型(9263–3R、2224L)是抗性的。Brequinar治疗在这些模型中显示出比Carbo/Tax更好的治疗效果,且毒性更小。说明Brequinar对嘧啶代谢的抑制作用在异质性小鼠TNBC模型中显示出与标准化疗相当甚至更好的抗肿瘤效果。
图5 嘧啶代谢抑制与标准化疗的比较
研究结论
本研究以TNBC患者、PDX患者以及ER+患者为研究对象,通过非靶代谢组和转录组联合分析确定了体内外代表性乳腺癌亚型细胞系的代谢表型和基因表达表型,以及在ER+肿瘤和TNBC中富集的特定代谢物。此外,作者还检测了代谢物与基因表达特征之间的相关性。最后,通过针对多个TNBC模型中代谢通路的药物途径进行功能验证实验,发现用嘧啶生物合成抑制剂或谷氨酰胺酶抑制剂靶向富含核苷酸/碳水化合物的TNBC细胞系或PDX异种移植物可产生治疗效果,且嘧啶生物合成抑制剂的治疗效果优于化疗药物,可以用于后期TNBC患者的靶向治疗。




