点击蓝字
关注我们
引言
株型是决定作物产量的重要性状。以半矮秆利用和提高氮肥利用效率为标志的绿色革命提高了作物抗倒伏能力,使水稻、小麦等作物可以通过密植提高单产,产量大幅提升。但是,大豆绿色革命基因尚未发现,与水稻和小麦产量提升相比,大豆的单产提高缓慢。然而,与水稻和小麦顶端着穗不同,大豆的荚(籽粒)着生于节上,其株高的降低往往伴随节数的减少,导致荚数的减少,因此,实现矮杆耐密的关键是缩短节间长度。
2023年12月1日,广州大学芦思佳教授联合中国科学院遗传与发育生物学研究所傅向东研究员和中国农业科学院作物科学研究所刘斌研究员在Nature Communications在线发表了题为Soybean reduced internode 1 determines internode length and improves grain yield at dense planting的研究论文,解析了大豆节间距调控基因RIN1的分子机制,揭示了其在耐密高产大豆品种培育中的重要应用价值。
图1 大豆节间距调控基因RIN1的分子机制模型
主要方法及成果
材料构建及性状初定位
在黑农35的γ-射线诱变库中筛选到一个节间距极短的突变体材料rin1(reduced internode 1)。利用rin1与黑河43(HH43)构建的F2群体,在12号染色体定位到一个控制节间距和株高的位点RIN1。
图2 F2和F3群体株高QTL定位
RIN1的精细定位
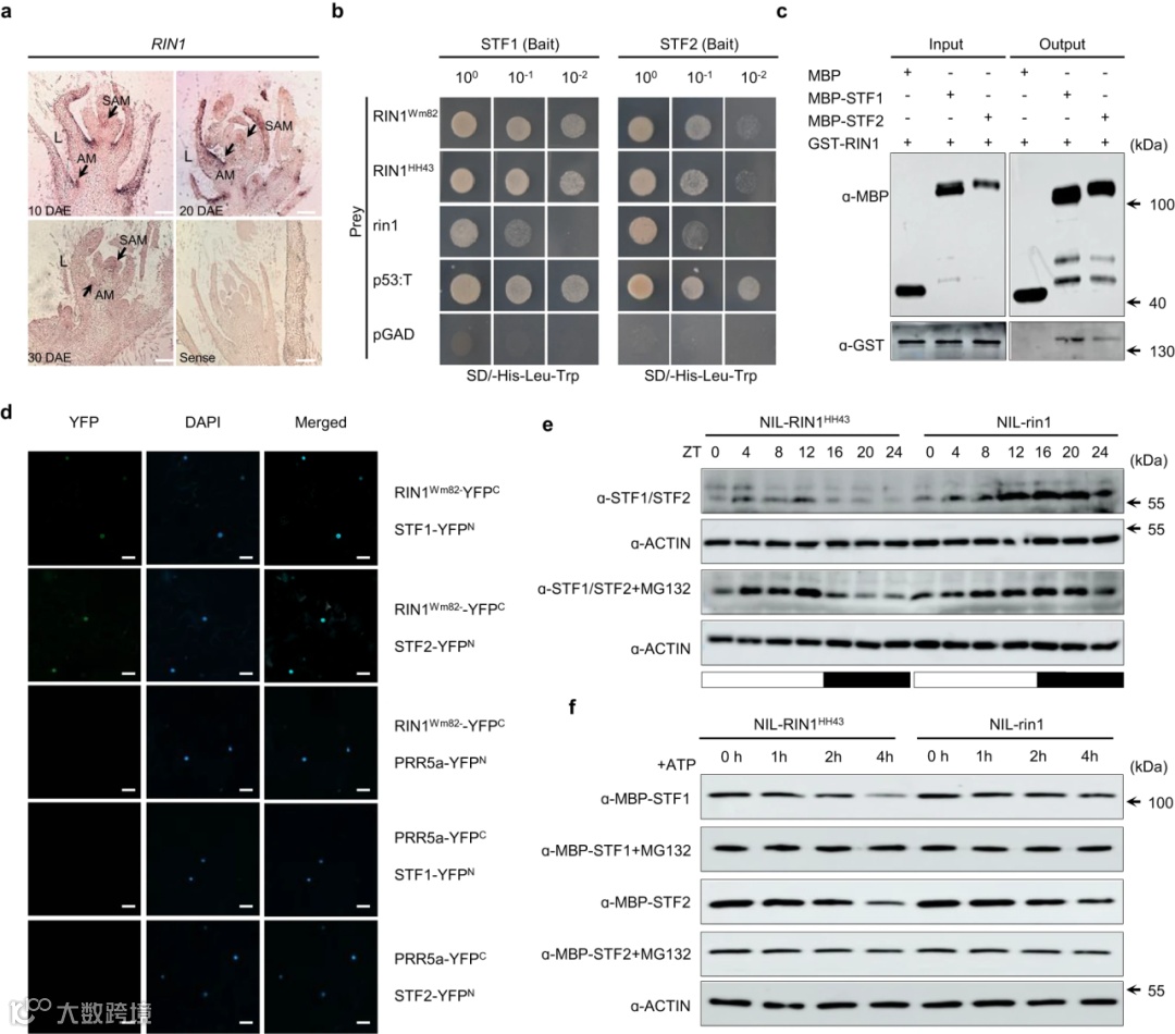
结合重组体的表型和基因型,作者将rin1基因座精细定位到76.31 kb区域,其中在Williams 82(Wm82)参考基因组中注释了7个基因。
基因敲除及近等基因系的表型检测显示rin1突变诱导节间距缩短,株高降低,单株产量提升。进一步的研究表明RIN1与STF1/STF2 (拟南芥ELONGATED HYPOCOTYL 5同源基因)互作并诱导STF1/STF2蛋白降解,导致STF1/STF2对GA2ox7a/GA2ox7b的诱导作用被减弱,从而增加赤霉素GA1的含量,诱导大豆节间距的伸长。rin1蛋白与STF/STF2的互作以及对STF1/STF2的降解能力减弱,从而导致其下游GA2ox7a/GA2ox7b基因的表达量上升,降低赤霉素GA1的含量,抑制节间距的伸长。
图3 原位杂交检测不同时期RIN1在Wm82茎尖中的空间表达
RIN1在高密度种植条件下提高大豆产量
田间测产结果表明,在25万株/公顷、35万株/公顷和45万株/公顷的种植密度下,相较于野生型黑农35,rin1突变体材料节间距明显缩短,株高明显降低,单株产量和区域产量大幅提升。可见, rin1是大豆密植增产的重要基因资源。
图4 rin1在田间不同种植密度下提高产量
RIN1参与调控大豆的开花期和成熟期
在自然群体中,RIN1的基因编码区有3种单体型。它们不影响节间距及株高,但参与大豆开花期的调控,可为不同品种生育期改良提供了借鉴。研究团队创制的RIN1的CRISPR敲除突变体不仅节间距缩短和单株产量提升,且表现为早花早熟,这为高纬度早熟、耐密、高产品种的培育以及南豆北移提供了关键的基因资源及育种新材料,而γ-射线诱变rin1突变体节间距缩短且产量提升,开花期不变,可以广泛应用于株型凑株大豆分子育种,是耐密高产品种培育的种质资源。rin1基因位点利用,提高种植密度,增加大豆单产,有望实现大豆绿色革命。
了解更多前沿研究!




