
导读
肠道与大脑之间密切关联,大脑通过自主神经系统和内分泌系统向肠道发出信号,而肠道则可以通过迷走神经、内分泌以及免疫信号分子与大脑进行通讯。在肠道中产生的微生物代谢产物可通过刺激肠道神经和免疫系统间接影响大脑;或通过进入循环、穿越血脑屏障的分子直接影响大脑。目前,已有许多研究发现肠道微生物群与神经发育之间存在因果关系,尤其是非典型发育,如自闭症谱系障碍、抑郁症等。但在生命早期阶段,有关典型神经认知发育中“微生物-肠道-大脑轴”的信息仍缺乏。
生命的最初几年是人体微生物群和大脑发育的关键“窗口期”,大脑经历了显著的解剖、微结构、组织和功能变化。到5岁时,儿童大脑已达到成年大小的85%以上,轴突连接的模式也已建立。这一发育大部分发生在敏感期(SPs),在此期间神经可塑性特别强。新研究证据表明,SPs的时间和持续时间可能部分受到发育中的肠道微生物影响。因此,了解健康微生物群发展的正常谱系以及其与典型神经认知发育的关系,可为更早地识别、干预非典型发育提供机会。
近期,美国韦尔斯利学院的科研人员在Science Advances上发表了题为“Gut-resident microorganisms and their genes are associated with cognition and neuroanatomy in children”的文章。研究团队通过381名健康儿童样本的微生物组和遗传信息进行分析,发现微生物组和基因的差异与整体认知功能和大脑区域的大小有关。通过将统计和机器学习模型相结合,研究团队发现Alistipes obesi、Blautia weexlerae等特定肠道微生物群与机体较高的认知功能相关;Ruminococcus gnavus则在认知功能评分较低的儿童中更普遍;此外,短链脂肪酸(SCFA)的微生物代谢也与认知功能有关。这些发现为深入理解肠道微生物与儿童神经系统功能之间的关系提供了有力支持,为未来开发儿童脑健康相关的治疗和干预策略提供了新的思路。
研究团队采用了多种正交的微生物和神经认知评估方法,对381名年龄在40天-10岁之间的健康神经典型发育儿童进行了大脑和微生物组的协同发育研究(图1),其中包括shotgun宏基因组测序、年龄适宜的认知及行为评估(MSEL、WPPSI-4和WISC-V)等。研究团队根据儿童的年龄使用不同的评估方法,并将其评估结果归一化到一个共同的尺度上。与预期一致,不同年龄段儿童的微生物菌群差异最大,年龄较大的儿童肠道优势菌群主要为bacteroidetes(拟杆菌门)、 Firmicutes(厚壁菌门) 或高丰度的Prevotella copri;受试者之间肠道微生物基因和脑容量图谱的差异主要受到个体年龄的影响。
为分析肠道微生物类群、基因或其代谢的变化是否与神经认知发育相关,研究团队使用置换多元方差分析(PERMANOVA)对上述儿童进行了检测。结果显示,18个月以上儿童的肠道微生物组变化越来越大,且微生物种类的总体变化与认知功能评分的变化显著相关,微生物基因功能的变异也是如此;在6个月以下儿童中,微生物分类群和基因的变化与认知功能无显著相关性。上述结果表明,年龄与微生物组beta多样性显著相关,并且与神经影像(MRI)特征的变化密切相关。
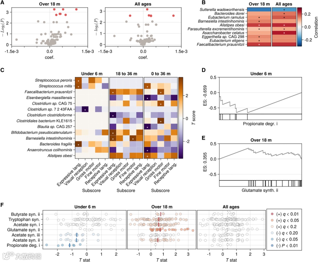
为评估个体肠道微生物种类是否与认知功能相关,研究团队拟合了每个种类相对丰度的多变量线性回归模型(LMs),其中每个种类在给定年龄组中至少有15%的流行率(图2)。在调整了年龄和母亲教育水平后,未发现有任何微生物种类与6个月以下的儿童认知功能显著相关。相反,在18个月以上的儿童中,一些微生物种类在认知功能评分较高的儿童中显著富集,包括Alistipes obesi、Asaccharobacter celatus以及产生短链脂肪酸(SCFA)的益生菌菌种,如Eubacterium eligens和Faecalibacterium prausnitzii;Sutterella wadsworthensis是唯一与认知功能评分呈显著负相关的微生物菌种。
鉴于不同种类的微生物可能在不同的个体中占据相同的代谢生态位,研究团队分析了按功能活动分组的微生物基因与认知功能是否有关,对具有神经活性潜力和认知功能评分的基因组进行特征集富集分析(FSEA)。结果显示,在认知功能评分较高的儿童中,几种代谢途径要么显著富集,要么显著减少,这表明微生物代谢活动,尤其是神经活性化合物的代谢(合成和降解)可能会对认知功能的发展产生影响。
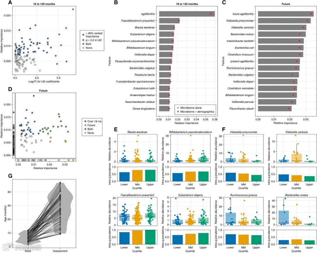
FSEA依赖于对个体基因之间功能关系的理解,但个体之间的关系在很大程度上仍然未知。为此,研究团队使用了随机森林(RF)模型进行分析,并评估了RF回归因子的性能。与LMs相似,对于6个月以下的儿童,RF模型表现不佳,但RF能够揭示18个月以上的儿童中微生物物种与认知功能评分之间的关系。RF、LMs模型所检测到的重要微生物种类有重叠,其均识别出F. prausnitzii、E. eligens、Parasutterella excrementihominis和A. obesi。此外,通过RF模型,研究团队确定了其他48个能够显著区分认知功能评分重要的微生物种类。
考虑到不同认知功能领域(例如,大运动发育与视觉感知)的发育时间不同,并受到不同分子信号的影响,研究团队分析了微生物种类与认知功能的关联是否普遍存在于所有认知子领域,评估了MSEL(出生至36个月)的各个子量表(图4)。结果显示,分类学特征与人口统计学特征相结合,对3个子量表中表现出预测潜力,即语言表达、大运动和视觉感知。在不同的子量表中,不同微生物种类的可预测性(由测试集的性能指标衡量)和相对重要性不同。
值得注意的是,Bifidobacterium pseudocatenulatum、Blautia wexlerae和Eubacterium eligens对表达语言能力的预测非常重要;Roseburia faecis、Streptococcus salivarius和Fusicatenibacter saccharivorans在预测大运动能力方面具有优势,Clostridium innocuum和Bacteroides vulgatus在视觉感知能力预测方面表现突出。
综上所述,研究团队对一个庞大的健康和神经正常发育的儿童队列进行了分析,覆盖从婴儿到10岁的年龄段,并创新地整合多变量线性和机器学习模型探究肠道微生物组特征和神经认知发展之间的复杂联系,发现特定的肠道微生物物种与更高的认知功能有关。这些模型不仅能建立肠道微生物和认知功能之间的关联,而且还能基于早期的生命微生物组特征预测机体未来的认知功能表现。该研究强调了肠道健康在儿童早期发育过程中的重要性,并为人们发现神经认知和大脑发育的特殊生物标志物铺平了道路,可帮助医生尽早诊断出机体的发育问题并及时采取干预措施。



