发表期刊:Pharmacological Research
影响因子:9.1
研究背景
经过长期的临床应用,中医在脑卒中治疗方面积累了丰富的经验。黄芪龙胆颗粒剂是临床上用于治疗急性缺血性脑卒中的中药方剂。然而,其抗缺血性脑卒中的机制尚不清楚。本研究旨在确定黄芪龙胆颗粒(HQLDG)对缺血性脑卒中的作用,并探讨其作用机制。
已有研究表明,肠道微生物群在缺血性卒中的发展中起着重要作用。肠道菌群可能通过介导代谢反应、神经递质和免疫功能等参与宿主神经系统功能。最新研究表明,肠道的炎症和免疫反应在缺血性脑卒中的病理生理中起着关键作用,可能是治疗缺血性脑卒中的重要靶点。
HQLDG方剂中含有以下草药:黄芪、龙胆、人参、桂皮、麻黄、川芎。目前已证实HQLDG在临床上是有效的,但其治疗缺血性脑卒中的潜在机制尚不清楚。本研究旨在探讨HQLDG抗缺血性脑卒中的作用机制。
文章思路
研究结果
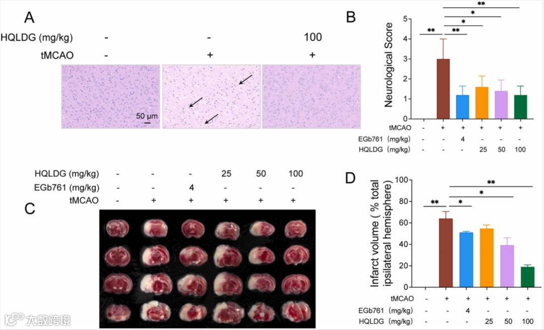
HQLDG对小鼠缺血性脑卒中损伤有保护作用
经HQLDG处理后,细胞形态和排列得到改善。采用大脑中动脉闭塞法制备缺血性脑卒中小鼠模型。HQLDG显著降低梗死面积和神经学评分。此外,HQLDG可以改善小鼠脑组织染色病理,包括改善细胞形态。这些结果提示HQLDG可能对缺血性脑卒中具有保护作用。
图1 HQLDG对小鼠缺血性脑卒中损伤有保护作用
HQLDG可改善tMCAO小鼠肠道屏障损伤
虑到HQLDG对肠道菌群的调节作用,下一步对肠道屏障的完整性进行评价。如图2A所示,tMCAO处理组结肠组织浆膜层疏松,单层柱状细胞损伤。此外,tMCAO处理组肠道结构中有明显的炎症细胞浸润。HQLDG可改善肠道病理,上调肠道屏障基因ZO-1、Occludin和Claudin-1的表达。此外,HQLDG处理可进一步保护tMCAO小鼠肠屏障和血脑屏障的损伤(图2B-D)。
图2 HQLDG保护肠道完整性免受缺血性脑卒中损伤
HQLDG可调节tMCAO小鼠体内微生物组成
微生物多样性分析显示,经tMCAO处理的小鼠中拟杆菌、乳酸菌、Alloprevotella和g_Akkermansia发生了变化。其中,g_Akkermansia丰度在tMCAO小鼠中显著降低。HQLDG处理小鼠的g_Akkermansia丰度增加。先前的研究报道了该菌与色氨酸代谢的密切关系,以及其调节宿主免疫系统的潜力。
图3 HQLDG调节缺血性脑卒中小鼠肠道微生物多样性
图4 HQLDG对缺血性脑卒中小鼠肠道微生物结构的调节作用
图5 HQLDG干预后属水平关键微生物变化的鉴定
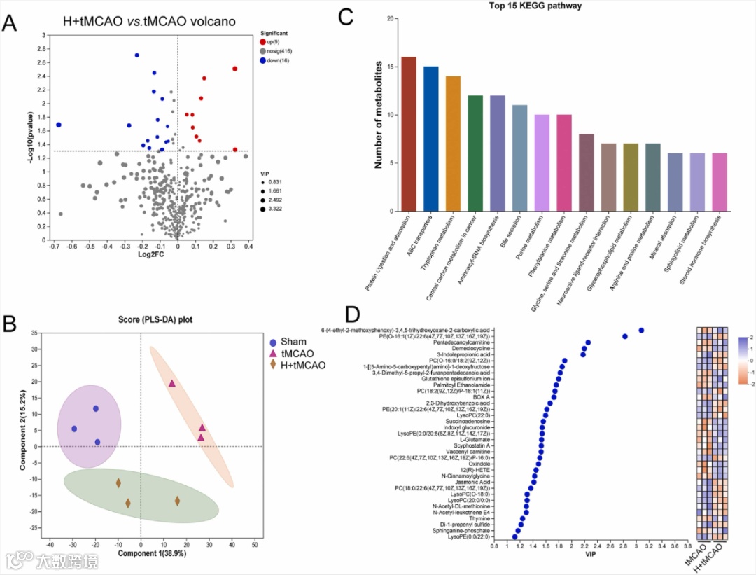
HQLDG调节tMCAO小鼠色氨酸代谢途径
通过代谢组学研究HQLDG处理组和tMCAO处理组的代谢差异。差异代谢物KEGG通路分析显示,HQLDG调控的前15条通路分别是小细胞肺癌、色氨酸代谢、蛋白质消化吸收、铁死亡等(图6C)。3-吲哚丙酸属于色氨酸代谢,VIP评分较高(图6D)。接下来,本研究进行了针对色氨酸的代谢组学分析,以确定HQLDG对色氨酸代谢的调节作用。如图7所示,HQLDG能显著降低血清中吲哚、吲哚-3-丙酸、吲哚-3-甲醛和吲哚-3-乙酸的含量(图7A-D),提高血清中吲哚硫酸酯钾盐和吲哚-3-乳酸的含量(图7E-F)。这些代谢物属于色氨酸代谢的吲哚途径,与免疫调节密切相关。
图6 HQLDG调节缺血性脑卒中损伤小鼠非靶向代谢组研究
图7 HQLDG干预后关键代谢物变化的鉴定
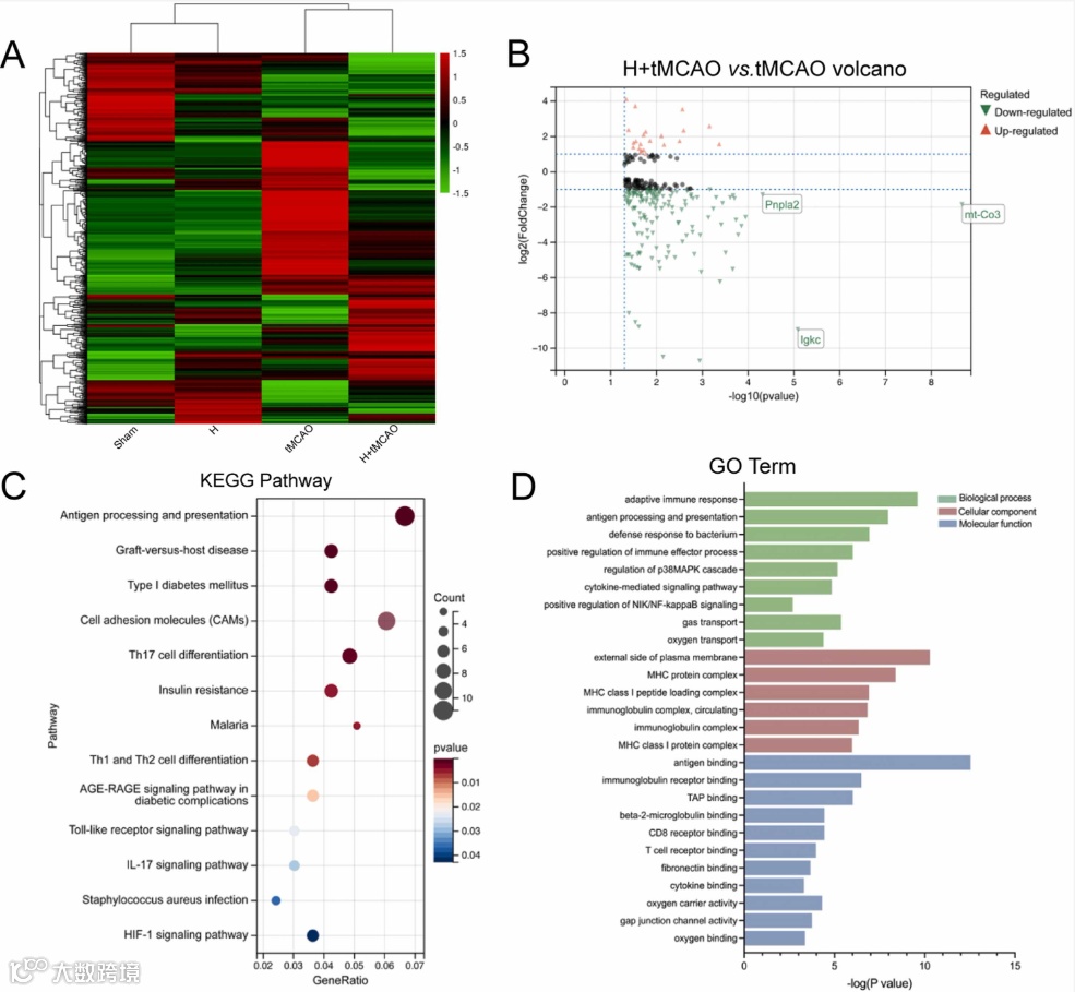
HQLDG下调tMCAO小鼠Th17/IL-17信号通路
热图聚类分析显示,HQLDG处理可以调节多种基因的表达(P<0.01,图8A)。火山图显示HQLDG调控的基因,其中上调基因47个,下调基因218个(P<0.05,图8B)。KEGG通路富集分析表明,HQLDG显著下调IL-17信号通路、Th17细胞分化和其他几种炎症通路(图8C)。GO富集分析表明,HQLDG可以有效调节多种免疫相关功能,如自身免疫反应、抗原递呈过程以及免疫球蛋白和抗原结合(图8D)。
图8 RNA测序分析揭示HQLDG对缺血性脑卒中小鼠的作用机制
HQLDG对tMCAO损伤的肠和脑屏障有保护作用
采用FITC-葡聚糖和Evans Blue 检测脑血屏障(BBB)的完整性。tMCAO处理组中FITC -葡聚糖明显升高。HQLDG处理显著降低血液中FITC -葡聚糖含量(图9A)。tMCAO治疗组脑组织EB明显升高。HQLDG处理显著降低脑内EB含量(图9B)。ELISA试剂盒检测血清IL-17A和IL-22。tMCAO处理组大鼠血清中IL-17A、IL-22浓度显著升高。HQLDG显著降低血清中IL-17A和IL-22的浓度。此外,移植HQLDG处理小鼠的粪便微生物群可显著降低血清中IL-17A和IL-22的浓度。然而,抗生素与HQLDG联合治疗削弱了HQLDG对血清IL-17A和IL-22的抑制作用(图9C-D)。这些结果表明,肠道微生物群在HQLDG抗缺血性脑卒中的作用中起重要作用。
图9 HQLDG调节肠漏、脑漏及血清炎症因子
HQLDG通过调节肠道微生物群-Trp代谢-AhR
-Th17/IL-17通路保护小鼠免受缺血性中风损伤
有研究报道,属于g_Akkermansia的Akkermansia muciniphila可以将Trp代谢为吲哚,Trp代谢可激活AhR,进而调控Th17信号。基于此,本研究使用抗生素和粪便微生物群移植来确定肠道微生物群在HQLDG抗缺血性脑卒中的作用。HQLDG治疗可显著降低血清炎症因子IL-17A、IL-22;下调Ahr、IL-17a、IL-22、rorc的表达。相反,去除肠道菌群后,HQLDG的作用受到损害。HQLDG处理小鼠移植的粪便微生物群对tMCAO损伤有积极作用。这些结果表明,肠道菌群调节可能是HQLDG抗tMCAO损伤的重要中介。AhR将色氨酸代谢和免疫调节联系起来。
接下来,使用AhR抑制剂来确定色氨酸代谢的作用。HQLDG可降低AhR和IL-17A的免疫荧光。肠道菌群去除后,与HQLDG处理组相比,AhR和IL-17A的免疫荧光增加。抑制AhR后,IL-17A的免疫荧光降低。
图10 HQLDG可调节小肠和脑组织中Ahr、IL-17a、IL-22和rorc的mRNA表达
图11 HQLDG下调脑组织AhR和IL-17A的表达
研究结论
本研究表明HQLDG通过肠道微生物- Trp代谢- Th17/IL-17通路保护缺血性脑卒中,可能为HQLDG预防缺血性脑卒中提供新的思路。然而,它仍然有局限性。虽然本研究证实了肠道微生物群在HQLDG对小鼠缺血性卒中的保护作用中的重要作用,但仅使用16s rRNA测序对微生物群属进行了研究,还需要宏基因组学来进一步确认受影响微生物群物种的细节。此外,HQLDG不太可能通过单一途径起作用。HQLDG抗缺血性脑卒中的作用机制有待进一步的实验证实和揭示。


