1
研究背景
多囊肾病(PKD)是最常见的肾脏疾病,PKD患者发生终末期肾病的风险很高,特别是肾细胞癌(RCC)。肾细胞癌最常见的亚型是透明细胞肾细胞癌(ccRCC),占所有确诊病例的75-80%。透明细胞肾细胞癌是一种脂质代谢失调的恶性肿瘤。组蛋白甲基转移酶 SET 结构域 2 (SETD2) 是 ccRCC 中最常见突变的基因之一,在 ccRCC 发生和进展的功能通路的表观遗传调控中发挥着重要作用。然而,SETD2从PKD向ccRCC过渡的分子机制尚不清楚。
2023年11月21日,上海交通大学丁显廷及李力共同在《Nature Communications》发表题为“SETD2 deficiency accelerates sphingomyelin accumulation and promotes the development of renal cancer”的研究论文。本研究,作者在SETD2缺失诱导的PKD-ccRCC过渡小鼠模型中进行了代谢组学、脂质组学、转录组学和蛋白质组学分析。结果表明,SETD2缺失导致广泛的代谢重编程事件,最终导致鞘磷脂生物合成增强和肿瘤发生。临床ccRCC患者标本进一步证实了代谢重编程异常和鞘磷脂积累。本研究提供了高质量的多组学资源,揭示了SETD2对肿瘤发生过程中脂质代谢的调控机制。
发表期刊:Nature Communications
影响因子:16.6
测序技术:蛋白组、代谢组、转录组
2
研究内容及结果
01. SETD2缺失诱导的脂质积累和PKD-ccRCC转化的多组学分析
为探讨SETD2在体内PKD-ccRCC转化中的潜在作用,作者通过在Ksp启动子(以下简称KM小鼠)的控制下过表达癌基因c-MYC生成PKD小鼠模型,并在该PKD小鼠(以下简称KMS小鼠)中使用相同的Ksp启动子敲除SETD2基因,建立ccRCC小鼠模型(图1b)。KM和KMS小鼠在20周龄时均观察到囊肿。KMS小鼠表现出明显的结构异常,其特征是油红O(一种用于脂质染色的溶色素重氮染料)和羧基酸酐酶9(一种诊断ccRCC的主要标记物)呈阳性染色(图1b-c)。同时,KMS小鼠的使用寿命比KM小鼠要短得多(图1d)。这些结果表明,SETD2的缺失增加了PKD小鼠的脂质积累和ccRCC的发生率,突出了SETD2在从PDK向ccRCC过渡过程中的代谢调节功能。
图1 SETD2缺失导致PKD小鼠的脂质积累和ccRCC生成
02. 代谢组学和脂质组学分析揭示 SETD2 缺失 ccRCC 中鞘磷脂的积累
为了鉴定PKD-ccRCC转化过程中SETD2缺失影响的代谢过程和代谢物,作者通过激光捕获显微解剖(LCM)分离富集KM小鼠肾囊肿和KMS小鼠肿瘤肿块。并对这些样品进行非靶向代谢组学和脂质组学分析。代谢组分析共鉴定到35个差异代谢物,与KM样本相比,鞘磷脂(SM)是KMS样本中最显著上调的代谢物(图2c),KEGG富集分析显示KMS样品中脂肪酸生物合成和氨基酸代谢发生改变(图2b)。脂质组学分析显示,共鉴定到九个脂质亚类,包括单酰基甘油(MG,0.46%)、二酰基甘油(DG,0.93%)、三酰基甘油(TG,80.55%)、鞘磷脂(SM,4.17%)、神经酰胺(Cer,4.17%)、葡萄糖神经酰胺(GlcCer,1.39%)、胆固醇酯(CE,5.56%)、甘油磷脂酰胆碱(PC,1.39%)和溶血甘油磷脂酰胆碱(LPC,1.39%)(图2d)。在这些脂质中,只有SM显著上调(图 2e)。为了深入了解显著增加的脂质,作者在KMS和KM样本之间鉴定了63种差异脂质。与非靶向代谢组学研究一致,与KM样本相比,SM(d40:1)和SM(d41:1)是KMS样本中脂质增加最为显著的样本(图2f)。结果表明,SETD2的缺失导致了PKD-ccRCC过渡过程中SM含量的增加。
图2 代谢组数据分析
03. 转录组学和蛋白质组学分析表明SETD2缺陷的ccRCC的代谢通路增强
为了进一步在mRNA和蛋白水平上表征PKD-ccRCC转化过程中SETD2缺失引发的生物学反应,作者收集KM小鼠的囊肿和KMS小鼠的肿瘤肿块进行转录组学和蛋白质组学研究。转录组共鉴定出1072个差异基因(图3b),与KM小鼠相比,KMS小鼠中有817个下调基因、255个上调基因(图3c)。蛋白质组学共鉴定出290个差异蛋白(图3b),与KM小鼠相比,KMS小鼠中有160个上调蛋白和130个下调蛋白(图3c)。富集分析显示,蛋白质组学的GO和KEGG变化(图 3e)比转录组数据的变化更显著(图 3d)。GSEA分析显示多个通路在蛋白质和mRNA水平上出现上调或下调,包括上调脂肪酸代谢过程和下调氨基酸代谢(图3f)。这些结果表明SETD2在 PKD-ccRCC 转变过程中调节广泛的代谢通路。
图3 转录组和蛋白组学分析
04. SETD2缺失通过调节代谢蛋白促进代谢重编程和鞘磷脂的生物合成
鉴于蛋白质组学分析清楚地表明代谢蛋白与SETD2缺失之间有很强的联系,作者进一步对蛋白质组学数据集进行了GSEA分析,以确定在PKD-ccRCC过渡过程中KEGG代谢通路的改变(图4a),SETD2缺陷肾组织中富集的上调通路与糖酵解、蛋白质分解代谢和脂质转运和代谢有关,表现为PKM、CLTC、SLC5A1和TECR等蛋白上调;SETD2缺失的肾组织中富集的下调通路如碳水化合物代谢、TCA循环和氨基酸代谢等,表现为IDH2、CS和GOT2等蛋白下调(图4b)。TCA循环(CS、CSL、ACO2、IDH1、IDH2、IDH3A、IDH3G、sucl2、SUCLG1、FH、MDH1、MDH2、ME1和PCK1)、氨基酸代谢(PSPH、SHMT2、GATM、GAMT、GPT2、GOT1、GOT2、BCAT1和BCAT2)组分下调,以及脂肪酸生物合成(HACD2、HACD3、TECR、THEM4和ACOT7)、碳水化合物吸收(SIS、OPP4、ACE2、SLC5A1、SLC2A2、SLC6A19、SLC16A10、ATP1A1和ATP1A2)、糖酵解(PGM2、PFKL、PFKM、PFKP、ENO3和PKM)的成分变化揭示了SETD2缺失会加速脂质生物合成的代谢重编程(图4c-d)。与KM样本相比,KMS样本中TECR、KDSR、LPCAT3蛋白水平增加,棕榈酸、鞘磷脂(d18:1/18:0)、鞘磷脂(d40:1)和鞘磷脂(d41:1)增加(图4e-f)。这些结果表明,SETD2缺陷诱导的代谢改变有助于SM的从头合成。
图4 SETD2 缺失导致代谢重编程和鞘磷脂生物合成上调
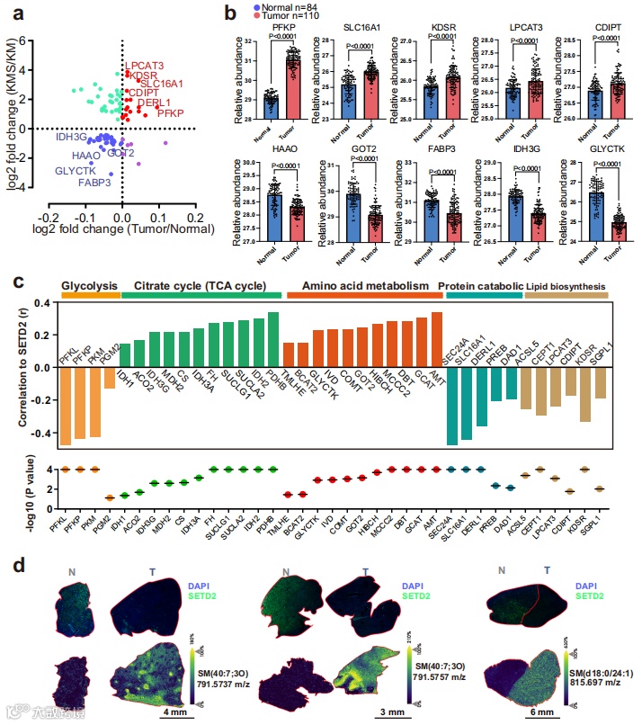
05. 在人ccRCC中,SETD2的缺失伴有鞘磷脂的增加
为了进一步研究SETD2和SM生物合成之间的临床功能相关性,作者分别分析了TCGA数据库和CPTAC数据库的ccRCC患者的转录组学和蛋白质组学数据。结果显示,在ccRCC样本中广泛观察到SETD2的突变和低表达。在蛋白水平上,小鼠和人的ccRCC中分别有17个和38个蛋白表达上调和下调,占总差异代谢蛋白的60.45%(图5a)。小鼠中由SETD2缺失导致的PFKP、SLC16A1、KDSR、LPCAT3、CDIPT等上调蛋白以及HAAO、GOT2、FABP3、IDH3G、GLYCTK等下调蛋白在人ccRCC中也分别持续升高或降低(图5b)。相关分析显示,SETD2与TCA循环和氨基酸代谢中的蛋白水平呈正相关。同时,SETD2临床水平低与糖酵解、蛋白质分解代谢和脂质生物合成中蛋白质的上调有关(图5c)。这些结果表明,在人类ccRCC中,SETD2缺失与代谢重编程呈正相关,这与之前在SETD2缺陷小鼠中的发现一致。为了进一步验证SETD2与SM生物合成之间的相关性,作者检测了人ccRCC样本中SETD2蛋白和SM的水平。免疫荧光(IF)染色显示,与邻近正常组织相比,ccRCC组织中SETD2蛋白水平降低。然后采用MALDI成像质谱(MALDI-IMS)测量配对的人ccRCC和SETD2水平改变的正常样本的原位代谢物丰度。数据显示,SETD2低肿瘤中的SMs显著增加,表明SETD2与SM之间存在明显的负相关关系(图5d)。综上所述,该研究结果表明,SETD2缺失与人类ccRCC中SM的上调显著相关。
图5 SETD2缺失与人ccRCC中鞘磷脂生物合成的上调有关
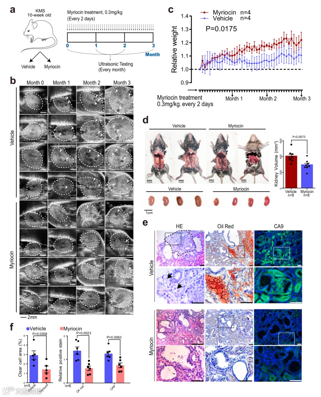
06. 抑制鞘磷脂生物合成可缓解小鼠SETD2缺失引起的症状
SETD2缺失可导致SM含量增加,这与癌症的起始、生长和免疫逃避密切相关。因此,作者提出假设:SM合成抑制剂可以在体内对SETD2缺失诱导的PKD-ccRCC转化具有保护作用。SM的从头合成是由丝氨酸棕榈酰辅酶a与棕榈酰辅酶a缩合而成,然后由丝氨酸棕榈酰转移酶(SPT)催化合成SM。Myriocin是鞘氨醇的类似物,作为一种有效的SPT抑制剂,在体内评估为一种代谢调节剂,对代谢综合征和癌症有良好的作用。在本研究中,作者对10周龄的KMS小鼠每2天腹腔注射Myriocin(0.3 mg/Kg),持续3个月,以阻断SM的从头合成,并每月进行超声检测(图6a)。与载体处理的KMS小鼠相比,Myriocin处理的KMS小鼠的SM水平显著下降。超声检测结果显示,Myriocin处理的小鼠的肿瘤肿块更少(图6b),且表现出更轻的体重和更小的肾脏大小(图6b-d)。组织学分析显示,与载体处理的小鼠相比,Myriocin处理的小鼠CA9染色减弱,脂质积累更少(图6ef)。这些结果直观地表明,使用Myriocin后,SETD2缺失引起的ccRCC相关症状得到缓解,PKD向ccRCC的进展被阻断。
图6 抑制鞘磷脂生物合成可缓解小鼠SETD2缺失引起的肿瘤发生症状
3
研究结论
多组学分析可以全面了解癌症背后的分子机制,并有助于发现潜在的治疗靶点。在本研究中,作者对PKD小鼠(由c-MYC驱动)和ccRCC小鼠(由c-MYC和SETD2敲除驱动)进行了系统的多组学研究,以研究SETD2在PDK-ccRCC转化过程中在肿瘤代谢中的功能。作者首先收集了代谢组学和脂质组学数据,发现鞘磷脂(SM)是SETD2缺陷的ccRCC中脂质增加最多的一种。此外,作者还采用转录组学和蛋白质组学分析来交叉验证SETD2缺失后在mRNA和蛋白水平上的代谢改变。研究结果表明,SETD2的缺失促进了代谢重编程,并最终导致SM的从头生物合成和ccRCC形成的增强。SETD2在脂质代谢中的这一关键作用通过体内干预进一步证实,SETD2敲除引起的肿瘤症状可通过鞘磷脂生物合成的选择性抑制剂Myriocin缓解。因此,该研究结果揭示了SETD2在PDK向ccRCC过渡过程中在代谢重编程和脂质生物合成中的作用。


