香港城市大学(City University of Hong Kong),简称城大(CityU),是一所充满朝气的大学,其地理位置独特,位于中国香港这个东西方汇集的亚洲国际都会的中心,是世界知名的国际化公立研究型综合大学。城大的目标是追求卓越、促进创新、培育创意,造福社会和服务全球。愿景是成为专业教育出众的亚洲一流学府,推动不同文化及知识传统的交流与相互增长,为人类福祉做出贡献。
城大推行「重探索求创新课程」,令所有学生在求学期间有机会体验原创性质的探索,学习如何探索未知世界,勇于适度冒险;学习如何创造,交流及展示新知识,并造福社会。

(图片来源于官网,侵删)
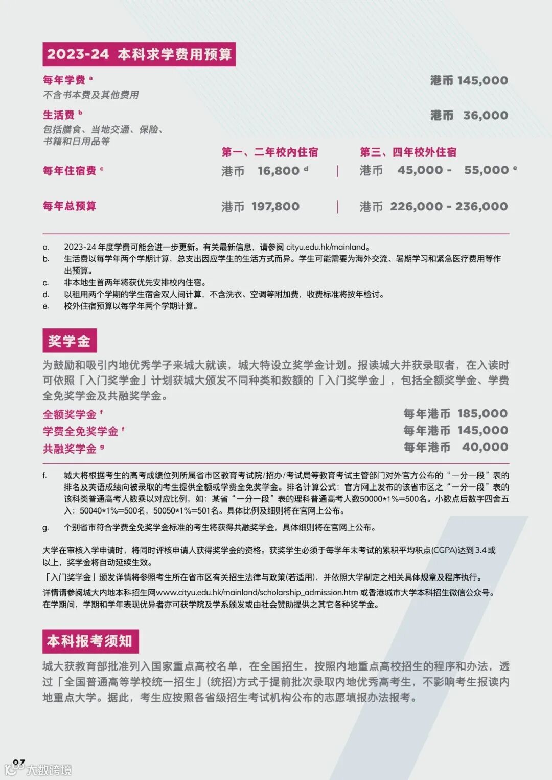
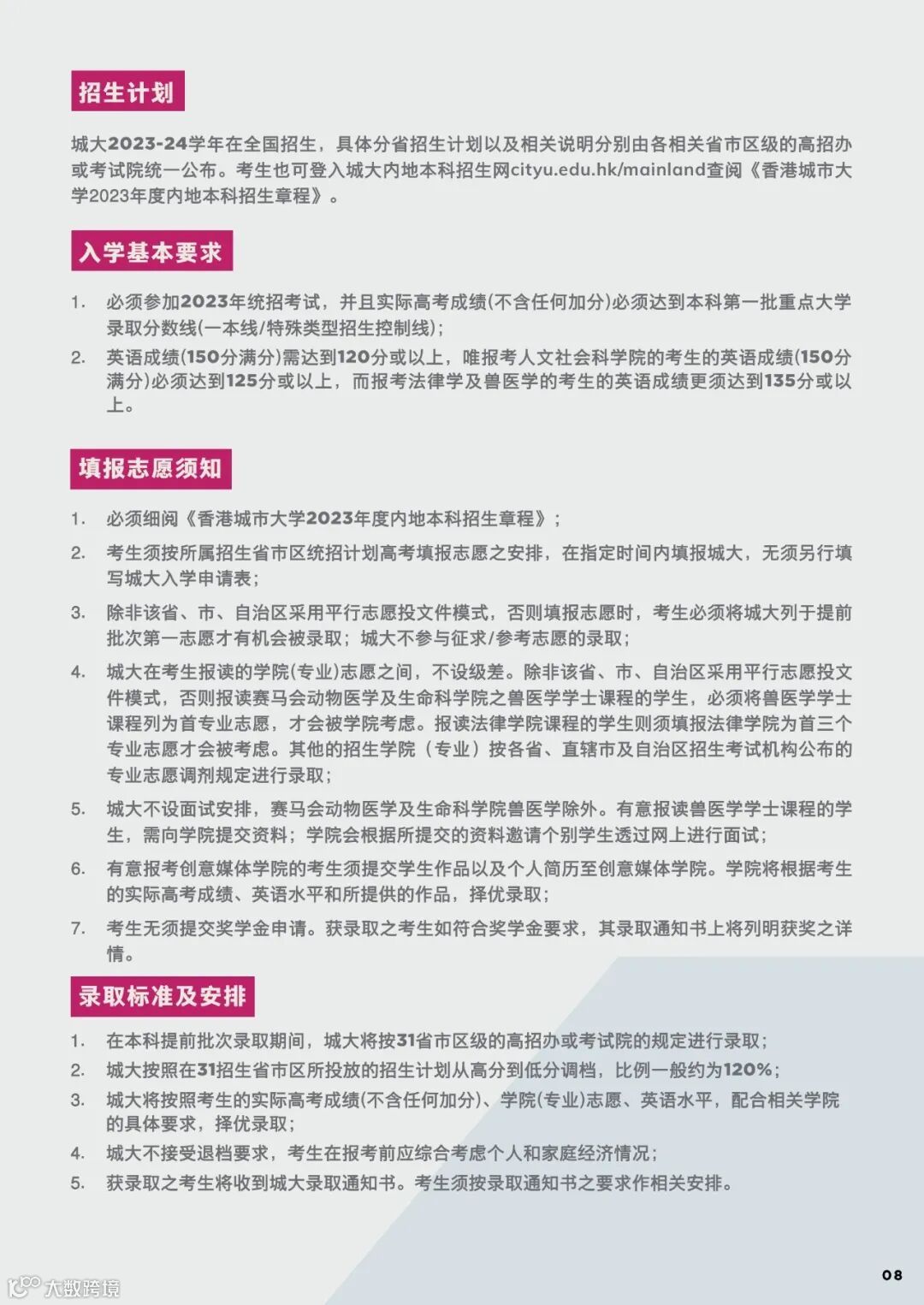
城大自2005年开始获教育部列入国家重点高校名单,经全国普通高等学校统一招生(统招)方式在指定省市区透过本科提前批次录取优秀内地高考生。
城大2023年在全国31个省、直辖市及自治区招生总数为220名。(2023年分省分学院招生计划以及相关说明将分别由高招办或考试院统一向社会公布的版本为准)













想了解更多 留学申请、择校规划、文书写作、背景提升 面试辅导、院校资讯等问题 👇 快戳下方二维码 👇
或 点击文末“阅读原文” 让武汉立思辰留学的专业老师
来为你保驾护航吧~
免责声明:部分文字及图片来源于网络,仅供学习、交流使用,不具有任何商业用途,版权归原作者所有,如有侵权问题请告知,我们会立即处理。本声明未涉及的问题参见国家有关法律法规,当本声明与国家法律法规冲突时,以国家法律法规为准。

点击下方“阅读原文”一键预约你的专属规划师 🙋



