文章信息
文章题目:Oxidized LDL-induced FOXS1 mediates cholesterol transport dysfunction and inflammasome activation to drive aortic valve calcification
文章主题:氧化低密度脂蛋白诱导的 FOXS1 介导胆固醇转运功能障碍和炎性小体激活,从而驱动主动脉瓣钙化
发表期刊:Cardiovascular Research
影响因子:13.3
作者信息:华中科技大学同济医学院附属协和医院心脏大血管外科董念国教授团队
提供的组学技术:ChIP-seq
研究背景
钙化性主动脉瓣疾病(CAVD)是一种随人口老龄化日益高发的心脏瓣膜病,目前尚无有效药物治疗,仅能依赖手术置换瓣膜。既往研究表明,早期脂质沉积、尤其是氧化低密度脂蛋白(oxLDL)在瓣膜中的积累,可引发慢性炎症并促进瓣膜间质细胞(VICs)向成骨样细胞转化,从而驱动钙化进展;然而,oxLDL如何在分子层面调控这一过程的机制尚不清楚。此外,尽管他汀类药物可降低循环LDL水平,却对CAVD疗效有限,提示oxLDL可能通过特异性通路参与疾病发生,亟需深入解析其作用机制以发现新的治疗靶点。
研究思路
研究结论
该研究综合运用转录组学(bulk RNA-seq)、单细胞RNA测序(scRNA-seq)和染色质免疫沉淀测序(ChIP-seq)等多组学技术,系统揭示了氧化低密度脂蛋白(oxLDL)通过上调转录因子FOXS1驱动钙化性主动脉瓣疾病(CAVD)的新机制:FOXS1直接结合并抑制BSCL2基因启动子,导致PPARγ–LXRα信号通路下调,进而减少胆固醇转运蛋白ABCA1/ABCG1的表达,引发VICs内胆固醇蓄积;过量胆固醇激活NLRP3炎症小体,促进瓣膜间质细胞向成骨样细胞转化,最终加剧主动脉瓣钙化。该研究不仅阐明了“脂质沉积–炎症–钙化”的级联调控网络,还提出FOXS1/BSCL2轴可作为CAVD潜在的治疗靶点。
结果展示
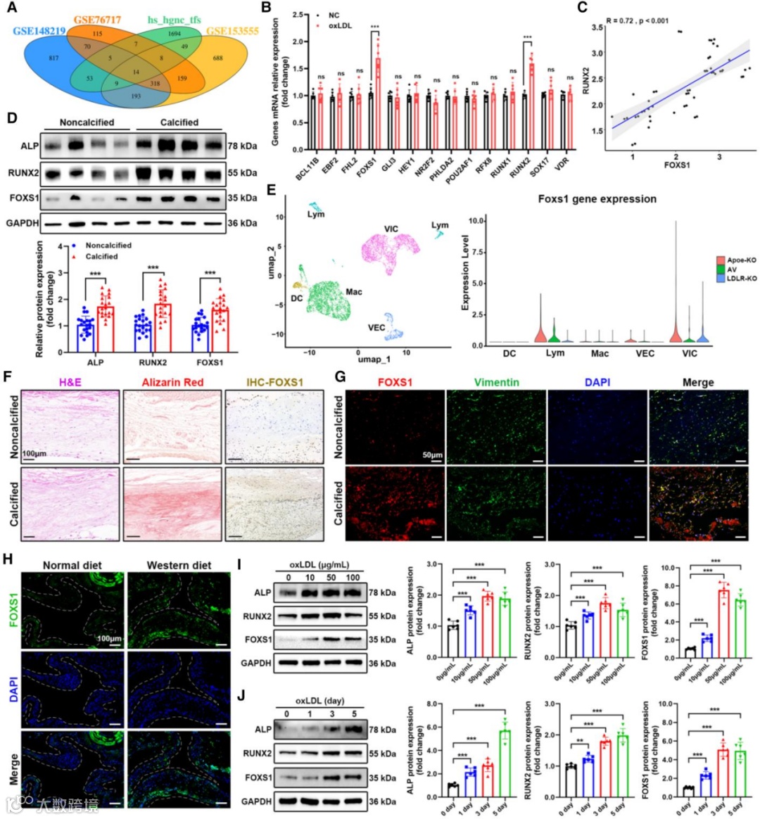
图1 CAVD患者VICs中oxLDL诱导的FOXS1的鉴定
图2 FOXS1通过抑制ABCA1和ABCG1介导VICs的成骨分化
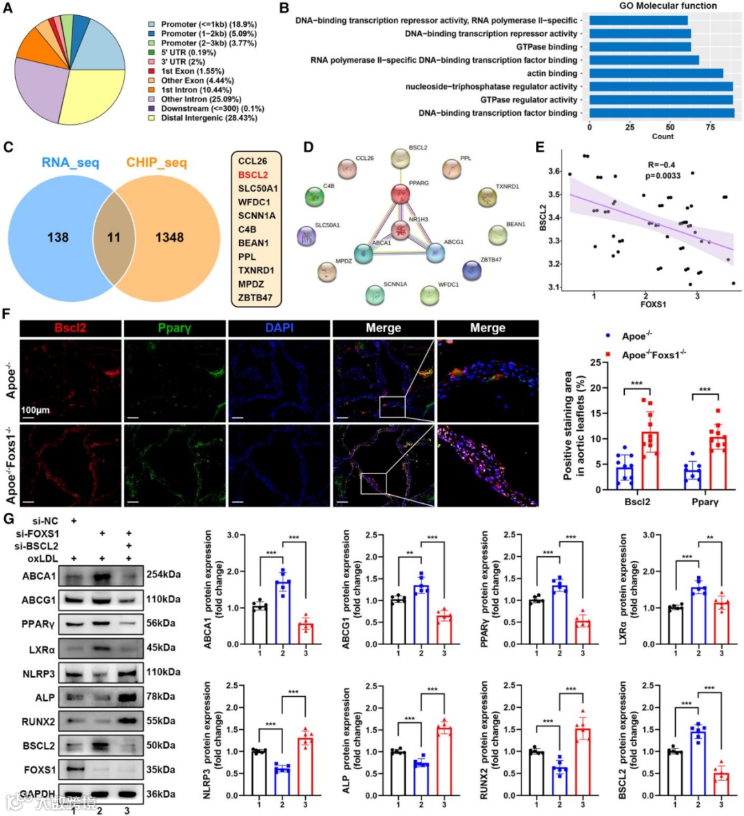
图3 FOXS1通过抑制BSCL2介导的PPARγ / LXRα轴来调节ABCA1和ABCG1
关注我们吧……

