很多高考生在选择留学目的地时,都希望不要离家太远。随着港珠澳大桥的开通,大陆与港澳地区的连接越来越紧密,越来越多的大陆学子沿着港珠澳大桥把留学的眼光放到了中国香港、中国澳门,在这里既不用离开中国,又可以接受国际化的高等教育,于是很多人把港澳地区纳入了“留学”的首要选择。
目前,中国澳门共有6所高校面向内地招收本科生,分别是:澳门大学、澳门科技大学、澳门理工大学、澳门城市大学、澳门旅游学院和澳门镜湖护理学院,且颁发的文凭都可以得到教育部的认可。现在各大院校2023年招生简章已公布,一起来看看吧!
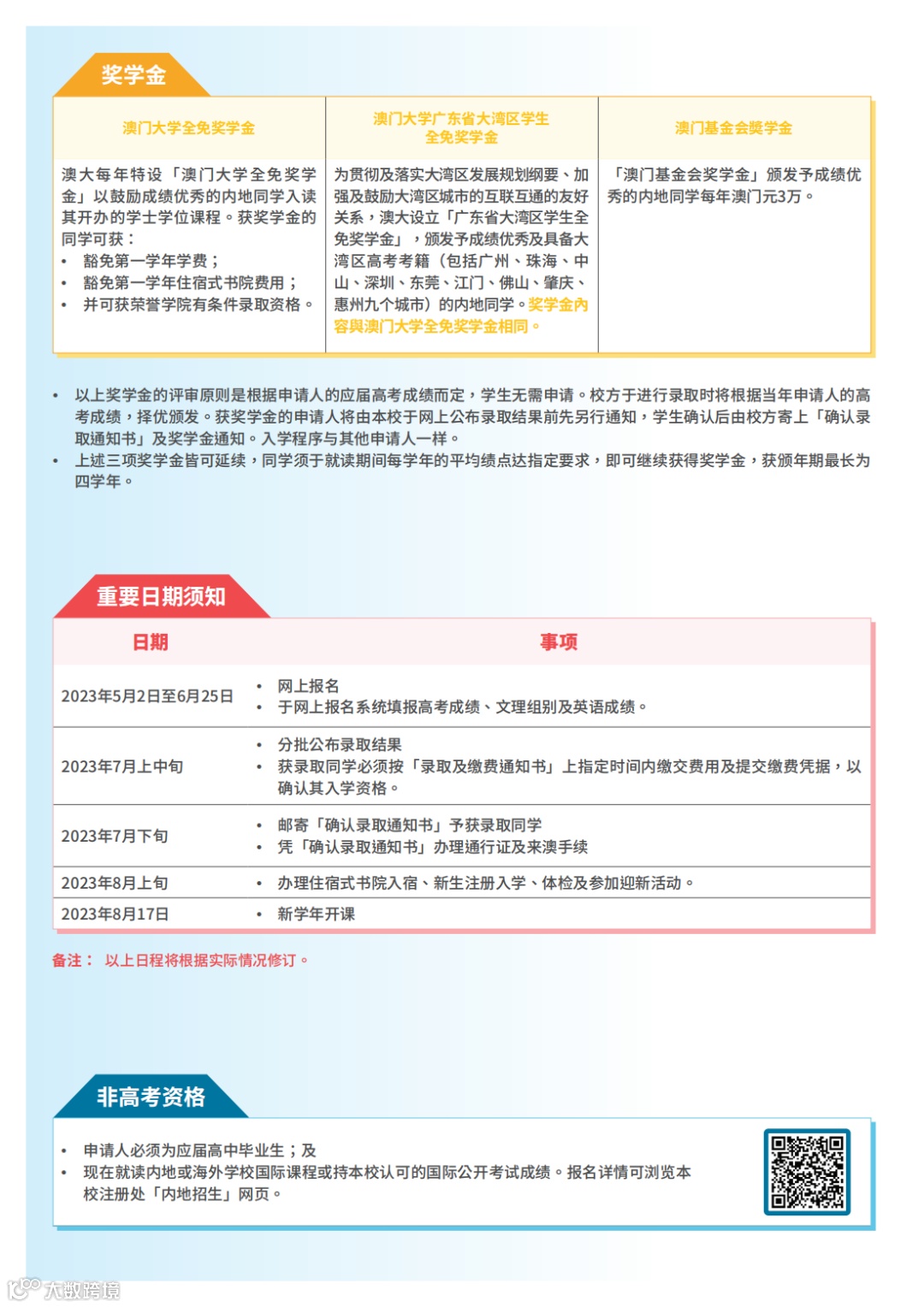
澳门大学是澳门一所国际化综合性公立大学,创立于1981年,具有多元文化共存、协同学院与书院的全人教育体系以及国际化的办学模式等特色和优势。八成教研人员来自世界各地,以英语授课为主,致力培养具有创新思维、家国情怀、国际视野、全球竞争力和世界担当的人才。






澳门科技大学(Macau University of Science and Technology),简称澳科大(MUST),建校于2000年,发展迅速,是澳门本地规模最大的综合型大学。澳门科技大学在生物学与生物化学、工程学、分子生物学与遗传学、药理毒理学、计算机科学、临床医学、社会科学(综合)方面,共有7个学科位列ESI全球前1%。








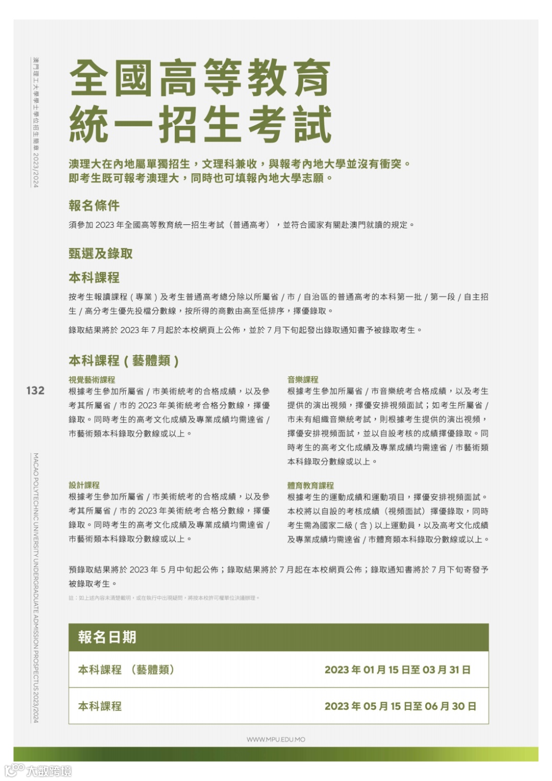
受世界权威学术评审机构认可的澳门理工大学,是亚洲首间通过英国高等教育质量保证局(QAA)院校评鉴的澳门高校,大部分课程已获全球知名的学术或专业机构的认证,教学质量与世界一流大学看齐,部分课程毕业生更可申请全球认可的专业人员资格,学术水平备受肯定。







澳门城市大学秉持“根植澳门、服务湾区”的社会责任和办学使命,构建适应澳门经济社会发展的人才培养体系。设有九大学院,提供超过40种中英文学制学位课程。







澳门旅游学院于1995年成立,是一所隶属于澳门特别行政区政府社会文化司的公立高等教育机构,提供一系列旅游范畴的学位课程和专业培训,包括酒店、旅游、文化遗产、会展、零售及市场推广、休閒娱乐、康体活动、文化创意及厨艺等。








想了解更多 留学申请、择校规划、文书写作、背景提升 面试辅导、院校资讯等问题 👇 快戳下方二维码 👇
或 点击文末“阅读原文” 让武汉立思辰留学的专业老师
来为你保驾护航吧~
免责声明:部分文字及图片来源于网络,仅供学习、交流使用,不具有任何商业用途,版权归原作者所有,如有侵权问题请告知,我们会立即处理。本声明未涉及的问题参见国家有关法律法规,当本声明与国家法律法规冲突时,以国家法律法规为准。

点击下方“阅读原文”一键预约你的专属规划师 🙋



