
近期,澳门大学发布重要通知,鉴于政策调整,自 2025/2026 学年起,该校将暂停受理内地非高考学生的本科入学申请。这就表明,在 2025 年 5 月 6 日至 6 月 26 日的申请时段内,澳门大学不再接纳内地非高考生(即正在修读国际课程或持有境外公开考试成绩的学生)提交的本科课程申请。
对于内地考生而言,这一政策调整意味着以国际课程体系成绩申请澳门大学的途径被阻断,即使是内地学校开设的 OSSD 体系成绩也不再被认可。诸如 DSE、A-Level、AP、IB 等国际课程成绩,在申请澳门大学本科时将不再具备竞争力,而高考成绩的重要性则进一步凸显。
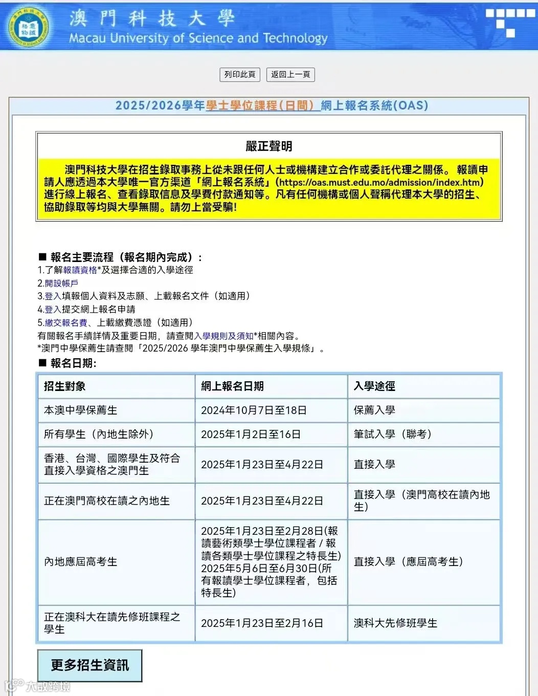
在澳门大学官宣,不再接受内地学生非高考考生申请之后,澳门科技大学在招生对象中也明确列明,只接受内地应届高考生。
澳大的招生政策骤变,与近期的“DSE造假案”密不可分。2024年11月19日香港星岛新闻网报道,香港考评局早前发现,澳门科技大学逾20名报读学生所提交的香港中学文凭考试(DSE)成绩为伪造。
澳门司法警察局也于11月18日表示,在校方报案前,涉案学生中已有20人逃离澳门,剩余的4人在10月31日被澳门司法警察在学校宿舍逮捕,年龄均在18至19岁,分别来自河北、深圳、浙江和江西。
澳门司警提到,被捕人家长透过网上中介,以假学历成功入学。学校在核查其文凭试成绩后发现了虚假资料,并已撤销其学籍。
调查显示,涉案学生的家长疑似通过内地中介以假学历和假成绩成功申请升学。澳门警方已就此事件与内地有关部门进行协作调查。
据了解,澳门大学针对内地户籍应届高中毕业生的招生标准:
高考成绩要求:
申请人必须在2025年参加高考,成绩需达到该省市本科第一批录取分数线或特殊类型招生控制分数线以上。
英语科目的最低要求为110分(按英语单科150分制计算)。
高考成绩要求:
申请人需参加高考,并且高考成绩需达到或超过该省市本科第一批次录取分数线/特殊类型招生控制线。
一般专业要求高考成绩至少超过一本线30分以上,热门专业则可能需要超过一本线80分以上。
虽然具体分数线可能有所不同,但一般建议高考英语成绩在90分或以上以增加竞争优势。
高考成绩要求:
申请人需参加高考,且高考成绩需达到或超过该省市本科第一批次录取分数线。(从往年情况来看,一般专业一本线以上,热门专业一本线30分以上)
部分专业可能有额外的录取要求或面试环节。
高考成绩要求:
一般本科专业录取标准
重点本科班:高考成绩达一本/段线(自主招生/高分优先投档线)及以上,择优录取;
普通本科班:高考成绩达二本/段线(二、三合并的本科线)及以上,择优录取。
设计艺术学士录取标准
文化课成绩:高考成绩须过考试所在省市公布的艺术类本科第二批次录取分数线(普通文科/ 理科考生必须过二本线);
专业课成绩:须过各省市公布的艺术类美术科统考本科线(普通文/理科考生无须此成绩)。大学将根据考生文化课、专业课成绩全面衡量,择优录取。
英语一般需要100分以上。
高考成绩要求:
高考总成绩达到其所在省/市自治区的普通类本科第一批录取分数线;
会综合评估考生的高考总成绩及高考英语科成绩,择优录取。
只有护理学学士学位课程对内地招生;
报考澳门镜湖护理学院的考生必须为应届高中毕业生,高考成绩达本科线(或二本线)等级或以上且高考英语成绩达110分以上。
近年来,内地学生入学材料造假事件频繁发生,从 “DSE 造假案” 到香港大学学历造假事件,再到美国高校招生舞弊案,每一次事件的曝光都引发了轩然大波。这些造假行为不仅严重损害了内地学生群体的信誉,也使得港澳高校对内地留学中介和内地学生的国际成绩产生了信任危机。追根溯源,部分家长和学生为了获取优质教育资源,不惜通过造假手段来包装自己;而部分不良留学中介则利用港澳高校招生政策的灵活性,大肆宣扬 “保录”“花钱就能上” 等虚假信息,误导家长和学生走上了造假的歧途。
想了解更多 留学申请、择校规划、文书写作、背景提升 面试辅导、院校资讯等问题 👇 快戳下方二维码 👇
或 点击文末“阅读原文” 让武汉立思辰留学的专业老师
来为你保驾护航吧~
免责声明:部分文字及图片来源于网络,仅供学习、交流使用,不具有任何商业用途,版权归原作者所有,如有侵权问题请告知,我们会立即处理。本声明未涉及的问题参见国家有关法律法规,当本声明与国家法律法规冲突时,以国家法律法规为准。



