搜索
首页
大数快讯
大数活动
服务超市
文章专题
出海平台
流量密码
出海蓝图
产业赛道
物流仓储
跨境支付
选品策略
实操手册
报告
跨企查
百科
导航
知识体系
工具箱
更多
找货源
跨境招聘
DeepSeek
首页
>
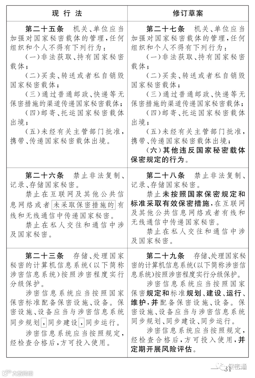
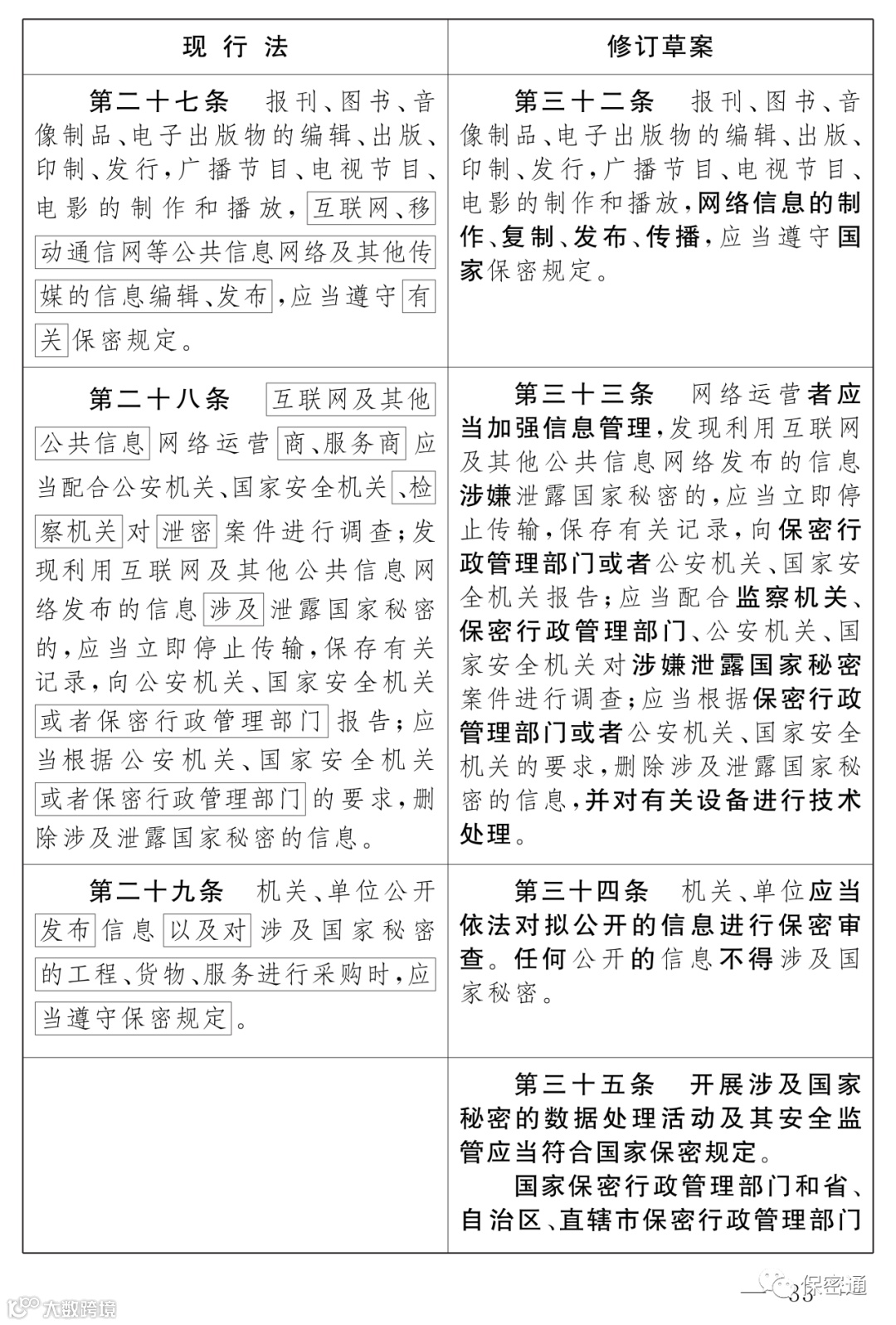
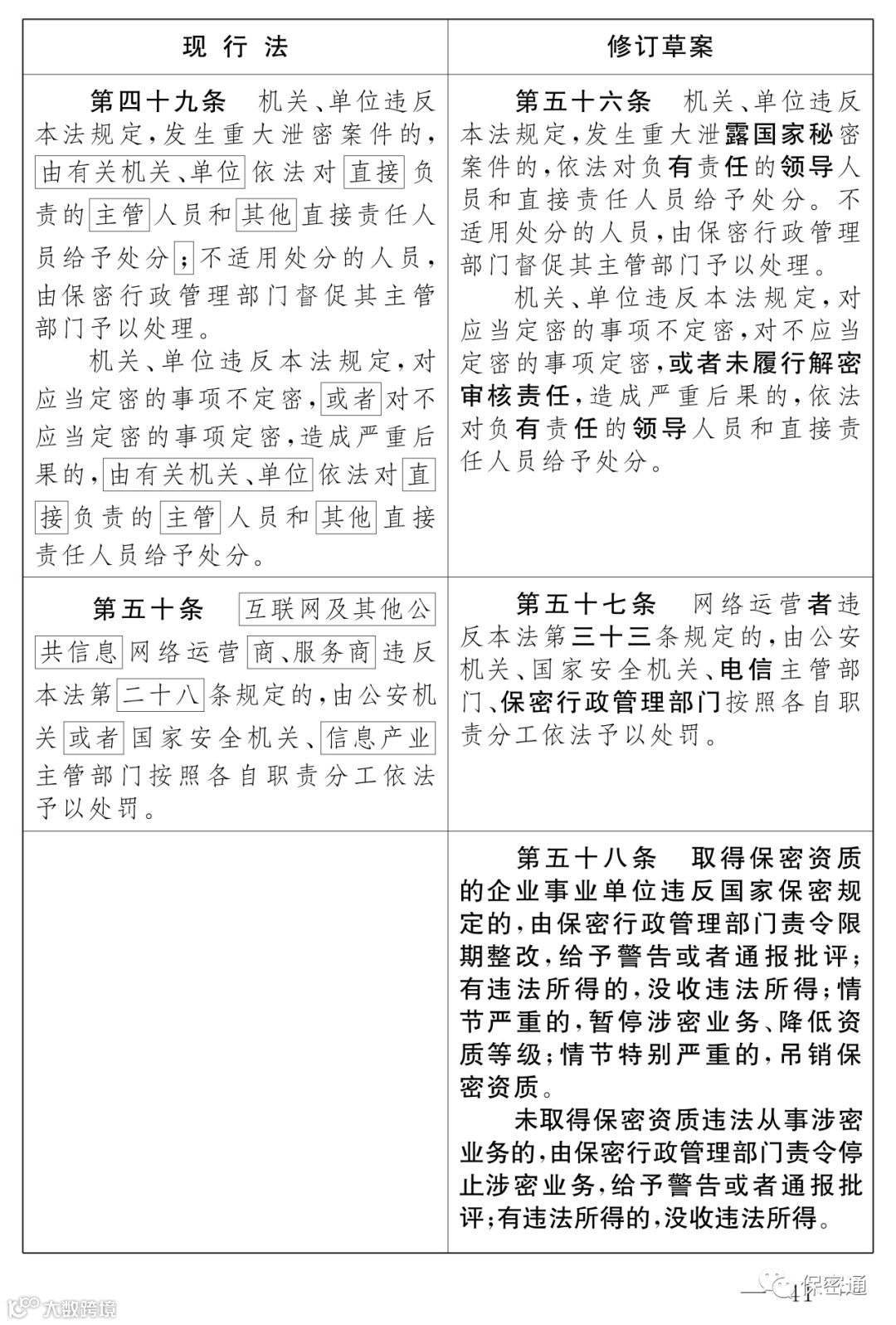
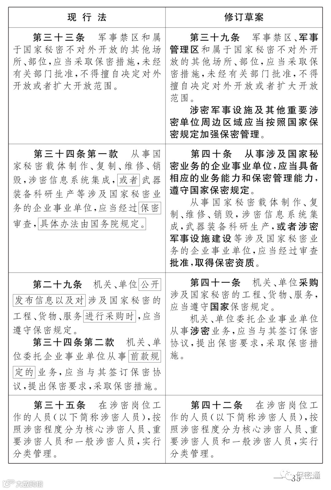
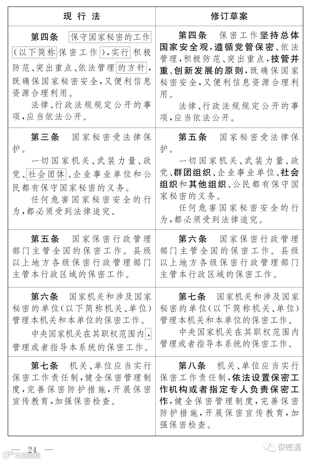
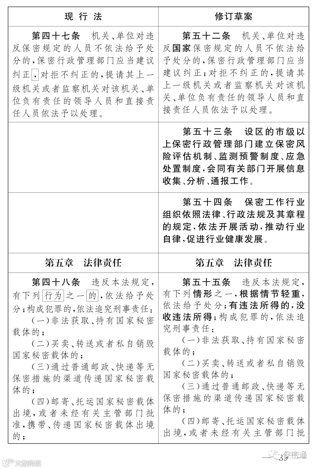
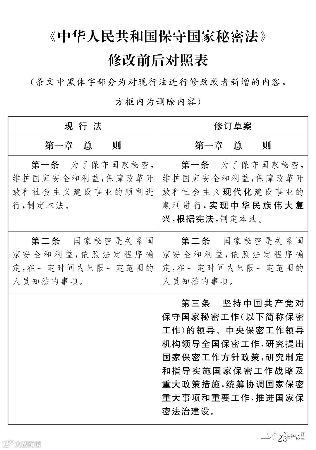
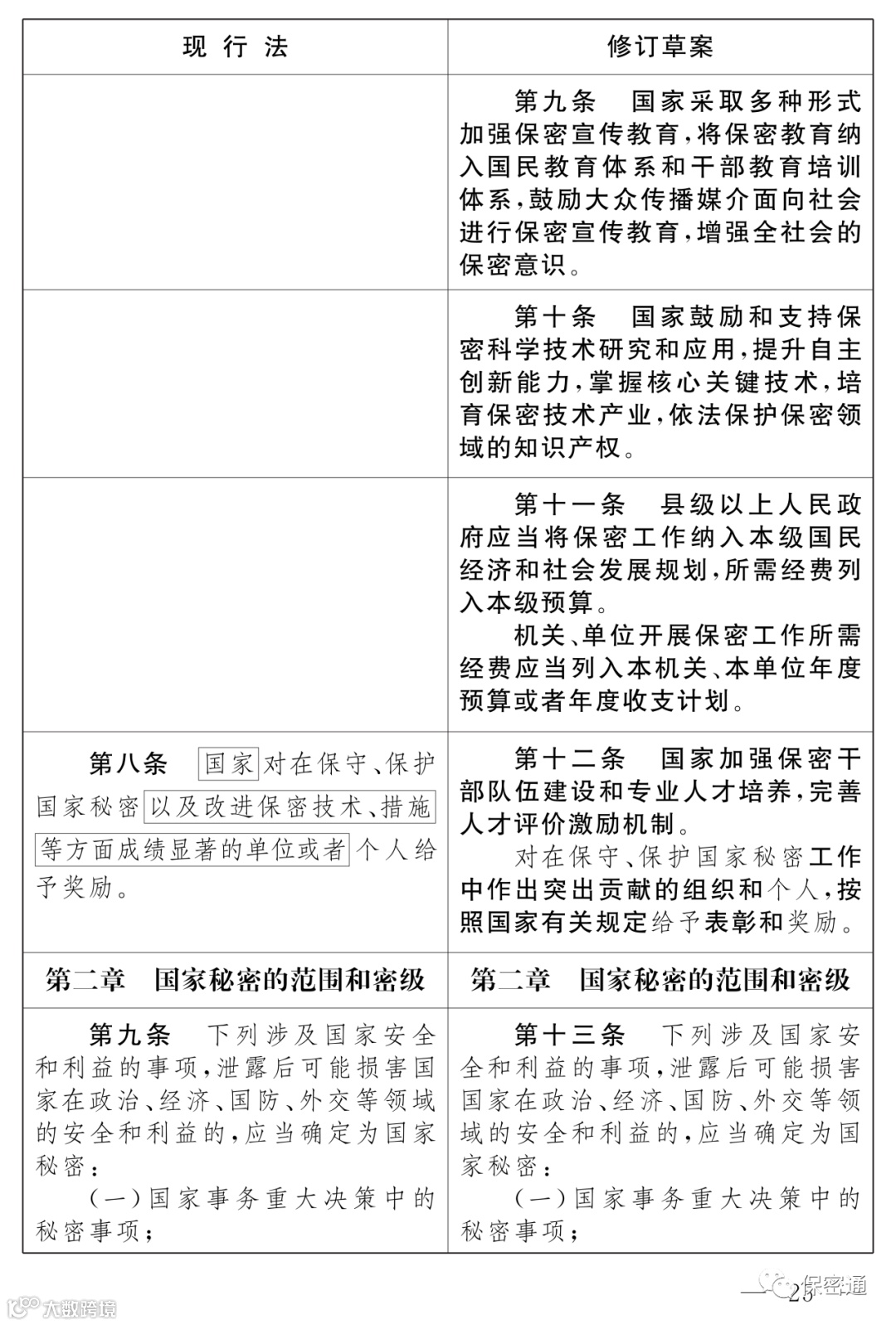
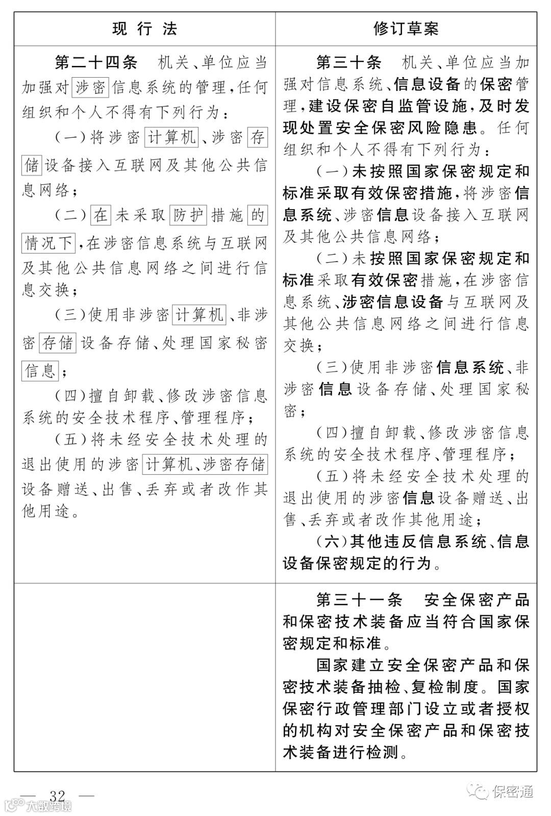
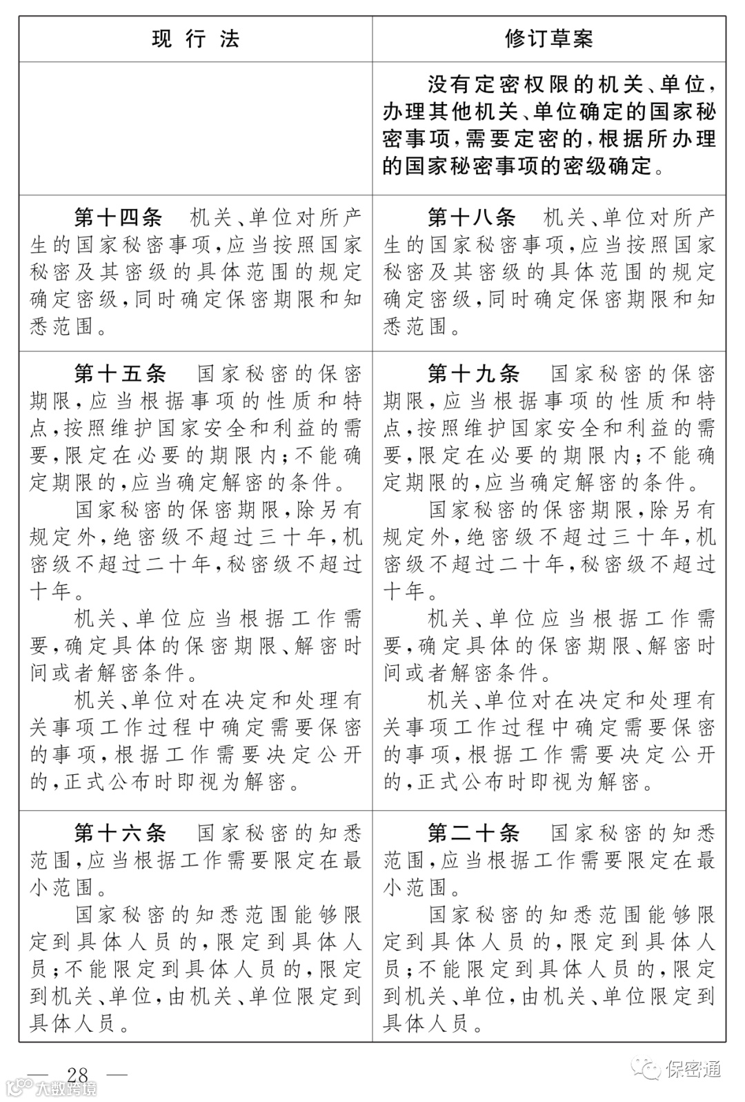
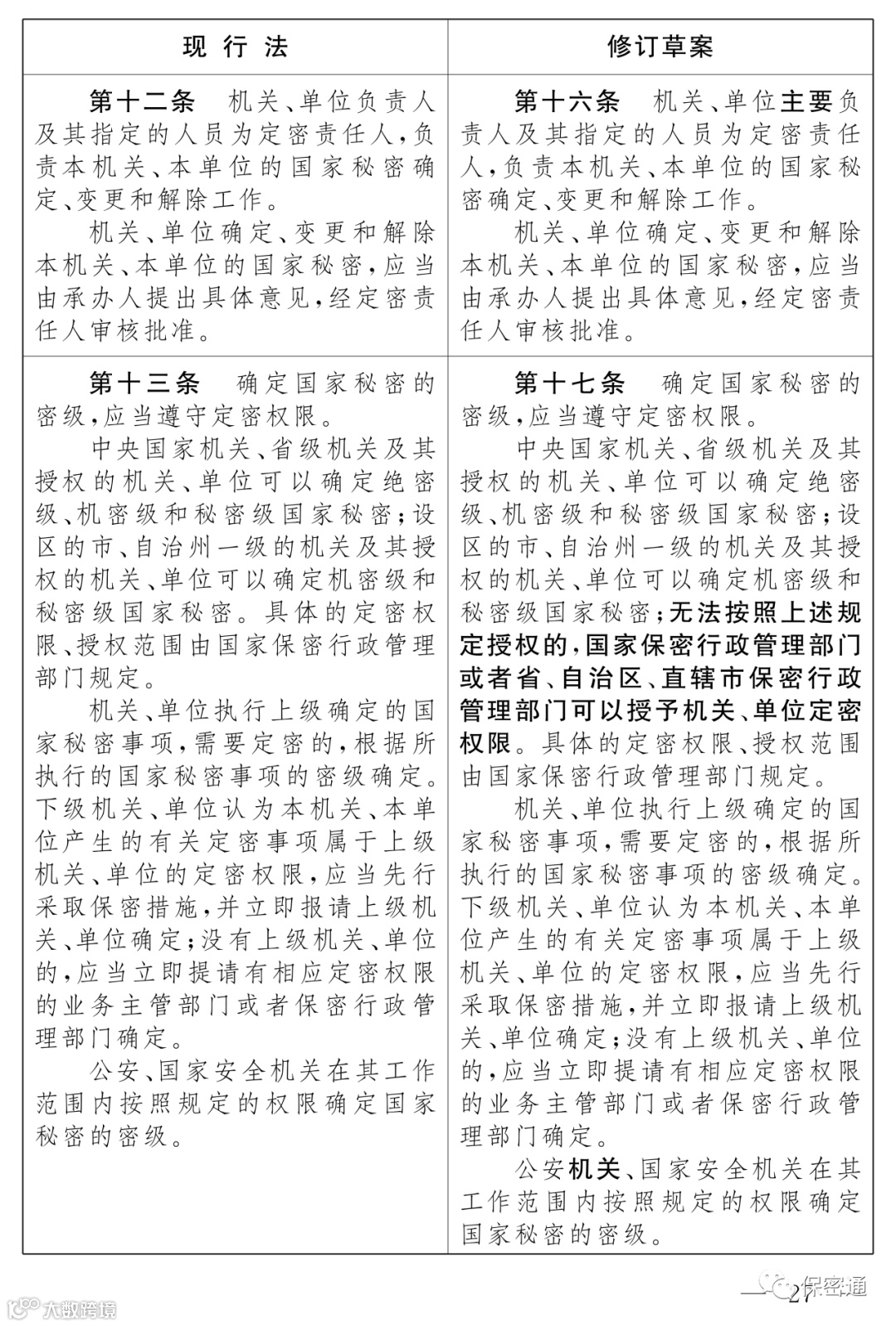
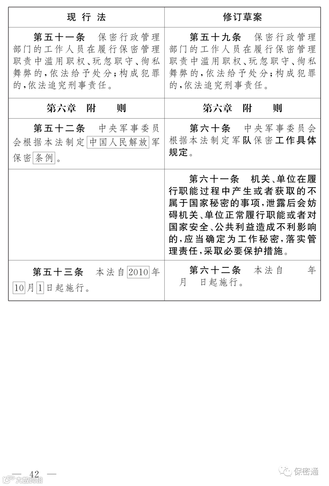
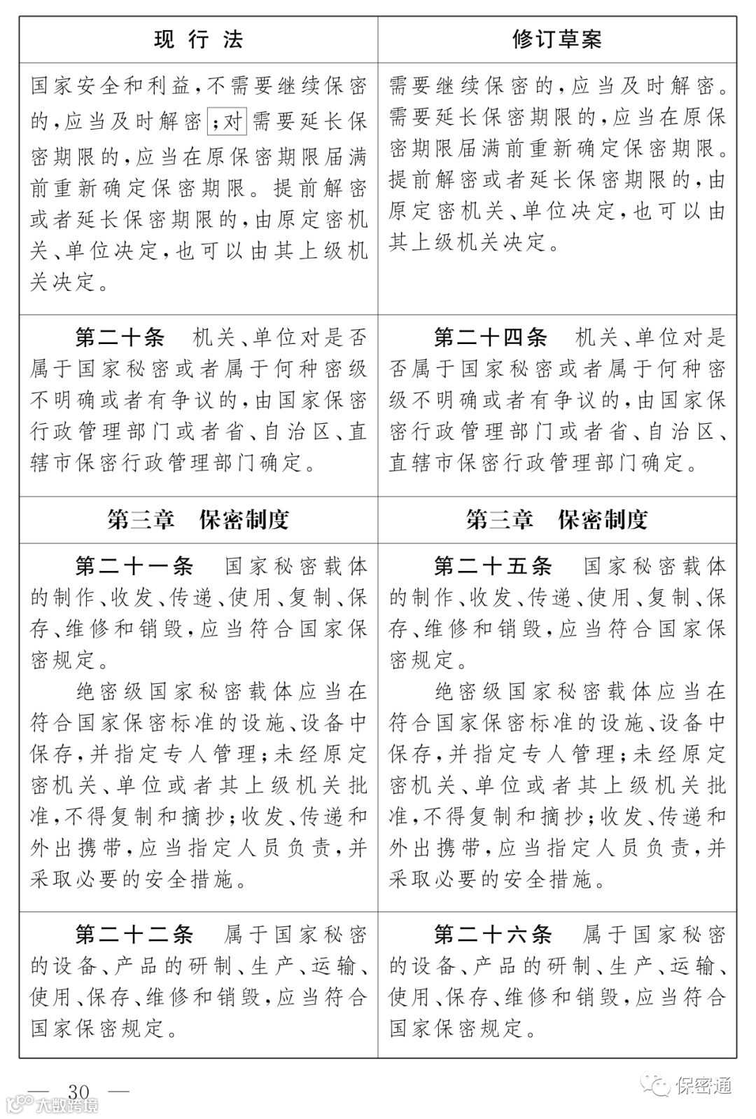
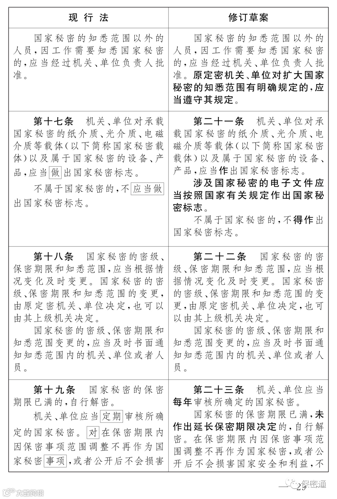
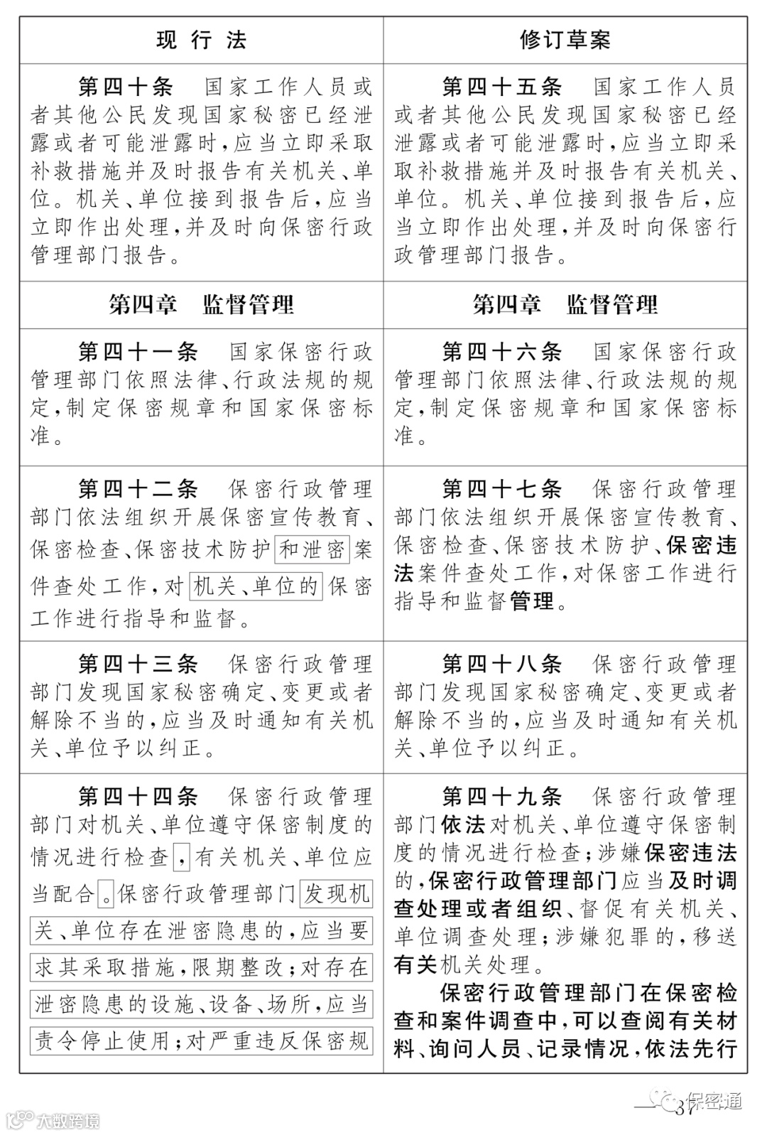
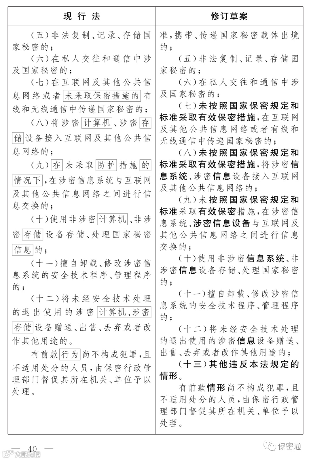
【一图读懂】《中华人民共和国保守国家秘密法》修改前后对照表
>
0
0
【一图读懂】《中华人民共和国保守国家秘密法》修改前后对照表
武昌造船
2023-11-01
1
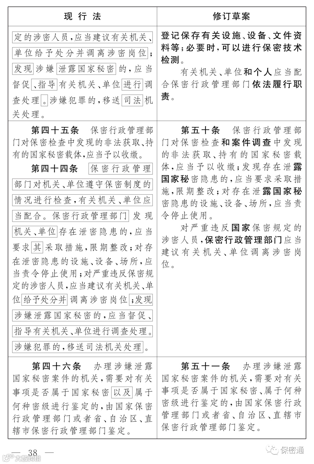
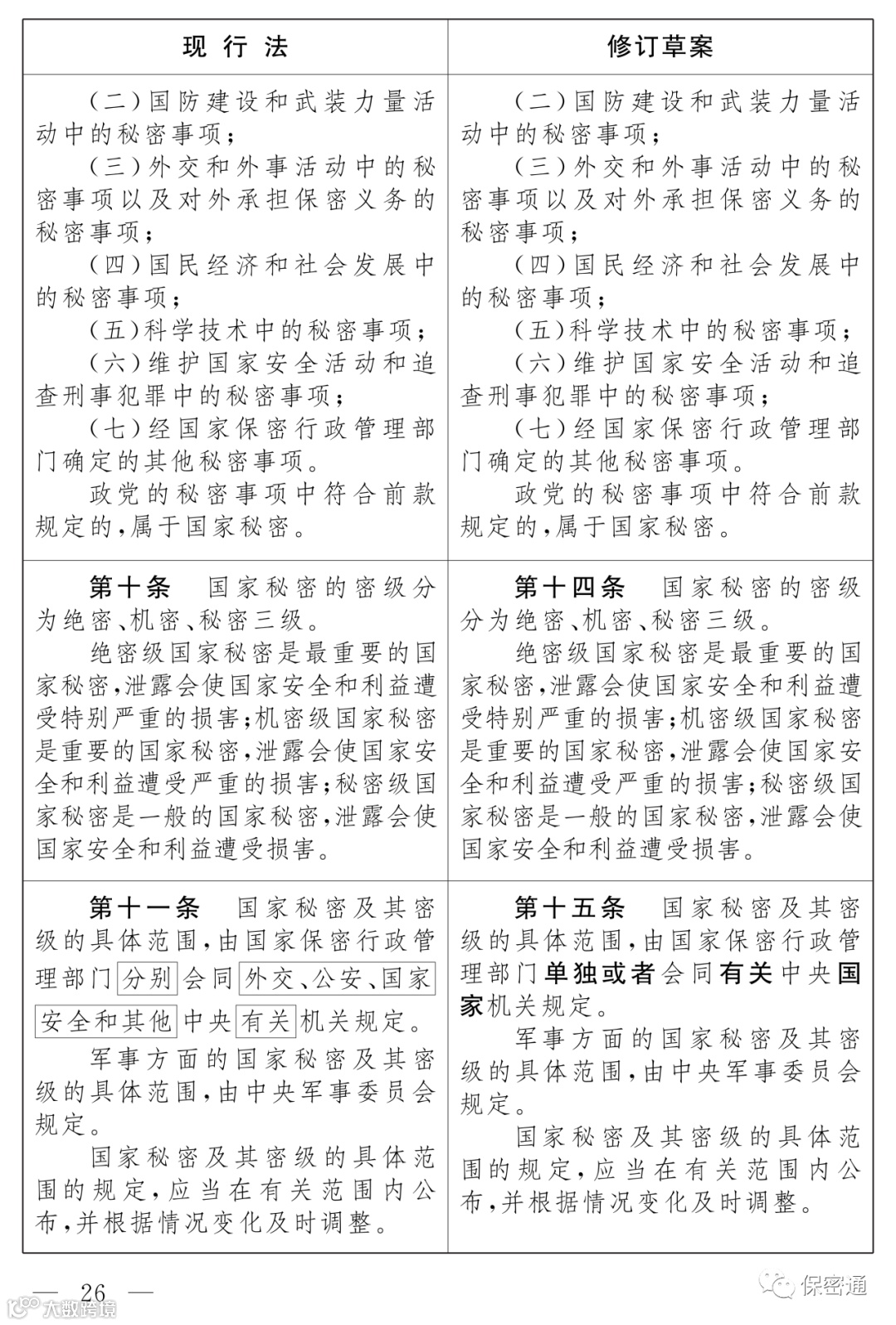
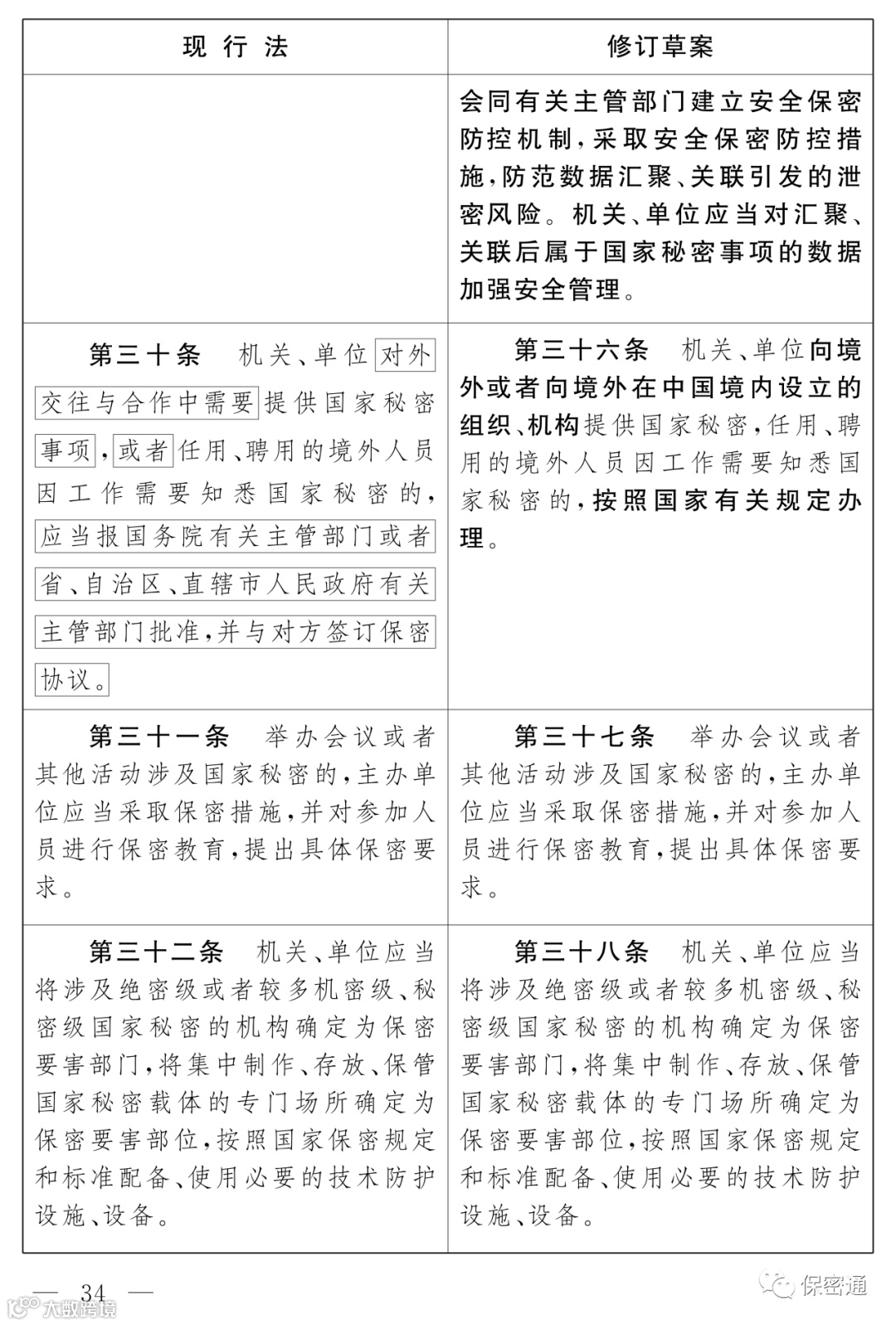
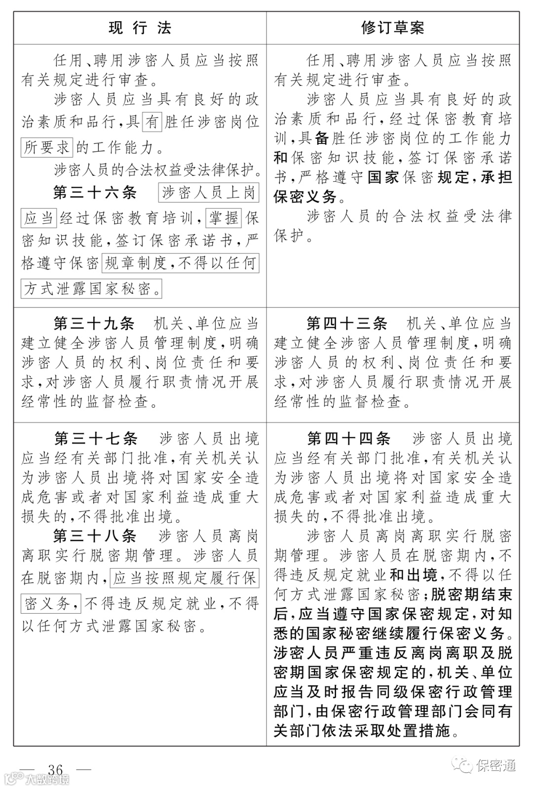
导读:【一图读懂】《中华人民共和国保守国家秘密法》修改前后对照表保密通
来源 | 保密通
编辑 | 李 敏
校对 |
谢金谷
、周建仁
审核 |
黄 刚、
谢 恒
—
END
—
欢迎识别上方二维码关注我们
点点赞
点在看
【声明】内容源于网络
0
0
武昌造船
中国船舶集团有限公司所属武昌船舶重工集团有限公司官方订阅号。
内容
3377
粉丝
0
关注
在线咨询
武昌造船
中国船舶集团有限公司所属武昌船舶重工集团有限公司官方订阅号。
总阅读
9
粉丝
0
内容
3.4k
在线咨询
关注