2020年5月28日,《中华人民共和国民法典》经全国人民代表大会表决通过。《民法典》共7编、1260条,各编依次为总则、物权、合同、人格权、婚姻家庭、继承、侵权责任,以及附则(民法典原文来自于北大法宝)。
通过对条文的全面梳理,我们总结出以下几个方面(具体内容详见附表):
(一)《民法典》1260个条文中,“原文保留”现行法规定的约有457个条文,占比约为36.3%
所谓原文保留,是指《民法典》条文原封不动地移植了现行法的条文,未有任何文字及标点的修订。
例如《民法典》第231条规定,“因合法建造、拆除房屋等事实行为设立或者消灭物权的,自事实行为成就时发生效力”,该规定系《物权法》第30条原文移植而来。从数量来看,《民法典》原文保留的条文主要来源于《民法总则》《物权法》以及《合同法》。
从保留比例来看,《民法总则》由于立法时间较近,绝大多数条文得以原文保留,《物权法》有近半数条文得以原文保留,《合同法》及《侵权责任法》约有四分之一条文得以原文保留。值得注意的是,本次《民法典》不仅移植了即将废除的法律中的部分条文,少数条文也移植了其他将继续存续的法律中的条文,例如《民法典》第340条移植了《土地承包法》第37条的规定。
(二)《民法典》1260个条文中,约有409个条文系对现行法及相关司法解释作“非实质性修订”而来,占比约为32.5%
所谓非实质性修订,是指《民法典》条文对现行法以及相关司法解释仅作了表述上的修订,未改变原法条的构成要件、法律效果等任何实质内容。非实质性修订的类型主要包括以下几类:
纯粹文字修订,例如将“但”改为“但是”;
不改变原意的标点修订,例如修订分号和句号的使用,以及在某些连词后增加逗号;
条内法条引用序号的修订;
法条的整合,即将多个法条合并为一个法条;
表述的修订,特别是将司法解释的语言表述方式修订为法律的表述方式;
对条内不完全列举的增补;
对总则编的转致,特别是合同编中一些条文中部分具体内容以对总则编的转致而替代;
增加部分宣示性的内容,例如在部分条款中增加了“节约资源、保护生态环境”的要求;
其他非实质性修订。
除人格权编外,各编都有较多的法条源于对现行法以及司法解释所作的非实质性修订。另外,值得注意的是,《民法典》中有一部分法条系吸收现有司法解释的规定而来。
例如《民法典》第561条(债务人给付不足以清偿全部债务时的履行顺序规定)便源于《合同法司法解释(二)》第21条,系对后者的非实质性修订。
(三)《民法典》1260个条文中,约有246个条文系对现行法及相关司法解释作“实质性修订”而来,占比约为19.5%
所谓实质性修订,是指《民法典》条文对现行法以及相关司法解释的规定所作修订已经实质地改变了法条的构成要件、法律效果或者其他实质内容,或者在原有规定基础之上对部分内容作出了进一步的阐释。
例如,《担保法》第19条规定,“当事人对保证方式没有约定或者约定不明确的,按照连带责任保证承担保证责任。”《民法典》第686条第2款将该规定修订为“当事人在保证合同中对保证方式没有约定或者约定不明确的,按照一般保证承担保证责任。”
再例如,《民法典》第641条(所有权保留的一般性规定)在保留《合同法》第134条的基础上,明确了出卖人对标的物保留的所有权未经登记不得对抗善意第三人。
(四)《民法典》1260个条文中,约有148个条文系“新增”,占比约为11.7%
具体而言,首先,人格权编大多数条文为新增,需要体系化地认知;
其次,合同编约有相当数量的条文为新增,主要涉及通则分编中关于债的按份责任与连带责任的规定、典型合同分编中关于保理合同和物业服务合同的规定以及准合同分编中无因管理与不当得利的规定等;
再次,物权编、婚姻家庭编、继承编以及侵权编有少数条文为新增,例如物权编第14章新增一类用益物权居住权的相关规定、侵权编第1217条关于“好意同乘”的责任减轻规则等;最后,总则编没有新增条文。
《民法典》总则编共10章、204个法条。所有法条均从《民法总则》承袭或修订而来。其中,有183个法条完全沿用了《民法总则》的规定,有21个法条根据《民法总则》的规定修订而来,其中绝大多数修订均为非实质性修订,包括标点符号、纯粹文字表述的修订,或者是根据条内所引用的法条在体系位置上的变化而作出的相应调整。
图片点击可放大
滑动查看更多图片
共 6 页
《民法典》物权编共5个分编、20章、258条。该编大部分法条从《物权法》承袭或修订而来。
首先,有115个法条完全沿用了《物权法》或者其他部门法的规定;
其次,有131个法条系根据《物权法》、其他部门法或《物权法司法解释一》的规定修订而来,其中99个法条为非实质性修订,例如标点符号、文字表述、法条引用的修订或调整;32个法条系实质性修订,实质性修订主要集中于业主的建筑物区分所有权、抵押权、质权等章节;
最后,有12个法条系本次《民法典》新增,主要为新设居住权这一新类型的用益物权的相关规定,此外,在抵押权部分也有少数新增条文。
图片点击可放大
滑动查看更多图片
共 11 页
《民法典》合同编共3个分编、29章、526条。该编大部分法条从《合同法》承袭或修订而来。
首先,有120个法条完全沿用了《合同法》的规定;
其次,有336个法条系根据《合同法》《担保法》《合伙企业法》等部门法以及《买卖合同司法解释》等相关司法解释的规定修订而来,其中224个法条为非实质性修订,例如标点符号、文字表述、法条引用的修订或调整;112个法条系实质性修订,主要集中于通则编、保证合同、运输合同、技术合同以及合伙合同等章节;
最后,有70个法条系本次《民法典》新增,主要涉及通则分编中关于债的按份责任与连带责任的规定、典型合同分编中关于物业服务合同以及保理合同的规定以及准合同分编中无因管理与不当得利的具体规则等。
图片点击可放大
滑动查看更多图片
共 29 页
《民法典》人格权编共6章、51条。由于我国之前并没有人格权法,因此该编大部分法条都是新增条款。
本编只有8个法条系根据《民法通则》《人体器官移植条例》《婚姻法》的相关规定修订而来,均进行了实质性修订,主要对于主客体的范围、权利的内容以及对相关法益概念的界定进行了调整。除此之外的43个法条均为新增法条,共同组成了人格权编。
该编逻辑结构分明,第一章“一般规定”就是人格权编的总则,第二章至第六章就是人格权编的分则。前者规定的是人格权的一般性规则,后者规定的是具体人格权的具体规则,实现了民法典人格权编草案总则部分和分则部分之间体系完整、结构分明、关系顺畅,是典型的“总—分”逻辑结构。
图片点击可放大
滑动查看更多图片
共 3 页
《民法典》 婚姻家庭编共5章、79条,大部分法条是从《婚姻法》、《婚姻法》司法解释(三)、《收养法》的相关规定承袭和修订而来。
首先,有9个法条完全保留了原先《婚姻法》《收养法》的规定;
其次,有62个法条根据上述相关法律修订而来,其中有30个法条为非实质性修订,主要是文字、表述、法条引用和标的符号的修订或调整;其中有32个法条为实质性修订,主要包括对主体范围的明确、删除部分限制条件、扩大了规制或保护范围等;
最后,有8个法条系本次民法典婚姻编新增,主要涉及关于亲属、近亲属以及家庭成员定义、夫妻实施民事法律行为效力、重大疾病婚前告知义务、撤回离婚申请等事项的规定。
图片点击可放大
滑动查看更多图片
共 4 页
《民法典》继承编共4章、45条。该编大部分法条是从《继承法》、最高人民法院《关于贯彻执行<中华人民共和国继承法>若干问题的意见》承袭或修订而来。
首先,有9个法条完全沿用了《继承法》和最高人民法院《关于贯彻执行<中华人民共和国继承法>若干问题的意见》的规定;
其次,有29个法条系根据《继承法》和最高人民法院《关于贯彻执行<中华人民共和国继承法>若干问题的意见》的规定修订而来,其中13个法条为非实质性修订,主要是标点符号、文字表述的修订或调整;16个法条系实质性修订,实质性修订主要是扩大了遗产范围、明确了放弃遗嘱需要以书面形式、增设了宽宥制度、增加了遗嘱继承的形式、扩大了代位继承制度的适用范围、明确了归国家所有的遗产用途;
最后,有7个法条系本次《民法典》新增,主要是第四章新设的遗产管理人制度,包括遗产管理人的产生、指定、职责及责任。
图片点击可放大
滑动查看更多图片
共 2 页
《民法典》侵权责任编共10章、95条。该编大部分法条是从《侵权责任法》《人身损害赔偿司法解释》《精神损害赔偿司法解释》《信息网络侵权司法解释》《道路交通事故司法解释》承袭或修订而来,还有部分条款参考了《电子商务法》的相关规定。
首先,有20个法条完全沿用了《侵权责任法》的规定;
其次,有67个法条系根据《侵权责任法》《人身损害赔偿司法解释》《精神损害赔偿司法解释》《信息网络侵权司法解释》《道路交通事故司法解释》以及《电子商务法》的规定修订而来,其中23个法条为非实质性修订,主要是标点符号、文字表述的修订或调整;44个法条系实质性修订,实质性修订内容主要是完善了一般侵权责任的构成要件、将受害人与有过失扩大适用于无过错责任案件、限制公平责任的适用范围、完善了委托监护情形下的侵权责任、新增破坏生态的侵权行为、限定被侵权人存在重大过失时才可以减轻高空作业经营者的责任、高危区域管理者的高度警示义务及证明责任、动物饲养人及管理人责任减轻事由、完善预防高空抛物的侵权责任制度、公共道路管理人的义务及侵权责任;
最后,有8个法条系本次《民法典》新增,主要是新增了“自甘风险”、“受害人自助行为”、“知识产权惩罚性赔偿制度”、“好意同乘”、“污染环境和破坏生态的惩罚性赔偿制度”、“生态环境修复责任和侵权赔偿制度”。
图片点击可放大
滑动查看更多图片
共 6 页
经过梳理,整理归纳如下:
总则编共204条,0条新增、2条实质性修订、19条非实质性修订、183条保留;
物权编共258条,12条新增、32条实质性修订、99条非实质性修订、115条保留;
合同编共526条,70条新增、112条实质性修订、224条非实质性修订、120条保留;
人格权编共51条,43条新增、8条实质性修订、0条非实质性修订、0条保留;
婚姻家庭编共79条,8条新增、32条实质性修订、30条非实质性修订、9条保留;
继承编共45条,7条新增、16条实质性修订、13条非实质性修订、9条保留;
侵权责任编共95条,8条新增、44条实质性修订、23条非实质性修订、20条保留;
附则共2条,1条非实质性修订、1条保留。
总而言之,无论《民法典》这1260个条文是保留、修订还是新增,法律人都有必要系统性地重温民法诸多制度,但也无需焦虑与恐慌。
观而习得,跬步千里,愿与君同行。
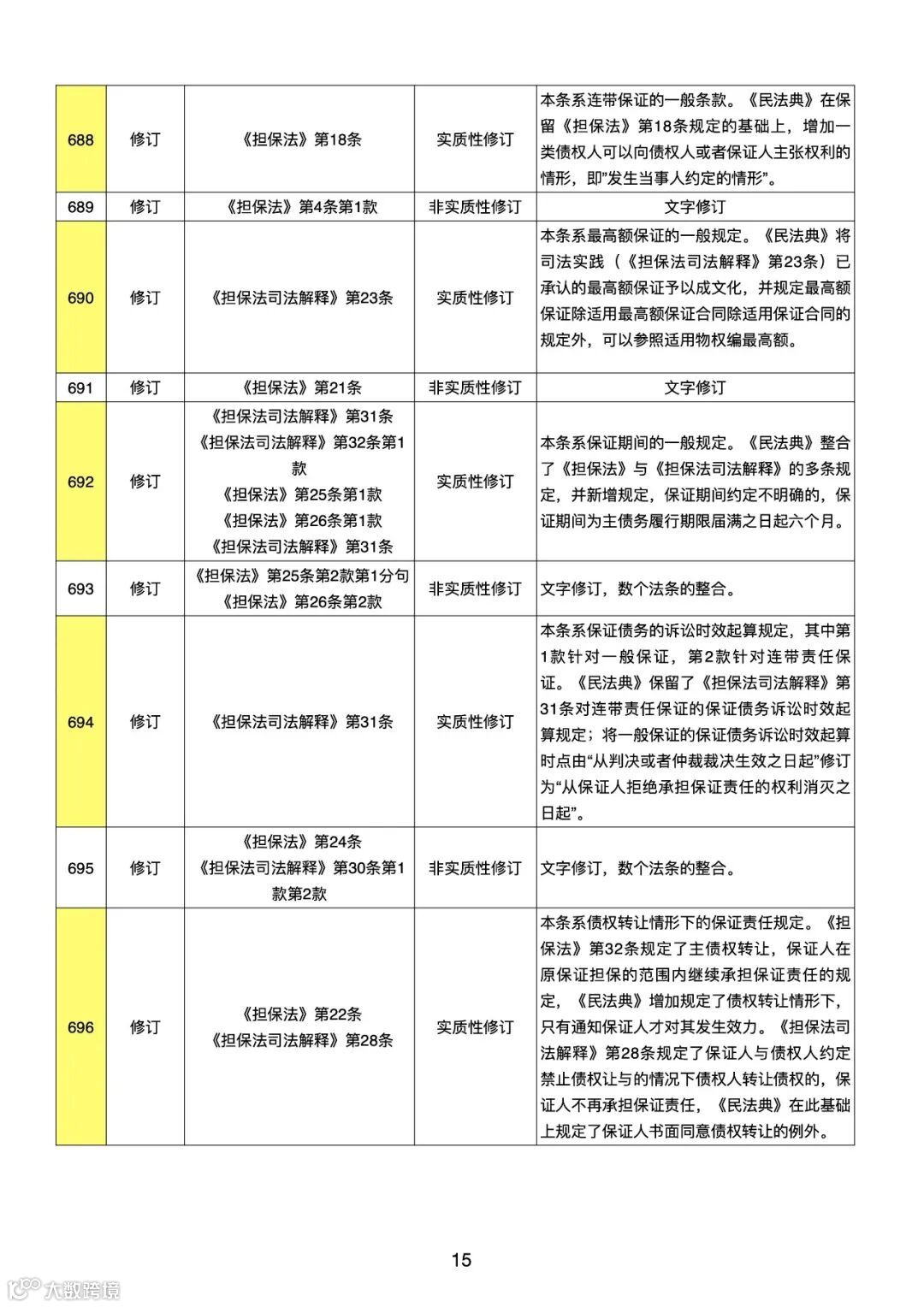
学习更多民商法理论与实务知识可扫描以下二维码关注原文作者



