
根据中国人口协会、国家计生委联名发布的《中国不孕不育现状调研报告》显示,随着现在社会中出现各种各样的原因,中国的不孕不育发病率在12.5%-15%,患者人数超过4000万,即意味着8对夫妇中就有1对患有不孕不育问题。于是乎,做试管婴儿似乎就成了救命稻草。体外受精-胚胎移植就是大家俗称的试管婴儿,是很多不孕不育家庭的一种补救方案。它主要适用于女方的输卵管阻塞、排卵障碍、子宫内膜异位症等,男方患有少、弱精子症,以及还有一些目前尚不明原因的不育患者的治疗。

一、那试管婴儿的成功率是多少?
美国试管婴儿成功率高达80%以上
试管婴儿毕竟是一项科学,不可能做到100%的成功率,而且目前国内试管婴儿的成功率只能达到40%-50%,但是国外优秀的试管婴儿中心成功率一般能达到50%以上,美国由于第三代试管婴儿技术更为先进完善,成功率能达到更高。

二、美国试管婴儿的核心技术——PGD/PGS
有些父母会很困惑,为什么自己很健康,而孩子会有严重的遗传病?那是因为碰巧父母双方同时含有某种相同隐性遗传病的基因,父母是携带者,不发病,而生下来的孩子有四分之一的可能性是发病的,而且往往这些病都很难治愈。这也是很多客户是信任美国试管婴儿PGS/PGD/技术而决定赴美的原因。因为通过PGD/PGS技术可以筛选出染色体或部分基因正常的胚胎,并植入母亲子宫内,确保胚胎(胎儿)不会受染色体异常和部分单基因疾病的影响,提高胚胎移植的成功率,真正达到“优生”的目的。
PGS胚胎植入前遗传学筛查(Preimplantation Genetic Screening)
在胚胎移植之前,对早期胚胎进行染色体数目和结构异常的检测,通过一次性检测胚胎23对染色体的结构和数目,分析胚胎是否有遗传物质异常。
PGD胚胎植入前遗传学诊断(Preimplantation genetic diagnosis)
主要用于检查胚胎是否携带有遗传缺陷的基因,和可能导致特定疾病的基因突变。
促排卵治疗,首先要进行术前相关检查,检查合格后,医生会根据患者的年龄、卵巢功能等情况,确定治疗方案,进行药物诱发排卵。美国试管婴儿的用药更为安全,受美国FDA监管认证,给予患者最大的安全保护。

在促排卵过程中需要B超监测卵泡发育,及检测女性生殖激素变化,这个过程大概需要10天左右。监测发现卵泡发育成熟后,医生会在超声引导下经阴道穿刺取卵,同时丈夫采集精液,然后进行体外授精,胚胎培养,胚胎移植。移植后,还需要药物治疗支持黄体功能,帮助胚胎更稳固的生长。

自从二胎政策开放后,许多夫妻都想再生一个女宝宝或是男宝宝,或是想要生育龙凤胎双胞胎,实现儿女双全的愿望,但是国内由于政策限制,并不能选择胎儿的性别。而这通过美国试管婴儿技术是完全可以实现,并且是合法的!
国内看病

纵观我国目前的医疗现状,紧张的医患冲突大多起源门诊拥挤噪杂、排队时间过长、家属住院陪护熬夜后情绪焦躁、医生解释病情不到位等问题……所以导致越来越多的家庭另辟蹊径,前往美国寻求解决方案。
国外看病

因为美国的医院非常重视患者的就医体验,患者一条负面评论或者投诉都有可能让一家医院或诊所付出惨重代价甚至破产。所以美国医院在改善患者就医体验方面煞费苦心,从医院接到预约申请,到患者痊愈出院及定期随访,每一个环节都有详细的流程预案,比如:医生在询问病史的时候甚至会记录患者宠物的种类、性别,甚至名字;医院门口的泊车小弟在接车前后都会用快速手消毒液消毒双手…….细微之处,可见一斑。

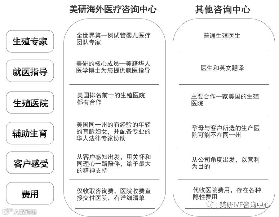
美国试管婴儿技术给社会带来最大的好处是让更多的家庭美满幸福、从而使社会稳定进步。毕竟中国从始至终的传统,就是传宗接代,尽享天伦之乐。但是面对国内政策及技术阻碍进而选择赴海外孕育的人群来讲,选择一家优质的试管婴儿医疗机构的重要性毋庸多说。

相关链接:

