来源|万领钧Knit People
作者|万领钧Darren
推荐阅读时长|13分钟
罗马尼亚的工资法律由一系列法规组成,主要体现在《劳动法典》(Codul Muncii)以及其他相关法律法规中。这些法律旨在保护劳动者的权益,确保公平的工资支付和劳动条件。
一、罗马尼亚最低工资标准
目前,罗马尼亚每月最低工资为4,050RON(1RON≈1.622CNY,2025.12),适用于大多数行业员工,包括本地雇佣、外籍人士工作许可(Local Hire, ICT Permits)和陪同家属,雇主不得向员工支付超过24个月的最低基本工资。
一些行业会有最低工资的特殊规定,例如,对于建筑行业的员工,最低每月基本工资总额为4,582罗马尼亚列伊,对于农业和食品行业的员工,最低每月基本工资总额为3,436罗马尼亚列伊。
截止到2025年12月,罗马尼亚尚未确定2026年最低工资标准。不过据罗马尼亚政府最新消息,2026年最低工资可能被冻结,继续维持2025年4,050罗马尼亚列伊的最低工资标准,关于这个主题的讨论将在三方国家委员会中进行,政府、雇主和员工代表将协商工资政策。
二、罗马尼亚发薪频率
大多数雇主按月支付工资。有些雇主每2周支付一次工资,但仍会计算整个月的工资,并将前2周的工资视为月薪的预支。通常,雇主会在下个月支付工资,发薪日期介于当月最后一个工作日至下个月15日之间。
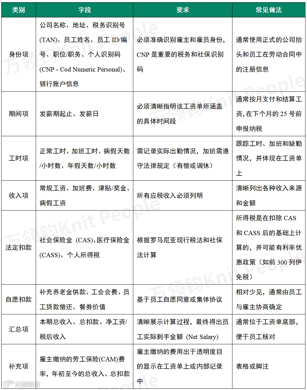
三、罗马尼亚工资单
在罗马尼亚,虽然法律没有规定统一的工资单格式,但每份罗马尼亚的工资单应包括公司的详细信息、雇主数据、雇员的工作周期/月、雇员的姓名、地址、工作的时间、基础工资等,总体是较为复杂的。
以下是罗马尼亚工资单中各个主要项目涉及的字段、要求和常见做法的详细表格:

根据罗马尼亚法律,雇主必须将员工工资单(以及作为财务会计记录基础的所有证明文件)至少保留五年。例如,2025年财政年度的记录,保留期将从2026年7月1日开始计算,直到2031年7月1日前。
四、罗马尼亚工资支付形式
雇主必须使用罗马尼亚货币支付员工工资,可以以现金或银行账户转账方式进行,使用当地银行账户是首选。罗马尼亚当局不建议使用外国账户,因为任何税务问题都可能造成追踪问题。

五、罗马尼亚的奖金条例
在罗马尼亚,劳动法没有规定奖金,奖金的支付和规定可能受到公司政策的影响。但有些雇主也会发放“绩效奖金”,这些奖金是酌情发放的。
01
绩效奖金
绩效奖金是根据雇员在特定期间内的绩效评估结果而支付的奖金。这些奖金通常基于设定的绩效目标和考核体系,并根据雇员的个人的工作成果、目标达成情况、能力发展等因素来确定的。
罗马尼亚的绩效工资是雇雇员资的组成部分,作为对雇员在工作中的优秀表现或达成特定目标的认可。如若发放绩效奖金雇主要考虑以下几个方面:
·奖金计划的设立:雇主可以自行制定奖金计划,并在雇佣合同或政策文件中明确规定,奖金计划应包含奖金的条件、标准、发放时间和金额等要素,以确保透明和公正
·奖金支付方式:奖金可以以现金形式发放,也可以是以现金、支票、银行转账或其他方式进行支付,支付方式应符合相关的劳动法和税务要求
·平等待遇:在发放奖金时,雇主应遵守反歧视法律,确保奖金的发放不受性别、种族、宗教、国籍等因素的影响,以确保公平待遇
·奖金税务责任:额外的奖金通常被视为纳税收入,需要缴纳相应的税款。雇主在支付奖金时,需要根据罗马尼亚税法规定,扣除适当的税款,并将其报告给罗马尼亚税务机构
罗马尼亚没有法定的奖金,但在罗马尼亚,较多雇主会采用一些激励措施来吸引更多的雇员和人才,如果雇主设定了奖金支付方式或条件,那雇主就需要遵守相关条款。
02
中国 VS 罗马尼亚奖金条例差异
在罗马尼亚,虽然法律不强制要求十三薪、年终奖或绩效奖金,但它们在雇佣实践中相当普遍,尤其是在某些特定行业和跨国公司中。这些奖金被视为吸引和保留人才的关键激励措施。

随着罗马尼亚就业市场(特别是IT和专业服务领域)竞争加剧,提供具有吸引力的奖金和福利已成为留住优秀员工的标准做法。
五、罗马尼亚热门行业薪资(年薪/罗马尼亚列伊)
薪资水平在罗马尼亚很大程度上取决于地理位置(布加勒斯特通常更高)、公司规模、员工经验以及绩效奖金的比例。IT/SaaS/互联网行业通常提供最高的薪酬待遇。
根据2025年末和2026年初的市场薪资数据(总薪酬,含奖金和佣金),罗马尼亚各行业销售职位的最新年薪情况如下:

※ (1RON≈1.622CNY,2025.12).以上数据来源于招聘网站,仅供参考。

