搜索
首页
大数快讯
大数活动
服务超市
文章专题
出海平台
流量密码
出海蓝图
产业赛道
物流仓储
跨境支付
选品策略
实操手册
报告
跨企查
百科
导航
知识体系
工具箱
更多
找货源
跨境招聘
DeepSeek
首页
>
云南:调频里程申报价格3元-8元/兆瓦,黑启动辅助服务使用补偿300万元/台次
>
云南:调频里程申报价格3元-8元/兆瓦,黑启动辅助服务使用补偿300万元/台次
扒解新能源
2025-12-19
31
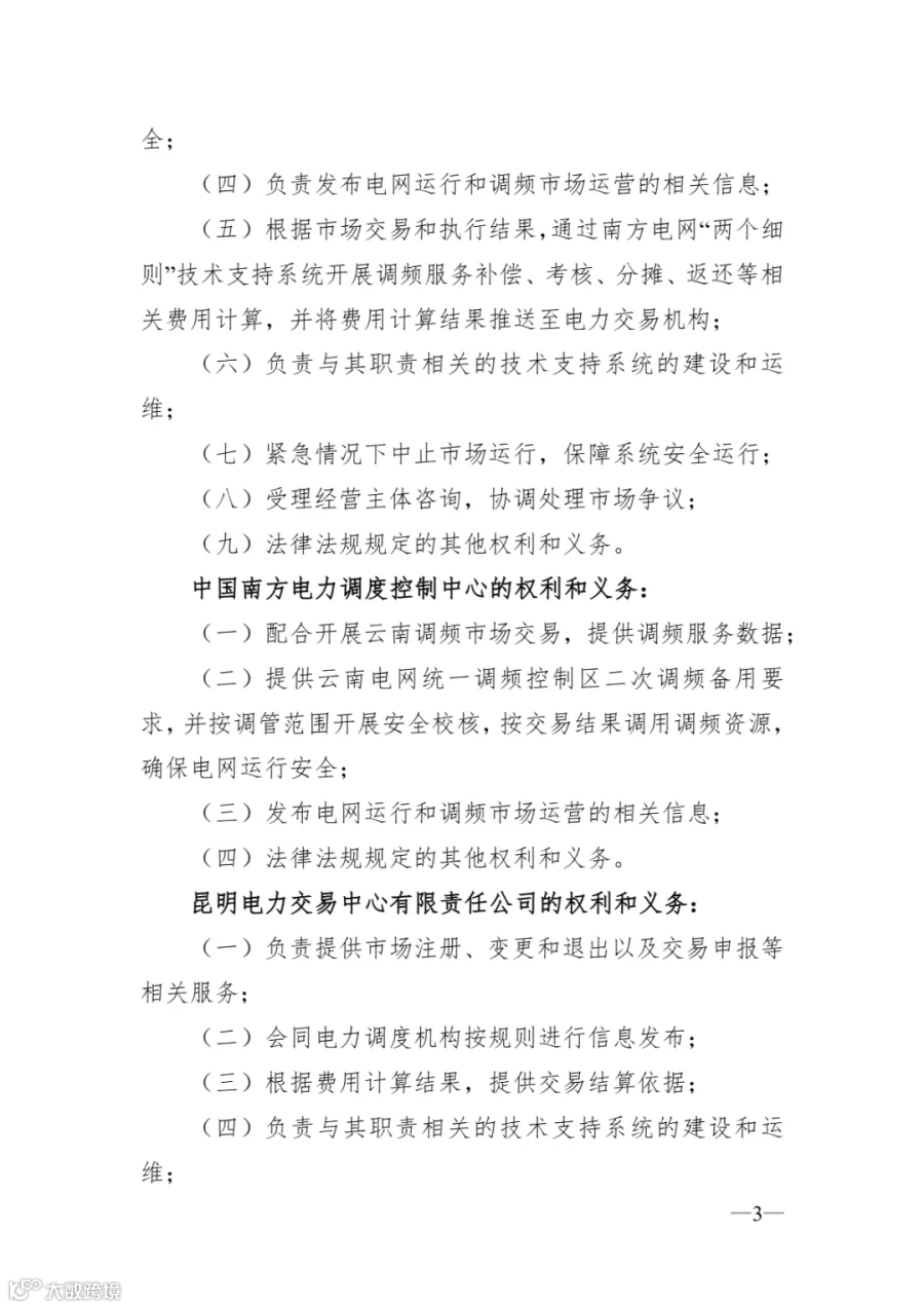
扒解新能源获悉,12月18日,国家能源局云南监管办公室、云南省发展和改革委员会、云南省能源局联合印发
《云南调频辅助
服务
市场实施细则》《云南黑启动辅助服务市场实施细则》
的通知(云监能市场〔2025〕114号)。
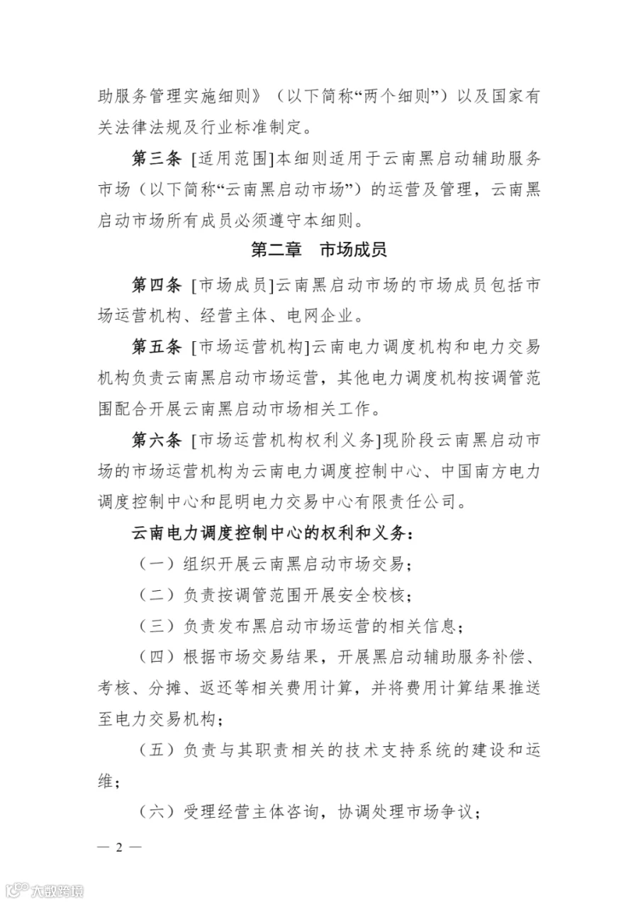
通知强调,调频及黑启动辅助服务对于维护电力系统安全稳定运行、促进清洁能源消纳具有重要意义。各市场成员应高度重视,认真组织学习和宣贯工作,深刻理解、准确把握,确保各项规定落到实处。
《云南调频辅助服务市场实施细则》
文件明确:频辅助服务(以下简称“调频服 务”),是指发电机或独立第三方辅助服务提供者,能够通过 自动发电控制装置(AGC)或自动
功率
控制装置(APC)自 动响应区域控制偏差(ACE),按照一定调节速率实时调整 有功功率,满足ACE控制要求的服务,其调节效果通过调 频里程衡量。本细则将自动发电控制装置(AGC)或自动功 率控制装置(APC)统一简称为“AGC”。
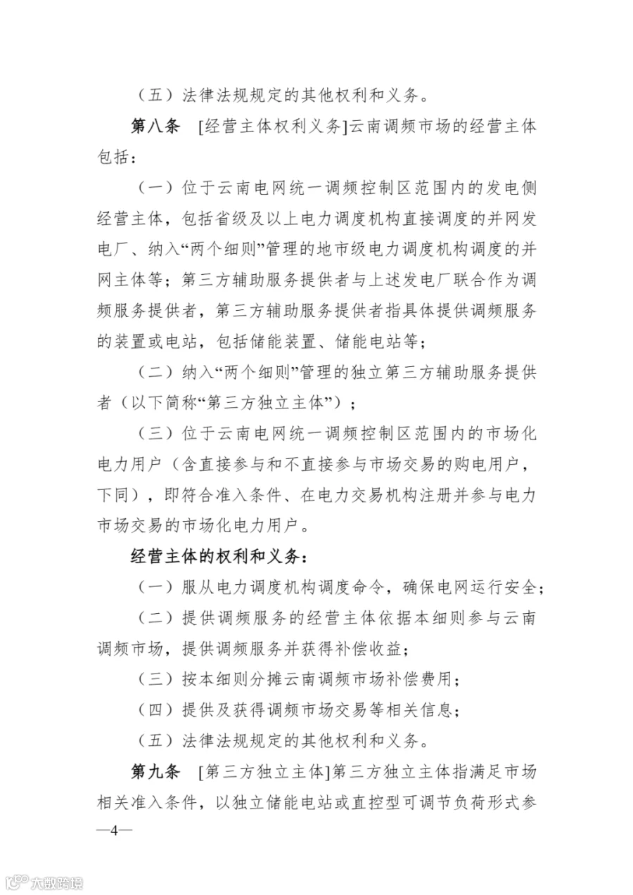
云南调频市场的经营主体
包括:
(一)位于云南电网统一调频控制区范围内的发电侧经营主体,包括省级及以上电力调度机构直接调度的并网发 电厂、纳入“两个细则”管理的地市级电力调度机构调度的并 网主体等;第三方辅助服务提供者与上述发电厂联合作为调 频服务提供者,第三方辅助服务提供者指具体提供调频服务 的装置或电站,包括储能装置、储能电站等;
(二)纳入“两个细则”管理的独立第三方辅助服务提供者(以下简称“第三方独立主体”);
(三)位于云南电网统一调频控制区范围内的市场化电力用户(含直接参与和不直接参与市场交易的购电用户,下同),即符合准入条件、在电力交易机构注册并参与电力 市场交易的市场化电力用户。
装设厂级AGC的经营主体,以厂级AGC模式参与云南调频市场;装设单机AGC的经营主体,以单机AGC模式参与云南调频市场。现阶段,仅允许火电以单机AGC 模式参与云南调频市场。
调频里程申报价格
设置限值,
上限8元/兆瓦,下限3元/兆瓦
。对于申报价格超出限值范围的,视为无效申报价格,则默认为缺省值。
《云南黑启动辅助服务市场实施细则》明确:
经营主体包括:(一)位于云南电网范围内的
发电侧经营主体
,包括省级及以上电力调度机构直接调度的并网发电厂、纳入“两个细 则”管理的地市级电力调度机构调度的并网主体等; (二)纳入“两个细则”管理的独立储能电站; (三)近两年内委托具备资质的试验单位开展黑启动试验,确认机组(含新型储能,下同)具备黑启动能力,且相关技术性能指标应满足国家有关规定或行业标准要求的并网主体。
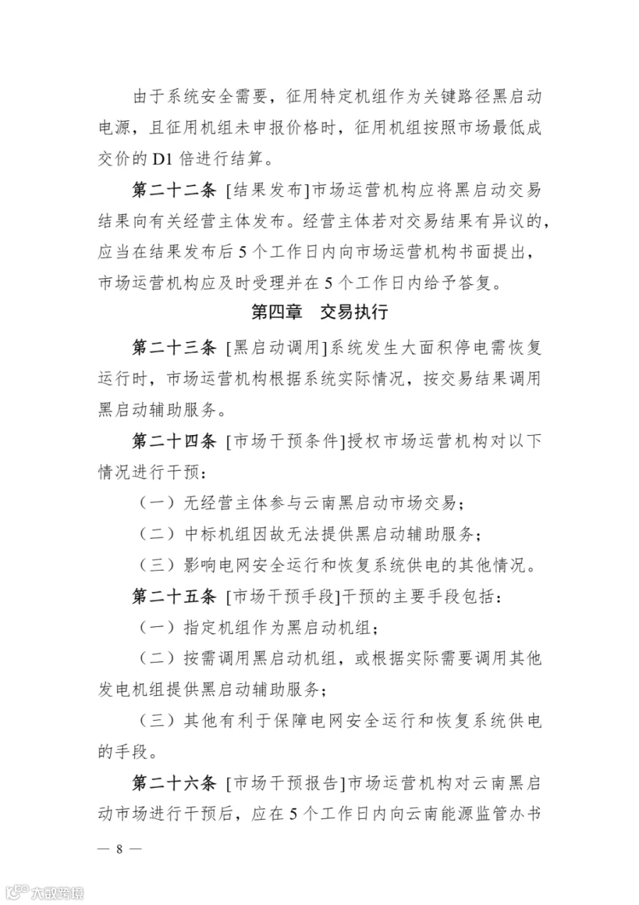
经营主体按本细则参与云南黑启动市场,根据交易结果提供黑启动辅助服务并获得补偿收益,接受黑启动考核并缴纳考核费用。
黑启动辅助服务交易采用挂牌交易的方式,一般按年开展。如有特殊需求,由市场运营机构提出,经云南能源监管办批准,可以开展月度及以上交易。
经营主体根据市场运营机构公布的黑启动分区信息,向市场运营机构申报机组黑启动辅助服务能力费,原则上每个经营主体申报一台机组。
黑启动辅助服务能力费用单位为万元/台
,精确到小数点后两位。已获得容量电费且满足参与市场技术条件的经营主体,应参与云南 黑启动市场报价;如未报价,使用缺省值报价;如未设置缺省值,则默认为申报价格上限。 技术支持系统自动审核申报价格,超出限价范围的申报视为无效,以申报截止前最后一次的有效申报作为最终申报。
经营主体申报价格不能小于申报价格下限,不能大于申报价格上限。上下限分别为:4.5万元,1.5万元。
电力系统大面积停电后, 在无外界电源支持的情况下,成功提供黑启动辅助服务且恢复系统供电的经营主体,按照
F万元/台次补偿标准进行补偿。按照现有标准,F=300万元。
通知全文见下:
中国南方电网电力调度控制中心、云南电网有限责任公司、云南电力调度控制中心、
昆明
电力交易中心有限责任公司,各有关市场成员:
为深入贯彻党中央、国务院重大决策部署,落实国家发展改革委、国家能源局《关于建立健全电力辅助服务市场价格机制的通知》(发改价格〔2024〕196号)、《电力辅助服务市场基本规则》(发改能源规〔2025〕411号)等有关工作要求,持续优化完善电力辅助服务市场相关机制,促进新型电力系统健康有序发展,结合市场运行实际,云南能源监管办会同有关单位组织修编了《云南调频辅助服务市场实施细则》《云南黑启动辅助服务市场实施细则》,现予以印发,并就有关事项通知如下,请一并贯彻执行。
一、充分认识重要意义,认真组织学习宣贯
调频及黑启动辅助服务对于维护电力系统安全稳定运行、促进清洁能源消纳具有重要意义。各市场成员应高度重视,认真组织学习和宣贯工作,深刻理解、准确把握,确保各项规定落到实处。
二、明确主体责任,确保规则平稳实施
(一)电力调度机构、电力交易机构应切实履行市场运营机构职责,严格落实国家有关规定及细则相关要求,确保申报、出清、调用、结算等环节规范有序,做好与电
能量
市场的衔接,及时披露市场信息,按时报送市场运行情况。
(二)电网企业应配合市场运营机构做好计量采集、辅助服务费用收付等相关工作,积极回应经营主体关切,支撑保障辅助服务市场平稳有序运行。
(三)各经营主体应严格遵守并网运行和辅助服务管理相关要求,提升机组性能,积极参与辅助服务市场,依法履行市场成员责任和
义务
,严禁操纵辅助服务市场价格。
三、持续跟踪评估,动态完善相关机制
电力市场运营机构应密切关注细则执行情况,强化市场运行监测,动态评估规则适用性,及时防范化解风险。各市场成员在执行过程中如遇重大问题,及时
报告
。云南能源监管办将会同省发改委、省能源局,根据电力市场发展实际和新型电力系统建设需要,适时组织对细则进行动态修订和完善。
特此通知。
附件:
附件1:云南调频辅助服务市场实施细则
附件2:云南黑启动辅助服务市场实施细则
国家能源局云南监管办公室
云南省发展和改革委员会
云南省能源局
2025年12月16日
来源:国家能源局云南监管办
【声明】内容源于网络
0
0
扒解新能源
分享解读新能源资讯,搭建项目链接平台。主营:1、联合大型国企,开展西南、西北、海外新能源项目投、建、运。2、各类企事业单位新能源咨询、培训。侯哥简介:10年火电➕11年新能源经验,高管、高工、双硕。业务合作请加V:PV_yueyue
内容
418
粉丝
0
关注
在线咨询
扒解新能源
分享解读新能源资讯,搭建项目链接平台。主营:1、联合大型国企,开展西南、西北、海外新能源项目投、建、运。2、各类企事业单位新能源咨询、培训。侯哥简介:10年火电➕11年新能源经验,高管、高工、双硕。业务合作请加V:PV_yueyue
总阅读
3.1k
粉丝
0
内容
418